Your plot is pretty consistent with proportion data with varying denominator. That is, the error in the estimate of the proportion of bad words is more variable in documents with fewer words to begin with, and the runs of curvy lines are a result of the discrete nature of the outcome.
A useful addition to the plot for exploratory purposes is to add a funnel for the confidence intervals of the global percentage given the varying number in the denominator. See Funnel plots for comparing institutional performance (Spiegelhalter, 2005), PDF Here, for a fuller description of funnel plots.
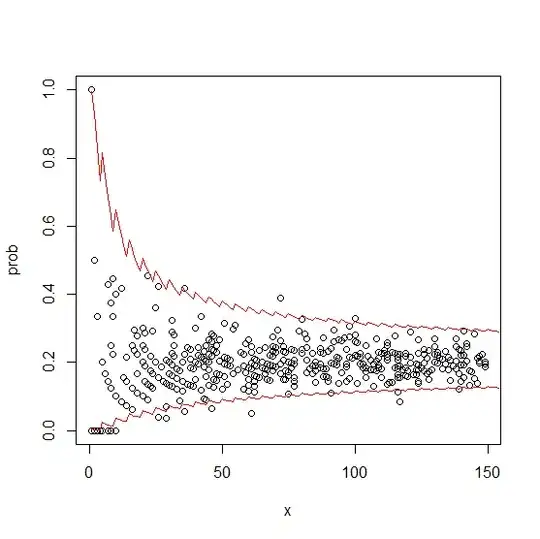
Here is a brief example in R for somewhat similar data (at least in the total estimated proportions and the range of document sizes).
x <- trunc(runif(500,1,150)) #generate vector of integers
pop_prob <- 0.2 #population probability
suc <- sapply(X=x,rbinom,n=1,prob=pop_prob,simplify=TRUE)
prob <- suc/x #fake data to mock yours
plot(x,prob) #base plot
#generate 99% confidence intervals based on overall probability of pop_prob
alph <- 0.01
seq <- 1:(max(x)+5)
#via http://r.789695.n4.nabble.com/inverse-binomial-in-R-td4631935.html
invbinomial <- function(n, k, p) {
uniroot(function(x) pbinom(k, n, x) - p, c(0, 1))$root
}
low <- mapply(invbinomial,n=seq,k=seq*pop_prob,p=1-alph/2)
high <- mapply(invbinomial,n=seq,k=seq*pop_prob,p=alph/2)
lines(low,col='red') #low and high funnel lines
lines(high,col='red')

The lines give a better sense of the typical error, allow you to identify outliers, and also provide a guide on whether the proportions in the higher range are perhaps trending upwards or downwards, or more generally provide graphical evidence that the observed set of proportions come from a mixture of different processes. (As an example, one might see a trend for higher homicide rates in police jurisdictions with larger populations in a blog post I write, which is pretty consistent with criminological literature).
Note that with many observations you would expect a few points outside the bands simply by chance (as can be seen in my example), but they provide a useful exploratory guide nonetheless.