Poale Zion
Poale Zion פועלי ציון | |
|---|---|
![]() | |
| Leader | Ya'akov Zerubavel |
| Founded | Early 20th century |
| Ideology | Marxism Labor Zionism Socialism Centrist Marxism |
| Political position | Left-wing |
Poale Zion (Yiddish: פועלי ציון, also romanized Poalei Tziyon or Poaley Syjon, meaning "Workers of Zion") was a movement of Marxist–Zionist Jewish workers founded in various cities of Poland, Europe and the Russian Empire at about the turn of the 20th century after the Bund rejected Zionism in 1901.[1][2][3]
Formation and early years

Ideology
The key features of the ideology of early Poale Zion were acceptance of the Marxist view of history with the addition of the role of nationalism, which theorist Ber Borochov, a leader of Poale Zion, believed could not be ignored as a factor in historical development. A Jewish proletariat would come into being in the Land of Israel, according to Poale Zion, and would then take part in the class struggle. These views were set out in Borochov's Our Platform, published in 1906.
Early parties and organisations
_-_POALEI_ZION.jpg)


Poale Zion parties and organisations were started across the Jewish diaspora in the early 20th century. A branch of Poale Zion came into existence in New York City in 1903.[4] Branches were formed in London and Leeds in 1903/04 and 1905 respectively[5][6] and on a national basis in 1906.[7] An Austrian group was formed in 1904, and published a newspaper, Yidisher Arbeyter.[8] In November 1905 the Poale Zion (Workers of Zion) Party was founded in Palestine and a month later the Socialist Jewish Labour Party (Poale Zion) was formed in the United States and Canada.[9] In March 1906, the Jewish Social Democratic Labour Party (Poale Zion) was founded in Russia under the leadership of Ber Borochov and Itzhak Ben-Zvi.,[9][10] and other groups were soon formed elsewhere in Europe. A French group was formed, under the leadership of Marc Jarblum, which was influential on the SFIO and its leader Leon Blum.[11] By 1907, the party had 25,000 members in Russia.[12]
With the threat of pogroms, and meeting clandestinely, the Warsaw Poale Zion formed a commando unit (bojówka) with around sixty guns. They were used to "expropriate" funds from well-to-do citizens. In March 1906 the entire Warsaw leadership were amongst the 120 delegates arrested attending the Poale Zion conference in Poltava. Three months later eighteen gunmen raided Warsaw railway station, stealing cash and leaving "a receipt in the name of Warsaw's Poale Zion".[13]
Global coordination
A World Union of Poale Zion was formed. The first World Congress took place in August 1907 in The Hague. Its second congress in 1909 in Kraków emphasised practical socialist projects in Palestine, further congresses followed in Vienna (1911 and 1920) and Stockholm (1919).
Palestine
A conference in the name of the Jewish Social-Democratic Workers' Party in the Land of Israel was held in Jaffa between 4–6 October 1906.[14][15] It was organised by Israel Shochat who over the previous two years had organised an underground group of around 25 Poale Zion followers. About 60 people attended the conference and it was chaired by newly arrived David Ben Gurion.[14]
As a result the following January they produced The Ramleh Program, a Hebrew version of the Communist Manifesto with the added declaration: 'the party aspires to political independence of the Jewish People in this country."[16][15] After much debate they agreed that there should be segregation of Jewish and Arab economies.[17] It was also agreed that all Poale Zion business should be conducted in Hebrew, though this was not the larger group's policy which held that proceedings should be in Yiddish or Ladino depending on the community. Hebrew was seen as the language of the bourgeoisie.[18] At the time there were 550 active pioneers, Jews working on the land, in the country.[17] In 1910-1911, it was decided that the organisation's journal would be published in Hebrew instead of Yiddish; it was named Achdut (he: אַחְדוּת achdut), meaning unity.[19]
In Ottoman Palestine, Poale Zion founded the Hashomer guard organization that guarded settlements of the Yishuv, and took up the ideology of "conquest of labor" (Kibbush Ha'avoda) and "Hebrew labor" (Avoda Ivrit). The first formal congress of the "Jewish Social Democratic Workers' Party in the Land of Israel–Poalei Tziyon" was held in early 1907. Poale Zion set up employment offices, kitchens and health services for members. These eventually evolved into the institutions of Labor Zionism in Israel.[20]
UK during World War I
During World War I, Poale Zion was instrumental in recruiting members to the Jewish Legion.[21] Poale Zion was active in Britain during the war, under the leadership of J. Pomeranz and Morris Meyer, and influential on the British labour movement, including on the drafting (by Sidney Webb and Arthur Henderson) of the Labour Party's War Aims Memorandum, recognising the 'right of return' of Jews to Palestine, a document which preceded the Balfour Declaration by three months.[22]
Factions and activity after World War I
Factions, 1920 split and aftermath
Poale Zion was torn between left-wing and right-wing factions in 1919–1920; the organization formally split at the Poale Zion fifth world congress in Vienna in 1920, following a similar division that occurred in the Second International.[7]
The right wing was less Marxist and more nationalist, and favoured a more moderate socialist program and supported the International Working Union of Socialist Parties to continue the work of the Second International, essentially becoming a social democratic party. The left-wing faction did not consider the Second International radical enough, and some accused its members of betraying Borochov's revolutionary principles (although Borochov had begun to modify his ideology as early as 1914, and publicly identified as a social democrat the year before his death).
Poale Zion Left, which supported the Bolshevik revolution, continued to be sympathetic to Marxism and Communism, and attended the second and third congresses of the Communist International in a consultative capacity.[23] They lobbied for membership, but their attempts were unsuccessful, as the internationalist communist movement under Lenin and Trotsky was opposed to Zionist nationalism. The Comintern advised individual members of Left Poale Zion to join their national Communist parties as individuals; at their 1922 Danzig conference, these terms were rejected by the party. The Comintern declared it an enemy of the workers' movement.[23]
Poale Zion Left opposed the decision by Poale Zion to rejoin the World Zionist Organization, viewing it as essentially bourgeois in character, and viewed the Histadrut as reformist and non-socialist. Aside from differing attitudes towards Zionism and Stalinism, the two wings of Poale Zion parted ways over Yiddish and Yiddish culture.[24] The Left was more supportive of the latter, similar to the members of the Jewish Bund, while the Right bloc identified strongly with the emerging modern Hebrew movement in the early 20th century.[25]
Palestine
In Palestine, the major leaders of Poale Zion since their immigration in 1906 and 1907 had been David Ben-Gurion, who joined a local Poalei Tziyon group in 1904 whilst living in Warsaw, and Yitzhak Ben-Zvi, a close friend of Borochov and an early member of the Poltava group. After the split the two Benim ("the Bens") continued to control and direct Poale Zion Right in Palestine.
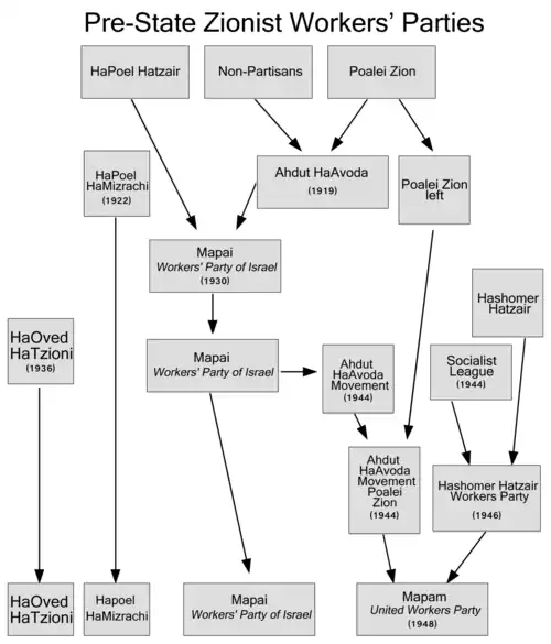
The party in Palestine split into right and left wings at its February 1919 conference. In October 1919, a faction of the Left Poale Zion founded Mifleget Poalim Sozialistiim (Socialist Workers Party) which became the Jewish Communist Party in 1921, split in 1922 over the Zionist issues, with one faction taking the name Palestine Communist Party and the more anti-Zionist faction becoming the Communist Party of Palestine.[26] The former retained its links to Poale Zion Left. These two factions reunited as the Palestine Communist Party in 1923 and become an official section of the Communist International. Another faction of Poale Zion Left, aligned with the kibbutz movement Hashomer Hatzair, founded in Europe in 1919, became the Mapam party. Poale Zion Right, under Ben Gurion's leadership, formed Ahdut HaAvoda in March 1919. In January 1930 it merged with another party to become Mapai, predecessor of the modern Democrats.
Bolshevik Revolution and USSR
In Russia, the Poale Zion Left participated in the Bolshevik Revolution and organized a brigade of Poale Zion activists[27] nicknamed the "Borochov Brigade" to fight in the Red Army. The party remained legal until 1928 when it was liquidated by the NKVD. Most other Zionist organizations had been closed down in 1919, but Poale Zion Left remained untouched because it was recognized as a Communist party. In 1919, the Communists of Poale Zion Left split to form the Jewish Communist Party which ultimately joined the Communist Party of the Soviet Union, leading to a sharp loss of membership in Russia. While the Bund was forcibly disbanded in 1921, Poale Zion and Hechalutz were allowed to operate freely in the Soviet Union until 1928.[28]
Poland
In Poland, for a brief period following World War I, both factions of Poale Zion were reported as legal and functioning political parties. The Polish Left party was the largest Left Poale Zion party in the world. It worked closely with the Bund in developing Yiddish schools in Poland and supporting secular Yiddish culture, although they had political differences (e.g., the Bund was more supportive of the Polish Socialist Party than LPZ).[29] As part of the large-scale ban on Jewish political parties in post-World War II Poland by the Communist leadership, both Poale Zion groups were disbanded in February 1950.[30]
Austria
In Austria, the left faction was led by Michael Kohn-Eber, who joined the Austrian Communist Party in 1938. The right faction also remained active until 1938.[8]
United States
The first Poale Zion group in America was established in 1903. In 1915 it was estimated they had fewer than 3,000 members.[31] After the First World War, the American party was led by veteran socialist Zionist thinker Nachman Syrkin.[28] In America, the right faction was dominant, and initiated the National Labor Committee for Palestine, raising money for the Histadrut.[7]
Manya Shochat, one of the Poale Zion leaders in Palestine, toured the United States in 1920. Writing to Rachel Ben Zvi she estimated there were “maybe” 2,000 members of Poale Zion in the whole country, with 180 of them in New York. She comments “The entire movement here is worthless.”[32]
United Kingdom
Poale Zion in Britain formally affiliated to the British Labour Party in 1920.[28] Its original affiliate status with the Labour Party in 1920 was as The Jewish Socialist Labour Party (Poale Zion).[33]
Worldwide
Globally, Poale Zion, under the leadership of Shlomo Kaplansky, was involved in the 1921 formation of the centrist International Working Union of Socialist Parties,[34] then between 1923 and 1930 the World Union of Poalei Zion (i.e., the PZ right) joined the Labour and Socialist International (as its Palestine section).[35] As of 1928, it claimed to have 22,500 members in branches around the world; 5,000 in Poland and the United States, 4,000 in Palestine, 3,000 in Russia, 1,000 in Lithuania, Romania, Argentina and the United Kingdom, 500 in Latvia and another 1,000 scattered across countries such as Germany, Austria, Czechoslovakia, Belgium, France and Brazil. The general secretary of the World Union of Poalei Zion at the time was Berl Locker. The World Union had a women's wing, the Women's Organization for the Pioneer Women in Palestine.[36]
World Union of Zionists–Socialists (1932)
In 1932, Poale Zion's world federation merged with Hitahdut Olamit, the World Union of Hapoel Hatzair and Zeirei Zion, to create Ihud Olami, the World Union of Zionists–Socialists.[37] During this period several well-known Zionist leaders and politicians were active in Poale Zion, including Ben-Gurion, Ben-Zvi, kibbutz movement leader Yitzhak Tabenkin, Jewish Agency Executive member Shlomo Kaplansky, and future Israeli politicians Moshe Sharett and Dov Hoz.
The Holocaust
The Holocaust-era Jewish resistance group ŻOB was formed from a coalition including Hashomer Hatzair, Dror, Bnei Akiva, the Jewish Bund, various Jewish Communist groups, and both factions of Poale Zion. Poale Zion was also active in the Anti-Fascist Bloc.
Several notable Jewish resistance fighters during the Holocaust, particularly those involved in the Warsaw Ghetto Uprising, were members of Poale Zion. They include:
- Adolf Berman, Warsaw ŻOB fighter; Secretary of Zegota (Poale Zion Left)
- Hersz Berlinski, member of Warsaw ŻOB Command (Poale Zion Left)
- Yochanan Morgenstern, member of Warsaw ŻOB Command (Poale Zion Right)
- Emanuel Ringelblum, member of Warsaw ŻOB; chronicler of the Warsaw Ghetto (Poale Zion Left)
Legacy
Mandatory Palestine and Israel
After World War I, David Ben-Gurion integrated most of Poale Zion Right in Palestine into his Ahdut HaAvoda party, which became Mapai by the 1930s. The Poale Zion Left merged with the kibbutz-based Hashomer Hatzair Workers Party of Palestine and the urban-based Socialist League of Palestine to form Mapam in 1948, which in the 1990s merged with two smaller parties, Ratz and Shinui, to form Meretz. In 1946, a split in Mapai led to the creation of another small party, Ahdut HaAvoda – Poale Zion, which united with Mapam in 1948. In 1954, a small group of Mapam dissidents left the party, again assuming the Ahdut HaAvoda – Poale Zion name. That party eventually became part of the Alignment in a 1965 merger with Mapai (and later included Rafi and Mapam). In 1992, the Alignment became the Israeli Labor Party. In 2024, the Israeli Labor Party and Meretz merged to form The Democrats.[38]
Youth movements
Several youth movements emerged out of Poale Zion: the Marxist Hashomer Hatzair (the largest, with 70,000 members on the eve of the Holocaust), the socialist Habonim Dror, the Left Poale Zion's Yugent, and Zeirei Zion.[39]
North America
In North America, Poale Zion founded the HeHalutz movement, the Farband and Habonim Dror, and later the Labor Zionist Organization of America, which merged with other groups into the Labor Zionist Alliance, which rebranded itself in 2007 as Ameinu. US Poale Zion published a Yiddish newspaper, the Yidisher Kempfer, and an English journal, Jewish Frontier, edited by Hayim Greenberg and Marie Syrkin.[40]
United Kingdom
In Britain, Poale Zion rebranded itself in 2004 as the Jewish Labour Movement.
Worldwide
Internationally, the Poale Zion right is represented within the World Zionist Organization by the World Labour Zionist Movement; the group "to the left" of the WLZM within the WZO is Mapam's successor, the World Union of Meretz. Meretz succeeded Mapam as a member of the Socialist International[41] and, since 2013, is also a member of the Progressive Alliance.[42]
See also
- Jewish Communist Labour Party (Poalei Zion)
- Jewish Communist Party (Poalei Zion)
- Jewish Communist Union (Poalei Zion)
- Poalei Agudat Yisrael
- Mifleget Poale Zion VeHaHugim HaMarksistim beEretz Yisrael
- Labour Zionism
- Gordonia
- Farband
- Jewish left
References
- ↑ "Archived copy". Archived from the original on 5 September 2017. Retrieved 5 September 2017.
{{cite web}}: CS1 maint: archived copy as title (link) - ↑ "Po'alei Zion". www.jewishvirtuallibrary.org.
- ↑ "Glossary - Virtual Shtetl". www.sztetl.org.pl. Archived from the original on 14 April 2017.
- ↑ Raffel, Martin J. "History of Israel Advocacy". In Mittleman, Alan; Sarna, Jonathan D.; Licht, Robert (eds.). Jewish Polity and American Civil Society: Communal Agencies and Religious Movements in the American Public Sphere. Lanham, MD: Rowman & Littlefield. p. 106.
- ↑ Cohen, Stuart A. English Zionists and British Jews: The Communal Politics of Anglo-Jewry, 1895–1920. Princeton University Press. pp. 59–60.
- ↑ Fishman, William (1975). East End Jewish Radicals. London: Duckworth. p. 306.
- 1 2 3 Mendes 2014, p. 217.
- 1 2 Mendes 2014, p. 158.
- 1 2 "Jewish Labour Movement". Archived from the original on 27 September 2007.
- ↑ Alderman, Geoffrey (1998). Modern British Jewry. Clarendon Press. p. 175.
- ↑ Edmunds, June. The Left's Views on Israel: From the establishment of the Jewish state to the intifada (PDF) (PhD). London School of Economics. p. 180.
- ↑ Mendes 2014, p. 134.
- ↑ Teveth 1987, pp. 30, 34.
- 1 2 Teveth 1987, p. 45.
- 1 2 Lockman 1996, pp. 46–47.
- ↑ Bar-Zohar, Michael (1978) [1977]. Ben-Gurion. Translated by Kidron, Peretz. London: Weidenfeld and Nicolson. p. 18. ISBN 0-297-77401-8.
- 1 2 Teveth 1987, p. 48.
- ↑ Teveth 1987, p. 44 footnote.
- ↑ Halperin, Liora R. (2015). Babel in Zion: Jews, Nationalism, and Language Diversity in Palestine, 1920-1948. London: Yale University Press. p. 9. ISBN 978-0-300-19748-8.
- ↑ "Poalei Tziyon - Zionism and Israel -Encyclopedia / Dictionary/Lexicon of Zionism/Israel/". www.zionism-israel.com.
- ↑ Martin Watts, The Jewish Legion and the First World War, Palgrave McMillian: Hampshire, 2004, pg. 155.
- ↑ Gorny, Joseph. "1". The British Labour Movement and Zionism: 1917–1948. London: Frank Cass.
- 1 2 Mendes 2014, p. 100.
- ↑ D. Flisiak, Wybrane materiały ideologiczne i propagandowe Syjonistyczno-Socjalistycznej Partii Robotniczej Poalej Syjon-Hitachdut. Przyczynek do badań nad lewicą syjonistyczną w pierwszych latach powojennej Polski (1944/45-1949/50), Chrzan 2021, s.13.
- ↑ "Poale Zion Collection". www.yivoarchives.org.
- ↑ Offenberg, Mario. Kommunismus in Palästina: Nation u. Klasse in d. antikolonialen Revolution. Marburger Abhandlungen zur politischen Wissenschaft, Bd. 29. Meisenheim am Glan: Hain, 1975. p. 152, 156
- ↑ "Dov Ber Borochov. Part of 1860-1948: Early Zionist Age (archived copy), World Zionist Org., Hagshama Dept". Archived from the original on 28 September 2007. Retrieved 28 September 2007.
- 1 2 3 Mendes 2014.
- ↑ Mendes 2014, p. 138.
- ↑ D. Flisiak, Wybrane materiały ideologiczne i propagandowe Syjonistyczno-Socjalistycznej Partii Robotniczej Poalej Syjon-Hitachdut. Przyczynek do badań nad lewicą syjonistyczną w pierwszych latach powojennej Polski (1944/45-1949/50), Chrzan 2021, s. 17-24.
- ↑ Teveth 1987, p. 100.
- ↑ Ben Zvi, Rahel Yanait (1976; translated by Marie Syrkin 1989) Before Golda: Manya Shochat. A Biography. Biblio Press, New York. ISBN 0-930395-07-7 p.174
- ↑ Minutes of Labour Party's NEC, 5 February 1920
- ↑ Gorny, Joseph. The British Labour Movement and Zionism: 1917–1948. London: Frank Cass.
- ↑ Kowalski, Werner (1985). Geschichte der sozialistischen arbeiter-internationale: 1923 – 1940 [History of the Socialist Workers' International: 1923 - 1940] (in German). Berlin: Dt. Verl. d. Wissenschaften. p. 314.
- ↑ Labour and Socialist International. Kongress-Protokolle der Sozialistischen Arbeiter-Internationale - B. 3.1 Brüssel 1928. Glashütten im Taunus: D. Auvermann, 1974. p. IV. 100
- ↑ Medoff, Rafael; Waxman, Chaim I. (5 September 2013). Historical Dictionary of Zionism. Routledge.
- ↑ Sokol, Sam (30 June 2024). "Labor and Meretz merge into a united "liberal-democratic Zionist party": The Democrats". The Times of Israel. Retrieved 30 June 2024.
- ↑ Mendes 2014, p. 218.
- ↑ David Bridger, Samuel Wolk, The New Jewish Encyclopedia, Behrman House, Inc, 1976, p.381
- ↑ "Israel". European Forum for Democracy and Solidarity. Archived from the original on 15 January 2015.
- ↑ "Parties & Organisations". Retrieved 2 June 2017.
Bibliography
- Dominik Flisiak, Wybrane materiały ideologiczne i propagandowe Syjonistyczno-Socjalistycznej Partii Robotniczej Poalej Syjon-Hitachdut. Przyczynek do badań nad lewicą syjonistyczną w pierwszych latach powojennej Polski (1944/45-1949/50), Chrzan 2021.
- Lockman, Zachary (1996). Comrades and Enemies. Arab and Jewish Workers in Palestine, 1906-1948. University of California Press. ISBN 0-520-20419-0.
- Mendes, P. (20 May 2014). Jews and the Left: The Rise and Fall of a Political Alliance. Springer.
- Teveth, Shabtai (1987). Ben-Gurion. The Burning Ground. 1886-1948. Houghton Mifflin. ISBN 0-395-35409-9.
- Scott Ury, Barricades and Banners: The Revolution of 1905 and the Transformation of Warsaw Jewry. Stanford, CA: Stanford University Press, 2012.
External links
- MideastWeb: A brief history of Labor and Socialist Zionism
- Poale Zion Archive at M.I.A.
- The Ber Borochov Internet Archive at Angelfire
- Der neue Weg, B311, a digitized periodical published by the organization, at the Leo Baeck Institute, New York (in German)
- The Ber Borochov Internet Archive at M.I.A.
- Ber Borochov: The National Question and Class Struggle, 1905
- Poalei Tziyon: Our Platform, 1906 — founding program of Poale Zion, sets out its analysis, at JewishVirtualLibrary
- Ber Borochov: The Economic Development of the Jewish People, 1916
- Poalei Tziyon Peace Manifesto, 1917
- Ber Borochov: Eretz Yisrael in our program and tactics, 1917
- Levic Jessel: Biographical note on Borochov, 1935 - a description of Poale Zion split
- Abraham Ducker: Theories of Borochov Part II, 1937 — More detail on the split
