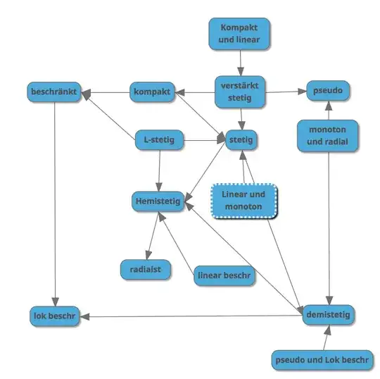
Virtually every of your subquestions can be addressed with every:
- The need for
\parboxes can be replaced by giving every node the appropriate options: nodes={text width=2cm,align=center} (nodes is a short-hand for every node/.append style), which also has been used in leandriis nice answer, and math mode=false spares you from switching manually to text mode.
- The arrows can be made
Rightarrows by saying every arrow/.append style={Rightarrow}.
- The duplication of the "stetig" node can be avoided by adding an arrow with
crossing over.
Apart from that, your approach nested tikzpictures, so I removed the ambient one.
\documentclass{article}
\usepackage[utf8]{inputenc}
\usepackage{tikz,mathtools}
\usetikzlibrary{cd}
\begin{document}
\begin{tikzcd}[cells={nodes={text width=2cm,align=center}},
math mode=false,every arrow/.append style={Rightarrow},
every label/.append style={font=\normalsize}]
linear und kompakt \arrow[r] &
verst\"arkt stetig \arrow[dl] \arrow[d] \arrow[r, " $V$ refl."] &
kompakt \arrow[dl,Rightarrow] \arrow[dr, bend left = 17] \\
pseudomonoton &
stetig \arrow[dd,Rightarrow]
\arrow[ddd,crossing over,out=-50,in=30,shift left=2] &
\textsc{Lipschitz-stetig} \arrow[l,Rightarrow] \arrow[r] &
beschr\"ankt \arrow[ddl] \\
monoton und radialstetig \arrow[u] \arrow[dr, "$V$ refl."] & &
linear und monoton \arrow[ul] \\
%stetig \arrow[dr]
& demistetig \arrow[d, "$V$ refl."']\arrow[r] &
lokal beschr\"ankt & \\
radialstetig & \arrow[l] hemistetig &
pseudomonoton und lokal beschr\"ankt \arrow[lu] \\
Lipschitz-stetig \arrow[ru] & linear und beschr\"ankt \arrow[u]
\end{tikzcd}
\end{document}

Or with \scriptsize label font.
\documentclass{article}
\usepackage[utf8]{inputenc}
\usepackage{tikz,mathtools}
\usetikzlibrary{cd}
\begin{document}
\begin{tikzcd}[cells={nodes={text width=2cm,align=center}},
math mode=false,every arrow/.append style={Rightarrow},
every label/.append style={font=\scriptsize}]
linear und kompakt \arrow[r] &
verst\"arkt stetig \arrow[dl] \arrow[d] \arrow[r, " $V$ refl."] &
kompakt \arrow[dl,Rightarrow] \arrow[dr, bend left = 17] \\
pseudomonoton &
stetig \arrow[dd,Rightarrow]
\arrow[ddd,crossing over,out=-50,in=30,shift left=2] &
\textsc{Lipschitz-stetig} \arrow[l,Rightarrow] \arrow[r] &
beschr\"ankt \arrow[ddl] \\
monoton und radialstetig \arrow[u] \arrow[dr, "$V$ refl."] & &
linear und monoton \arrow[ul] \\
%stetig \arrow[dr]
& demistetig \arrow[d, "$V$ refl."']\arrow[r] &
lokal beschr\"ankt & \\
radialstetig & \arrow[l] hemistetig &
pseudomonoton und lokal beschr\"ankt \arrow[lu] \\
Lipschitz-stetig \arrow[ru] & linear und beschr\"ankt \arrow[u]
\end{tikzcd}
\end{document}

In order to scale the diagram, you can use the key scale diagram that is defined below.
\documentclass{article}
\usepackage[utf8]{inputenc}
\usepackage{tikz,mathtools}
\usetikzlibrary{cd} %,every label/.append style
\tikzcdset{scale diagram/.style={column sep=#1*2.4em,row sep=#1*1.8em,
nodes={scale=#1,transform shape}}}
\begin{document}
\begin{tikzcd}[scale diagram=0.7,cells={nodes={text width=2cm,align=center}},
math mode=false,every arrow/.append style={Rightarrow},
every label/.append style={font=\scriptsize},]
linear und kompakt \arrow[r] &
verst\"arkt stetig \arrow[dl] \arrow[d] \arrow[r, " $V$ refl."] &
kompakt \arrow[dl,Rightarrow] \arrow[dr, bend left = 17] \\
pseudomonoton &
stetig \arrow[dd,Rightarrow]
\arrow[ddd,crossing over,out=-50,in=30,shift left=2] &
\textsc{Lipschitz-stetig} \arrow[l,Rightarrow] \arrow[r] &
beschr\"ankt \arrow[ddl] \\
monoton und radialstetig \arrow[u] \arrow[dr, "$V$ refl."] & &
linear und monoton \arrow[ul] \\
%stetig \arrow[dr]
& demistetig \arrow[d, "$V$ refl."']\arrow[r] &
lokal beschr\"ankt & \\
radialstetig & \arrow[l] hemistetig &
pseudomonoton und lokal beschr\"ankt \arrow[lu] \\
Lipschitz-stetig \arrow[ru] & linear und beschr\"ankt \arrow[u]
\end{tikzcd}
\end{document}

You may also want the crossed over arrow to be on top, and to have a halo.
\documentclass{article}
\usepackage[utf8]{inputenc}
\usepackage{tikz,mathtools}
\usetikzlibrary{cd}
\tikzcdset{scale diagram/.style={column sep=#1*2.4em,row sep=#1*1.8em,
nodes={scale=#1,transform shape}}}
\begin{document}
\begin{tikzcd}[scale diagram=0.7,cells={nodes={text width=2cm,align=center}},
math mode=false,every arrow/.append style={Rightarrow},
every label/.append style={font=\scriptsize},
execute at end picture={%\typeout{pft\tikzcdmatrixname}
\draw[/tikz/commutative diagrams/Rightarrow,
preaction={draw=white,line width=2mm}]
([xshift=-1.75em]\tikzcdmatrixname-2-2.south east) to[bend left=40]
([xshift=-0.5em]\tikzcdmatrixname-5-2.north east);}]
linear und kompakt \arrow[r] &
verst\"arkt stetig \arrow[dl] \arrow[d] \arrow[r, " $V$ refl."] &
kompakt \arrow[dl,Rightarrow] \arrow[dr, bend left = 17] \\
pseudomonoton &
stetig \arrow[dd,Rightarrow] &
\textsc{Lipschitz-stetig} \arrow[l,Rightarrow] \arrow[r] &
beschr\"ankt \arrow[ddl] \\
monoton und radialstetig \arrow[u] \arrow[dr, "$V$ refl."] & &
linear und monoton \arrow[ul] \\
%stetig \arrow[dr]
& demistetig \arrow[d, "$V$ refl."']\arrow[r] &
lokal beschr\"ankt & \\
radialstetig & \arrow[l] hemistetig &
pseudomonoton und lokal beschr\"ankt \arrow[lu] \\
Lipschitz-stetig \arrow[ru] & linear und beschr\"ankt \arrow[u]
\end{tikzcd}
\end{document}

scale diagramthat accomplishes that in the lowest example. – Nov 17 '19 at 18:09ar[l, Rightarrow], but you don't need theRightarrow, right? – ViktorStein Nov 18 '19 at 17:02Rightarrowwas left there by accident, i.e. I forgot to remove it (but it doesn't hurt here). Before I add another crossover to four variations of the diagram, I'd like to ask which one is the one that comes closest to your goal? – Nov 18 '19 at 17:12