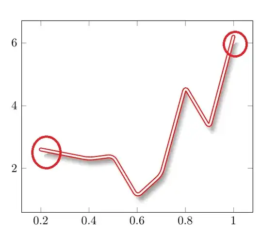
I'd like to smooth out a drop shadow about some specific places below my graph. I can't figure out how to do it, there's no key in the pgf-blur library that allows me to customize the the shadow further. The problematic regions of the below code have red circles around them. I'm trying to get them smoother to blend in with the rest of the graph.
I know the result is because I used the fill key to get rid of the extra shadow created by the weird shape. I don't know how to get anywhere close to this result without it.

\documentclass{article}
\usepackage{pgf}
\usepackage{pgfplots}
\pgfplotsset{compat=1.8}
\usepackage{tikz}
\usetikzlibrary{arrows,automata,calc,shapes, positioning,shadows,shadows.blur,shapes.geometric}
\begin{document}
\begin{tikzpicture}
\begin{axis}
\addplot[thick,line cap=round,rounded corners, draw=red,double=white,double distance=1.6pt,fill=white, blur shadow={shadow yshift=-5pt, shadow xshift=3pt,shadow blur radius=3pt}
] table {
dof l2_err level
.2 2.6 2
%.3 2.8 3
.4 2.3 4
.5 2.4 5
.6 1.1 6
.7 1.8 7
.8 4.6 8
.9 3.3 9
1 6.2 10
};
\end{axis}
\end{tikzpicture}
\end{document}
