According to this Wikipedia article, it is possible to recognize the conjugation of a Spanish verb from its infinitive. Is it possible to determine the conjugation of a verb (such as pedir, or tener, or dormir), given its infinitive? If so, how does the infinitive of a verb determine which conjugation it belongs to?
-
In general, is it possible to conjugate all verbs in all of their tenses based on their infinitives? – Anderson Green Jan 27 '13 at 01:47
2 Answers
No, it's not possible to conjugate all verbes in all tenses based on their infinitives. In Romance languages there are regular and irregular verbes.
Regarding regular verbes, there are a set of rules that apply and which cover all the scenarios of a verbe's conjugation. Generaly speaking, one can learn the set of rules and be able to conjugate any regular verbe. For instance take the regular verbe comer (present tense):
yo como
tú comes
él/ella/Ud. come
nosotros comemos
ellos/ellas/Uds. comen
The conjugation rule clearly states that the root of the verbe is com, and the endings of the verbes that belong to the same family are:
o
es
e
emos
en
Now take the all irregular verbe ir (present tense):
yo voy
tú vas
él/ella/Ud. va
nosotros vamos
ellos/ellas/Uds. van
Clearly shows how much the root of the verbe changes compared to the infinitive. All you can do in the case of irregular verbes is memorize the conjugation on their different times (there might be another method but I don't know any).
Hope this helps.
- 153
- 1
- 3
-
In particular, is it possible to recognize a stem-changing regular verb based on its infinitive (such as "dormir" --> "duermen" vs. "pedir" --> "piden"? Can regular stem-changing verbs be recognized from their infinitive form? – Anderson Green Jan 27 '13 at 03:15
-
1@AndersonGreen Perhaps there are some rules, but surely they aren't universally applicable. Just think of "estar" and "gestar". They have very similar stems but only one of them is irregular – Dr. belisarius Jan 27 '13 at 07:11
-
@belisarius I know that there are some rules for finding conjugations, but I'm still not sure what they are. :/ In general, do any principal parts for a verb (besides the infinitive) need to be memorized in order to fully conjugate a regular verb? – Anderson Green Jan 27 '13 at 17:23
-
@AndersonGreen There are regular and irregular verbes on every verbe group, and you will find exceptions and special cases that you won't be able to fit on the rules you know. There's no magic rule or "one formula fit's all cases", IMHO the only way to learn is to memorize and practice. This table might help you on your journey, and I'm sure you can find a lot of other resources in the web. Good luck! – Gabe Thorns Jan 28 '13 at 01:10
-
@GabeThorns I'm only referring to regular verbs in this case, not irregular verbs. Are there any principal parts for regular verbs that can be used to fully conjugate those verbs (as there are in Latin)? (For example, in order to conjugate every form of a regular stem-changing verb (such as "dormir"), which forms of the verb would I need to memorize?) I think I'd only need to memorize the verb's infinitive, along with its original stem and modified stem: correct me if I'm wrong. :) – Anderson Green Jan 28 '13 at 01:16
-
@AndersonGreen yeah, for regular verbes you can learn the infinitive and all the endings listed on the link of my previous comment. You'll still need to memorize and learn to recognize regular verbes in their infinitve. – Gabe Thorns Jan 28 '13 at 02:09
Yes, it's possible.
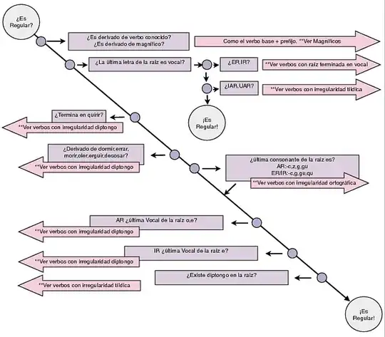
There's a model of the Spanish conjugation that explains that is possible to know if a verb is regular or irregular (and if it's irregular, how it must be conjugated) just by looking at its infinitive and following eight steps. If the infinitive meets any of the eight requirements (the verb ends in a particular ending, has a particular vowel or consonant in the stem, follows a rule of accentuation) it will be irregular. It's a model of conjugation based in logic rather than memory. I'm attaching a diagram that gives you an idea of how this system works.
There's a book that explains the complete model ("Aprende a conjugar el verbo en español"/"Learn to conjugate the Spanish Verb" Spanish preview in pdf here).

- 371
- 2
- 4