What the Instructions Are Doing
What are the first three instructions before push %ebp doing?
Namely,
804841b: 8d 4c 24 04 lea 0x4(%esp),%ecx <- 1
804841f: 83 e4 f0 and $0xfffffff0,%esp <- 2
8048422: ff 71 fc pushl -0x4(%ecx) <- 3
This is easy to see if gdb (or some other debugger) is used to step through the code.
804841b: 8d 4c 24 04 lea 0x4(%esp),%ecx
At this point in the process, the memory address in register $esp is 0xffffd13c, so 4(%esp) = $esp+4 = 0xffffd140:
>>> x/x $esp+4
0xffffd140: 0x01
This means that the lea instruction loads the effective address of 0x4(%esp), 0xffffd140, into $ecx.
804841f: 83 e4 f0 and $0xfffffff0,%esp
Next, the value in $esp, 0xffffd13c, is ANDed with 0xfffffff0:
0xffffd13c: 11111111111111111101000100111100
0xfffffff0: AND 11111111111111111111111111110000
-------------------------------------
11111111111111111101000100110000
This results in the value 0xffffd130, which is stored in $esp. This is equivalent to
0xffffd13c - 0x0c = 0xffffd130.
This has the effect of creating 12 bytes of space on the process runtime stack. On a side note, the value -16 would be represented as 0xfffffff0, so we could think of
and $0xfffffff0,%esp
as
and $-16,%esp
This is done to keep the stack aligned to a 16-byte boundary, since the next instruction (see 3) decrements the stack pointer by 4 and then saves a value to the stack.
8048422: ff 71 fc pushl -0x4(%ecx)
As a result of lea 0x4(%esp),%ecx from earlier, the value in $ecx is equivalent to what had been $esp+4 (that is, 0xffffd140). As a result,
-0x4(%ecx) = 0xffffd140 - 4 = 0xffffd13c.
This was the value of $esp at the beginning of main(). This value is now saved on the process runtime stack via a pushl instruction.
summary:
lea 0x4(%esp),%ecx // load 0xffffd140 into $ecx
and $0xfffffff0,%esp // subtract 0x0c (decimal 12) from $esp
pushl -0x4(%ecx) // decrement $esp by 4, save 0xffffd13c on stack
The Purpose of these Instructions
What is the purpose of these instructions before the main preamble?
A clue about the purpose of these instructions is the fact that they are executed prior to the conventional function prologue:
8048425: 55 push %ebp
8048426: 89 e5 mov %esp,%ebp
According to the System V Application Binary Interface Intel386 Architecture Processor Supplment, Fourth Edition, after the execution of the function prologue $ebp+4 is the location on the runtime stack of the return address.

The address saved on the stack at $ebp+4 by the instruction
8048422: ff 71 fc pushl -0x4(%ecx)
is 0xffffd13c. This is a pointer to 0xf7e12637, the address of offset 247 in __libc_start_main():
>>> x/x $ecx-4
0xffffd13c: 0xf7e12637
>>> x/x 0xf7e12637
0xf7e12637 <__libc_start_main+247>: 0x8310c483
This indicates that the return address of main() is in function __libc_start_main().
As for $ecx, this register simply holds the value of argc:
>>> x/x $ecx
0xffffd140: 0x00000001
Note that since variable a is never used, the compiler optimizes out the call to atoi.
So to answer the question directly, the instructions in main() prior to the prologue pass an argument to main() (the value of argc) and save the return address of main() on the runtime stack.
The C Runtime Environment and Linux Process Anatomy
Naturally, the next question is "What is __libc_start_main?" According to Linux Standard Base PDA Specification 3.0RC1:
The __libc_start_main() function shall initialize the process, call the main function with appropriate arguments, and handle the return from main().
So where does __libc_start_main() come from? The short answer is that it is a function in the shared object /lib/i386-linux-gnu/libc-2.23.so which is dynamically linked into the executable ELF binary:
$ ldd [binary_name]
linux-gate.so.1 => (0xf7764000)
libc.so.6 => /lib/i386-linux-gnu/libc.so.6 (0xf7586000)
/lib/ld-linux.so.2 (0x56640000)
In addition to __libc_start_main(), the function __gmon_start__, also part of process initialization, is dynamically linked to the executable ELF binary as well:
$ readelf --dyn-syms [binary_name]
Symbol table '.dynsym' contains 5 entries:
Num: Value Size Type Bind Vis Ndx Name
0: 00000000 0 NOTYPE LOCAL DEFAULT UND
1: 00000000 0 FUNC GLOBAL DEFAULT UND __stack_chk_fail@GLIBC_2.4 (2)
2: 00000000 0 NOTYPE WEAK DEFAULT UND __gmon_start__
3: 00000000 0 FUNC GLOBAL DEFAULT UND __libc_start_main@GLIBC_2.0 (3)
4: 0804851c 4 OBJECT GLOBAL DEFAULT 16 _IO_stdin_used
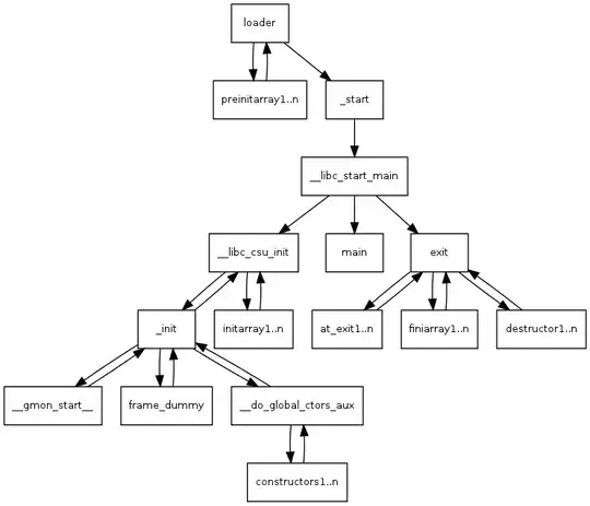
Here is the complete picture, from Linux x86 Program Start Up or - How the heck do we get to main()? by Patrick Horgan:

On a final note, if the return address of main() of 0xf7e12637 is examined more closely, we see that this address lies outside of the text segment as well as the runtime stack. This address, located in __libc_start_main(), is actually located in the memory-mapped segment in virtual memory, as shown by this diagram from Gustavo Duarte's article Anatomy of a Program in Memory:
