Use a Quasi-star.
The solution I think will finally work is to use a quasi-star, a theoretical object from the early universe consisting of a black hole of perhaps $10M_{\odot}\text{-}100M_{\odot}$ surrounded by a gas envelope of up to $1000\text{-}10000M_{\odot}$. These objects generated energy from gravitational potential energy as matter from the inner boundary of the envelope fell into the central black hole. Fusion did not take place in the envelope, meaning that young, small quasi-stars could have appeared, to the naive observer, to be simple very massive stars.
Basically, a quasi-star is a black hole surrounded by a large cloud of gas around a black hole. It's extraordinarily massive, and looks a lot like a giant star. The big difference, though, is that a quasi-star produces energy from changes in potential energy caused by the black hole sucking in gas - there isn't any significant fusion happening. (Summary suggestion courtesy of AndyD273.)
The goal of this answer is to determine some properties of a quasi-star that could fit our specifications. Most of the answer is math, graphs, and code; the above summary is probably the most qualitative explanation I have. I’ll create an approximate polytropic model via numerical integration after determining some of the thermodynamic quantities in the object’s core. Polytropes are generally very good approximations to stars and star-like objects at most places inside them, and I’ve found that my results appear to match more detailed models.
My primary references here are Ball et al. (2011) and Fiacconi & Rossi (2016). There are some differences in equations, which I’ll point out, but it turns out that they’re actually negligible for the right parameters.
Polytropes
I'm going to start this answer with a review of polytropes and some simple methods used to create reasonable models of quasi-stars. Fiacconi & Rossi justify the choice of a polytropic model (with $n=3$) by writing
the envelope represents the majority of the mass and volume of a quasi-star and convective regions can be described accurately by an adiabatic temperature gradient
In short, the conditions in most parts of the envelope are non-relativistic and are similar to those inside a large star. Polytropic models for stars are quite well represented using $n=3$.
A polytrope is an object that obeys the equation of state
$$P=K\rho^{(n+1)/n}\tag{1}$$
where $P$ and $\rho$ are density and pressure, $K$ is a constant, and $n$ is the polytropic index. The quasi-star can be assumed to be in hydrostatic equilibrium, meaning that pressure (dominated by radiation flowing outward) balances the force of gravity:
$$\frac{dP}{dr}=\frac{\rho GM}{r^2}$$
where $G$ is the gravitational constant, $M$ is the mass contained within $r$, and $r$ is the radial coordinate.
By inserting the polytropic equation of state in the equation of hydrostatic equilibrium, we eventually arrive at the Lane-Emden equation:
$$\frac{1}{\xi^2}\frac{d}{d\xi}\left(\xi^2\frac{d\theta}{d\xi}\right)=-\theta^n\tag{2}$$
where $\theta$ is a specific function relating to the main thermodynamic variables (density, pressure, and temperature) and $\xi$ is a dimensionless radius. Analytical solutions only exist for three values of $n$: $n=0$, $n=1$, and $n=5$. Unfortunately, the case we’re interested in is for $n=3$, applicable to most main sequence stars as well as quasi-star envelopes. Therefore, we have to use numerical methods.
We can make the Lane-Emden equation easier to solve by casting it in the form of a pair of coupled differential equations:
$$\frac{d\theta}{d\xi}=\phi,\quad\frac{d\phi}{d\xi}=-\theta^n-\frac{2}{\xi}\phi\tag{3}$$
The normal practice is to solve these via a Runge-Kutta method, typically of fourth order (denoted RK4). In general, RK4 is superior to most lower-order methods. However, for some cases, it’s not necessary. I’ve found that for small enough step sizes for each method, the Euler method works nearly as well, and is simpler to write - and computationally a bit cheaper. I’ll end up using it here. To hopefully convince you of this, I’ve implemented both methods in Python for an $n=3$ polytrope. I used a step size of $h=\Delta\xi=10^{-4}$, and I got excellent results:

The top graph plots $\theta_{\text{RK}4}(\xi)$ and $\theta_{\text{E}}(\xi)$ for $0\leq\xi\leq10$, where $\theta_{\text{RK}4}$ and $\theta_{\text{E}}$ are the solutions of the Lane-Emden equation using the RK4 and Euler methods, respectively. Some of the values (where $\theta<0$ are unphysical, but I’ve plotted them anyway to show the long-term behavior. The bottom graph plots $\theta_{\text{RK}4}(\xi)-\theta_{\text{E}}(\xi)$. The values for this are quite small, less than $\sim10^{-5}$ for most $\xi$.
Key properties of quasi-stars
Most treatments of quasi-stars use slightly different forms of the Lane-Emden equation, with solutions called loaded polytropes which have cusps near the center. All have different boundary conditions than than ours. Our conditions were
$$\theta(\xi_0)=1,\quad\phi(\xi_0)=0,\quad\xi_0=0\tag{Ordinary b.c.’s}$$
When modeling a quasi-star, however, we do not integrate from $\xi_0=0$, but from a radius $r_0$ related to the Bondi radius $r_B$ of the central object. In terms of unscaled distances, this is given by Fiacconi and Rossi as
$$r_0=br_B=b\frac{GM_{\bullet}}{c_{s,0}^2}\tag{4a}$$
where $M_{\bullet}$ is the mass of the black hole and $c_{s,0}$ is the speed of sound in that region. Their substitution for $r_B$ appears to be smaller by a factor of four; however, this discrepancy goes away for the right choice of $b$. The authors use several other important quantities and relationships:
$$\xi_0=\frac{3b}{2}\phi_0\tag{4b}$$
$$\phi_0\approx2q,\quad q\equiv M_{\bullet}/M_*\tag{4c}$$
$$\rho_0=\left[\frac{(n+1)^3}{4\pi G^3}\right]^{\frac{1}{4}}\frac{\phi_0^{1/2}P_0^{3/4}}{M_{\bullet}^{1/2}}\tag{4d}$$
where $M_*$ is the envelope mass. It should be noted that the $\phi_0$ in these equations is not quite the same as the $\phi_0$ used in the classical Lane-Emden equation; I’ll get back to this later. Ball et al. give us another relevant relationship between $\xi_0$ and $\phi_0$:
$$\phi_0=\frac{1}{2n}\xi_0+\frac{2}{3}\xi_0^3\tag{4e}$$
This would seem to not be compatible with $(\text{4a})$ for most $\phi_0$ and $\xi_0$. However, it seems that this all works out. First, Fiacconi and Rossi describe $b$ as “of the order of few”. That should indicate that $1\leq b\leq10$, give or take. If we choose $b=4$, then their $\xi_0$-$\phi_0$ equations gives $\xi_0=6\phi_0$. Now, we also know that $q\simeq10^{-4}$ to $10^{-2}$. If we take $q=10^{-3}$, and use $\phi_0\approx2q$, we get $\phi_0\simeq2\times10^{-3}$. Plugging this into $(\text{4e})$ gives us
$$\phi_0=\frac{1}{2n}\xi_0+\frac{2}{3}\xi_0^3=2\times10^{-3}$$
via Wolfram Alpha, or $\xi\simeq0.012=6\phi_0$. Both equations are nearly in agreement.
We want our quasi-star to be relatively tiny, as quasi-stars go, so let’s say that $M_{\bullet}=1M_{\odot}$. Since $q=10^{-3}$, that means that $M_*=100M_{\odot}$, giving us a total mass of $M_{\text{tot}}=M_{\bullet}+M_*=101M_{\odot}$. That’s reasonable - much more massive than the Sun, but still able to pass for a normal star. We should also choose a suitable central pressure - perhaps $P_0\simeq5*10^{10}\text{ erg cm}^{-3}=5\times10^9\text{ J/m}$. Plugging this into $(\text{4d})$ gives us $\rho_0\simeq5.426\times10^{-5}\text{ g cm}^{-3}$. This matches the progression of densities of the models of Ball et al. (Figure 1 and Table 1; their lowest $M_{\bullet}$ is $5M_{\odot}$, with a central density of $\sim8.71\times10^{-5}\text{ g cm}^{-3}$). Both results are much lower than the central density and pressure of the Sun.
In a polytrope, the speed of sound is given by
$$c_{s,0}^2=\gamma\frac{P_0}{\rho_0}\tag{5}$$
where $\gamma=(n+1)/n$, and so in our case $\gamma=4/3$. Therefore, we find that $c_{s,0}^2=1.473\times10^11\text{ (m/s)}^2$. Plugging this into $(\text{4a})$ gives us a radius $r_0$ of $1.802\times10^{9}\text{ m}\simeq2.6R_{\odot}$. The Bondi radius is then $r_B=r_0/4\simeq0.65R_{\odot}$. This again matches up; the Ball models had $r_B\simeq1.66R_{\odot}$ for $M_{\bullet}=5M_{\odot}$. The progression seems to make sense.
Boundary conditions
We’re now ready to integrate the Lane-Emden equation for a quasi-star. First, we set it up as a different pair of coupled differential equations:
$$\frac{d\theta}{d\xi}=-\frac{1}{\xi^2}\phi,\quad\frac{d\phi}{d\xi}=\xi^2\theta^n\tag{6}$$
The boundary conditions here are
$$\theta(\xi_0)=1,\quad\frac{d\theta}{d\xi}|_{\xi_0}=-\frac{\beta}{\xi_0^2},\quad\xi_0=r_0/\alpha\tag{Quasi-star b.c.’s}$$
where
$$\beta\equiv\frac{M_{\bullet}}{4\pi\rho_0\alpha^3}\tag{7}$$
The scaling factor $\alpha$ can be determined from its definition. Plugging in our values for $r_0$ and $\xi_0$, we get:
$$\alpha=r_0/\xi_0=\frac{1.802\times10^9\text{ m}}{0.012}=1.502\times10^{11}\text{ m}$$
Therefore, we get $\beta=8.59\times10^{-4}$. Our boundary conditions can now be rewritten as
$$\theta(\xi_0)=1,\quad\frac{d\theta}{d\xi}|_{\xi_0}=-\frac{8.59\times10^{-4}}{\xi_0^2},\quad\xi_0=.012\tag{Quasi-star b.c.’s}$$
The Euler method
I’d like to first review the Euler method. Let’s say we have an ordinary first-order differential equation of the form
$$\frac{dy}{dx}=g(y,x)$$
with appropriate boundary conditions; that is, we know $x_0$ and $y_0=f(x_0)$. We want to find approximate values for the function $y=f(x)$ over some interval of $x$ starting at $x=x_0$. We use the approximation
$$\frac{dy}{dx}\approx\frac{\Delta y}{\Delta x}$$
and choose some small $\Delta x$. We then use the first equation to find
$$\Delta y\approx g(y,x)\Delta x$$
and iterate along the interval:
$$x_{n+1}=x_n+\Delta x,\quad y_{n+1}=y_n+\Delta y_n=y_n+g(y_n,x_n)\Delta x$$
This is the type of method I implemented along with RK4 to produce the first graphs, of an ordinary $n=3$ polytrope. For a system of differential equations like these, the extension is simple; we just have more functions like $g(y,x)$.
Results
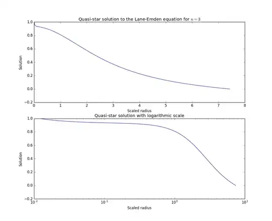
Now we can finally create our models. I used the same step size as in my original example - $\Delta \xi=10^{-4}$ - and plotted $\theta(\xi)$ on both normal and logarithmic $\xi$-axes, to show both the dramatic central cusp and the fact that for a loaded polytrope, $\xi_0\neq0$. I wrote the code in Python 3:
import numpy as np
import matplotlib.pyplot as plt
n = 3
dxi = 10**(-4)
xi0 = .012
phi0 = 8.59*10**(-4)
def dtheta(phi,xi):
return (-phi/(xi**2))*dxi
def dphi(theta,xi):
return xi**2*(theta**n)*dxi
Xi = [xi0]
Theta = [1]
Phi = [phi0]
while Theta[len(Theta)-1] > 0:
Xi.append(Xi[len(Xi)-1] + dxi)
Theta.append(Theta[len(Theta)-1] + dtheta(Phi[len(Phi)-1],Xi[len(Xi)-1]))
Phi.append(Phi[len(Phi)-1] + dphi(Theta[len(Theta)-1],Xi[len(Xi)-1]))
plt.figure(1)
plt.subplot(211)
plt.plot(Xi,Theta)
plt.title('Quasi-star solution to the Lane-Emden equation for $n=3$')
plt.xlabel('Scaled radius')
plt.ylabel('Solution')
plt.subplot(212)
plt.title('Quasi-star solution with logarithmic scale')
plt.xlabel('Scaled radius')
plt.ylabel('Solution')
plt.semilogx(Xi,Theta)
plt.show()
That’s pretty painless, and quick to write. Here’s the output:

I also did a comparison between a loaded polytrope and a normal polytrope for $n=3$, again to emphasize the cusp:

Finally, here’s a set of graphs I made of normalized temperature, density and pressure for an $n=3$ loaded polytrope and an $n=3$ normal polytrope. While both temperature profiles are quite similar, there is a sharp difference in density and pressure near the core.

Now, remember that these are merely normalized values, and should be multiplied by the central parameters, but the point remains: Quasi-stars are much different than normal stars.
Evolution
The one remaining question is whether or not our quasi-star will remain stable for any significant amount of time. It’s certain that the mass of the central black hole will change, as the object is powered by accretion from the inner edge of the envelope. Eventually, the quasi-star will be pretty much a black hole with a little bit of gas around it. In the shorter term, the stability of the envelope, for instance, poses a potential problem. It will also be losing mass, as well as accreting it from a disk that may form, surrounding the entire object.
Ball et al. found that
$$\dot{M_{\text{BH}}}\propto M_{\text{BH}}^2\rho^{(3-\gamma)/2}\tag{8}$$
To within an order of magnitude, this remains around $\sim10^{-4}M_{\odot}$ per year for many quasi-stars at various stages of evolution. Assuming that the envelope mass of our quasi-star is $\sim100M_{\odot}$, then the envelope should be entirely accreted on a timescale of one million to ten million years, up to a factor of a few. That’s quite reasonable; massive stars typically travel through the main sequence on the order of one million to ten million years, and so while the quasi-star may live for only a short amount of time in comparison to the Sun, its lifetime is reasonable when compared to massive stars.
Will fusion be possible?
One key assumption of quasi-star models is that any fusion is completely negligible. This particular quasi-star is certainly not normal, so I'd like to double-check and see if there will in fact be little or no fusion. We can do this by calculating the reaction rates of the quasi-star compared to those of the Sun. (I'd like to assume that any fusion occurs via the p-p chain. The CNO cycle is not possible in a star without carbon, nitrogen or oxygen!)
The rate of energy generation $q{ij}$ from a reaction of particles $_i$ and $_j$ is
$$q_{ij}=\overbrace{C_1\left(\frac{1}{1+\delta_{ij}}\right)\frac{1}{A_iA_j}\frac{1}{AZ_iZ_j}}^{S_{ij}}X_iX_j\rho\tau^2e^{-\tau}Q\tag{9}$$
where $C_1$ is some collection of constants not unique to the stellar environment, $\rho$ is the density, $X_I$ and $A_i$ represent mass fraction and mass number (while $A$ is reduced (atomic!) mass), $Z_i$ is atomic number, $Q$ is the energy released per reaction, $\delta_{ij}$ is the Kronecker delta, and $\tau$ is a peculiar function of temperature:
$$\tau=C_2\left(Z_i^2Z_j^2AT^{-1}\right)^{1/3}=D_{ij}T^{-1/3}\tag{10}$$
where $C_2$ is another constant. I've scrunched together a bunch of terms together as $S_{ij}$; you'll see why later.
Let's find the ratio of $q_{ij,\odot}$ (the Sun) to $q_{ij,*}$ (the quasistar):
$$\frac{q_{ij,\odot}}{q_{ij,*}}=\frac{S_{ij}X_{i,\odot}X_{j,\odot}\rho_{\odot}\tau_{\odot}^2e^{-\tau_{\odot}}Q}{S_{ij}X_{i,*}X_{j,*}\rho_{*}\tau_*^2e^{-\tau_*}Q}\tag{11}$$
Both factors of $S_{ij}$ cancel out (as do the $Q$s), leaving us with something much simpler. For the quasi-star, we can look at the highest values of temperature and pressure, the central values we picked earlier. I'll take $\rho_{c,*}=5.426\times10^{-5}\text{ g cm}^{-3}$ and $T_{c,*}\simeq3.5\times10^{5}\text{ K}$, as per Table 1 of Ball et al. I already assumed that the quasi-star envelope is pure hydrogen, so $X_i=X_j=1$.
For the Sun, I'll use the BS05(AGS, OP) solar model by John Bahcall. This gives $X_i=X_j=0.36462$, $\rho=1.505\times10^2\text{ g cm}^{-3}$, and $T_{c,\odot}=1.548\times10^{7}\text{ K}$. Substituting some of this gives
$$\frac{q_{ij,\odot}}{q_{ij,*}}=\frac{(0.36462)^21.505\times10^{2}\text{ g cm}^{-3}\tau_{\odot}^2e^{-\tau_{\odot}}}{(1)^25.462\times10^{-5}\text{ g cm}^{-3}\tau_*^2e^{-\tau_*}}=3.66\times10^5\frac{D_{ij}^2T_{\odot}^{-2/3}e^{-\tau_{\odot}}}{D_{ij}^2T_*^{-2/3}e^{-\tau_*}}$$
More substitutions give
$$\frac{q_{ij,\odot}}{q_{ij,*}}=2.9\times10^4e^{\tau_*-\tau_{\odot}}$$
In our case, $D_{ij}$ is $42.46\mu^{1/3}$, with $\mu$ being the reduced mass (note that $\mu\neq A$), if $T$ is expressed in mega-Kelvin (i.e. millions of Kelvin). We can figure out that $\tau_*>\tau_{\odot}$ because $T_{c,*}<T_{c,\odot}$, and therefore
$$e^{\tau_*-\tau_{\odot}}>e^0=1$$
Therefore, $\frac{q_{ij,\odot}}{q_{ij,*}}\gg1$, and it appears that any fusion will be insignificant.
References for reaction rate equations:
Conclusion
I proposed that a low-mass quasi-star - a black hole surrounded by a large star-like gaseous envelope - could have similar properties to a massive star of $\sim100M_{\odot}$. I took central pressure and density values of $5\times10^9\text{ J/m}$ and $5.426\times10^{-5}\text{ g cm}^{-3}$ for a quasi-star of envelope mass $100M_{\odot}$ around a black hole of mass $1M_{\odot}$. Temperature, density and pressure profiles using a polytropic approximation show that fusion is unlikely, even at the center, and therefore the sole source of energy from the quasi-star should be from accretion by the black hole. The object should remain stable for one million to ten million years, which is a reasonable lifetime.