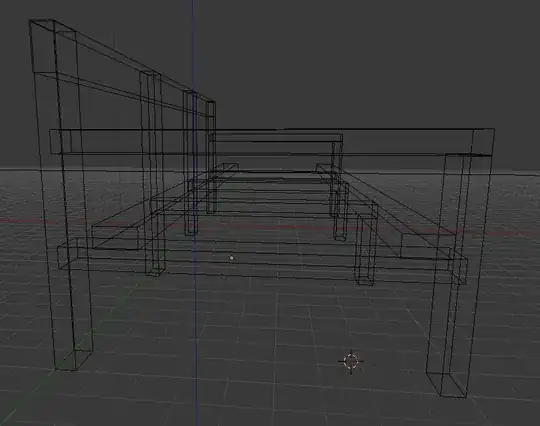
I drafted this myself in Blender. Dado joints are depicted, mortise/tenon joints and bolted joints are not. This is to-scale, planned with douglas fir 2x4s and jute webbing/coil spring/4 way tie construction/ and then tie on cushions. Dimensions are about 31" x 7.5' x 36".
I have never built a couch (or any furniture) before, but have been studying woodworking a lot, so I am looking mostly for tips on how I might improve this, or especially, if it's structurally weak in any way.


