< Data Platform

Data Platform/Dataset creation
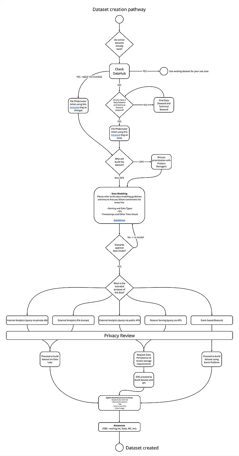
Dataset Creation Pathway
Purpose
The following flow diagram shows the pathway for WMF employees to create or modify existing datasets.
To create a dataset based on metrics collection or instrumentation please visit Metrics Platform
Links

This article is issued from Wikimedia. The text is licensed under Creative Commons - Attribution - Sharealike. Additional terms may apply for the media files.