Ultrasunet

Ultrasunetele sunt vibrații mecanice cu frecvențe mai mari de 20.000 Hz. Ele au de obicei intensitatea redusă. Ultrasunetele cu intensitate mare se obțin prin procedee electromecanice care se bazează pe fenomenul piezoelectric și / sau pe fenomenul magnetostricțiune. Pot fi generate, de asemenea, cu fluiere.
Capacitatea de a auzi ultrasunete

La om limita superioară a auzului tinde să scadă cu vârsta astfel că omul matur nu mai poate auzi acele sunete pițigăiate pe care un copil le aude[1]. Anumite companii de telefoane mobile folosesc acest lucru pentru a crea sonerii de telefon care să fie auzite numai de cei tineri[2], dar ele sunt auzite câteodată și de cei în vârstă din motive diferite.
Unele animale - cum ar fi câini, pisici, delfini, lilieci și șoareci - au o limită superioară a frecvenței mai mare decât cea a urechii umane și astfel pot auzi ultrasunete, acesta fiind modul în care un fluier pentru caini funcționează.
Aplicații ale ultrasunetelor
Propagarea ultrasunetelor este utilizată la măsurarea distanțelor, a debitelor.
Liliecii utilizează ultrasunetele pentru orientarea în spațiu, prin emiterea unor semnale și recepționarea ecoului generat de obstacole.
Ultrasunete la animale
Liliacul
Liliacul aude ultrasunete cu frecvențe mai mari de 100 kHz.Orientarea liliecilor, spre exemplu, se bazează pe faptul că aceștia emit semnale ultrasonore scurte de frecvențe între 30 – 60 kHz. Liliacul în zbor emite în medie cca. 30 semnale pe secundă. O parte din acestea sunt recepționate de urechile mari ale liliacului sub formă de semnale ecou, după un timp cu atât mai scurt cu cât obstacolul este mai aproape. Pe măsura apropierii de obstacol liliacul emite din ce în ce mai multe semnale într-o secundă ajungând ca de exemplu la un metru de obstacol să emită până la 60 semnale pe secundă. Aceasta permite liliacului să simtă precis poziția sa față de obstacole.
Ultrasunete cu intensitate mare
Generatorul piezoelectric

Unii dielectrici cristalini formați din dipoli permanenți care au centru de simetrie (adică toate substanțele feroelectrice) prezintă așa numitul efect piezoelectric direct. Acesta constă în următoarele: dacă un astfel de cristal este supus la o deformare elastică, de exemplu la întindere (cazul (a) din figura 1) sau la comprimare (cazul (b) din figura 1) , atunci dipolii săi moleculari se vor roti într-un mod determinabil și cristalul se polarizează, conform celor două cazuri din figură. Pe fețele opuse solicitărilor mecanice apar sarcini electrice legate care creează o diferență de potențial (deci și un câmp electric) între ele. Mărimea polarizației, a diferenței de potențial este proporțională cu mărimea deformării mecanice. La schimbarea sensului de deformație se schimbă și semnul polarizării electrice.
Cele mai cunoscute cristale piezoelectrice naturale sunt cuarțul, sarea Seignette, metatitanatul de bariu, etc.
La aceleași cristale s-a observat și efectul piezoelectric invers. Acest efect se materializează astfel: la aplicarea unei diferențe de potențial pe fețele care se electrizau înainte, în funcție de mărimea acesteia, apare proporțional o deformare mecanică de întindere sau de comprimare, deformare datorată rotației provocate a dipolilor mecanici.
În figura de mai sus este prezentată situația în care cristalul a fost tăiat încât pe direcția de aplicare a efortului exterior este perpendiculară pe direcția suprafețelor care se electrizează. Un astfel de efect piezoelectric se numește efect piezoelectric longitudinal.
Intensitatea undelor ultrasonore emise este maximă atunci când este îndeplinită condiția de rezonanță pentru frecvența fundamentală, adică, ca și la undele staționare la coarda vibrantă:
d = λ / 2 = γ / 2v <=> v =γ / 2d = (1/2d) * radical (E/ρ)
d – grosimea lamei
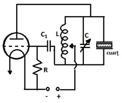
Pentru obținerea ultrasunetelor pe baza efectului piezoelectric se folosesc diferite montaje electronice, dintre care două sunt mai cunoscute: montajul în rezonanță (fig. 2) și montajul în oscilație.
Montajul în rezonanță

Montajul în rezonanță este folosit mereu când sunt necesare energii ultrasonore mari. După cum se observă în figura 2, o schemă foarte veche, cu triodă, și cu un mod perimat de reprezentare a rezistorului și a bobinei, cuarțul piezoelectric este montat în paralel cu condensatorul circuitului oscilant LC. El vibrează forțat pe frecvența curentului electric alternativ care i se aplică în paralel cu circuitul oscilant.
Montajul în oscilație
Lamela de cuarț piezoelectric este montată între grilă și placa tubului electronic. Ea lucrează în acest caz ca un oscilator, comandând cu frecvența sa proprie funcționarea tubului electronic care produce câmp electric alternativ necesar întreținerii vibrațiilor mecanice ale oscilatorului piezoelectric. Montajul are o mare stabilitate în frecvență și este folosit mai ales când sunt necesare ultrasunete cu frecvență constantă.
Generatorul de ultrasunete magnetostrictiv
Fenomenul de magnetostricțiune directă a fost descoperit de Joule încă din 1848 și constă în proprietatea substanțelor feromagnetice de a se dilata sau contracta în procesul lor de magnetizare. Există și un fenomen de magnetostricțiune inversă care constă în faptul că o bară feromagnetică deja magnetizată este supusă din exterior unor deformări mecanice, intensitatea sa de magnetizare creste sau scade în funcție de mărimea deformației imprimate. Intensitatea manifestării magnetostrictive depinde de natura materialului feromagnetic, de tratamentul la care a fost supus, de temperatura de lucru, de intensitatea câmpului magnetic utilizat și de lungimea barei.
Dacă bara feromagnetică folosită nu este magnetizată înainte, la introducerea ei într-un câmp magnetic alternativ, va emite ultrasunete la o frecvență dublă față de cea a curentului care alimentează bobina.
Dacă bara feromagnetică folosită a fost magnetizată înainte într-un câmp magnetic constant, la introducerea sa într-un câmp magnetic alternativ al unei bobine, aceasta se va deforma mecanic numai la alternanța câmpului magnetic exterior care-i intensifică câmpul magnetic propriu. Undele ultrasonore produse în această situație vor avea aceeași frecvență cu cea a curentului alternativ care alimentează bobina.
Generarea electrochimică de ultrasunete
Vezi și
- Aparat cu aerosoli
- Unde capilare
Note
- ↑ Takeda, S.; Morioka, I.; Miyashita, K.; Okumura, A.; Yoshida, Y.; Matsumoto, K. (1992). "Age variation in the upper limit of hearing". European Journal of Applied Physiology 65 (5): 403–408. doi:10.1007/BF00243505. http://www.springerlink.com/content/m638p784x2112475/%5Bnefuncțională%5D. Retrieved 2008-11-17.
- ↑ "A Ring Tone Meant to Fall on Deaf Ears" (Articol din New York Times)
Legături externe
- Guidelines for the Safe Use of Ultrasound: valuable insight on the boundary conditions tending towards abuse of ultrasound.
- High-frequency hearing risk for operators of industrial ultrasonic devices:
- Safety Issues in Fetal Ultrasound Arhivat în , la Wayback Machine.:
- Damage to red blood cells induced by acoustic cavitation(ultrasound):