Apolipoprotein A-II

APOA2
Available structures
PDBOrtholog search: PDBe RCSB
Identifiers
AliasesAPOA2, Apo-AII, ApoA-II, apoAII, Apolipoprotein A2
External IDsOMIM: 107670; MGI: 88050; HomoloGene: 1242; GeneCards: APOA2; OMA:APOA2 - orthologs
Orthologs
SpeciesHumanMouse
Entrez

336

11807

Ensembl

ENSG00000158874

ENSMUSG00000005681

UniProt

P02652

P09813

RefSeq (mRNA)

NM_001643

NM_013474
NM_001305549
NM_001305550
NM_001305585

RefSeq (protein)

NP_001634

NP_001292478
NP_001292479
NP_001292514
NP_038502

Location (UCSC)Chr 1: 161.22 – 161.22 MbChr 1: 171.05 – 171.05 Mb
PubMed search[3][4]
Wikidata
View/Edit HumanView/Edit Mouse
ApoA-II
structures of apolipoprotein a-ii and a lipid surrogate complex provide insights into apolipoprotein-lipid interactions
Identifiers
SymbolApoA-II
PfamPF04711
InterProIPR006801
SCOP21l6k / SCOPe / SUPFAM
Available protein structures:
Pfam  structures / ECOD  
PDBRCSB PDB; PDBe; PDBj
PDBsumstructure summary

Apolipoprotein A-II is a protein that in humans is encoded by the APOA2 gene.[5] It is the second most abundant protein of the high density lipoprotein particles. The protein is found in plasma as a monomer, homodimer, or heterodimer with apolipoprotein D. ApoA-II regulates many steps in HDL metabolism, and its role in coronary heart disease is unclear. [6] Remarkably, defects in this gene may result in apolipoprotein A-II deficiency or hypercholesterolemia.[7]

Interactions

ApoA-II has been shown to interact with phospholipid transfer protein.[8]

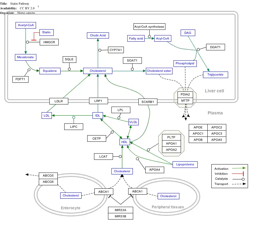
Interactive pathway map

Click on genes, proteins and metabolites below to link to respective articles. [§ 1]

[[File:
Statin_Pathway_WP430
[[
]]
[[
]]
[[
]]
[[
]]
[[
]]
[[
]]
[[
]]
[[
]]
[[
]]
[[
]]
[[
]]
[[
]]
[[
]]
[[
]]
[[
]]
[[
]]
[[
]]
[[
]]
[[
]]
[[
]]
[[
]]
[[
]]
[[
]]
[[
]]
[[
]]
[[
]]
[[
]]
[[
]]
[[
]]
[[
]]
[[
]]
[[
]]
[[
]]
[[
]]
[[
]]
[[
]]
[[
]]
[[
]]
[[
]]
[[
]]
[[
]]
[[
]]
[[
]]
[[
]]
[[
]]
[[
]]
[[
]]
[[
]]
[[
]]
[[
]]
Statin_Pathway_WP430
|alt=Statin pathway edit]]
Statin pathway edit
  1. The interactive pathway map can be edited at WikiPathways: "Statin_Pathway_WP430".

References

  1. 1 2 3 GRCh38: Ensembl release 89: ENSG00000158874 Ensembl, May 2017
  2. 1 2 3 GRCm38: Ensembl release 89: ENSMUSG00000005681 Ensembl, May 2017
  3. "Human PubMed Reference:". National Center for Biotechnology Information, U.S. National Library of Medicine.
  4. "Mouse PubMed Reference:". National Center for Biotechnology Information, U.S. National Library of Medicine.
  5. Tsao YK, Wei CF, Robberson DL, Gotto AM, Chan L (Dec 1985). "Isolation and characterization of the human apolipoprotein A-II gene. Electron microscopic analysis of RNA:DNA hybrids, nucleotide sequence, identification of a polymorphic MspI site, and general structural organization of apolipoprotein genes". The Journal of Biological Chemistry. 260 (28): 15222–31. doi:10.1016/S0021-9258(18)95725-X. PMID 2415515.
  6. Tailleux A, Duriez P, Fruchart JC, Clavey V (September 2002). "Apolipoprotein A-II, HDL metabolism and atherosclerosis". Atherosclerosis. 164 (1): 1–13. doi:10.1016/s0021-9150(01)00751-1. ISSN 0021-9150. PMID 12119188.
  7. "Entrez Gene: APOA2 apolipoprotein A-II".
  8. Pussinen PJ, Jauhiainen M, Metso J, Pyle LE, Marcel YL, Fidge NH, Ehnholm C (Jan 1998). "Binding of phospholipid transfer protein (PLTP) to apolipoproteins A-I and A-II: location of a PLTP binding domain in the amino terminal region of apoA-I". Journal of Lipid Research. 39 (1): 152–61. doi:10.1016/S0022-2275(20)34211-5. PMID 9469594.
  • Human APOA2 genome location and APOA2 gene details page in the UCSC Genome Browser.

Further reading

This article is issued from Wikipedia. The text is licensed under Creative Commons - Attribution - Sharealike. Additional terms may apply for the media files.