Dawson function

Plot of the Dawson integral function F(z) in the complex plane from -2-2i to 2+2i with colors created with Mathematica 13.1 function ComplexPlot3D
Plot of the Dawson integral function F(z) in the complex plane from -2-2i to 2+2i with colors created with Mathematica 13.1 function ComplexPlot3D

In mathematics, the Dawson function or Dawson integral[1] (named after H. G. Dawson[2]) is the one-sided Fourier–Laplace sine transform of the Gaussian function.

Definition

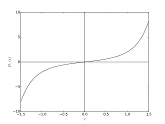
The Dawson function, around the origin
The Dawson function, around the origin

The Dawson function is defined as either: also denoted as or or alternatively

The Dawson function is the one-sided Fourier–Laplace sine transform of the Gaussian function,

It is closely related to the error function erf, as

where erfi is the imaginary error function, erfi(x) = −i erf(ix).
Similarly, in terms of the real error function, erf.

In terms of either erfi or the Faddeeva function the Dawson function can be extended to the entire complex plane:[3] which simplifies to for real

For near zero, F(x) ≈ x. For large, F(x) ≈ 1/(2x). More specifically, near the origin it has the series expansion while for large it has the asymptotic expansion

More precisely where is the double factorial.

satisfies the differential equation with the initial condition Consequently, it has extrema for resulting in x = ±0.92413887... (OEIS: A133841), F(x) = ±0.54104422... (OEIS: A133842).

Inflection points follow for resulting in x = ±1.50197526... (OEIS: A133843), F(x) = ±0.42768661... (OEIS: A245262). (Apart from the trivial inflection point at )

Relation to Hilbert transform of Gaussian

The Hilbert transform of the Gaussian is defined as

P.V. denotes the Cauchy principal value, and we restrict ourselves to real can be related to the Dawson function as follows. Inside a principal value integral, we can treat as a generalized function or distribution, and use the Fourier representation

With we use the exponential representation of and complete the square with respect to to find

We can shift the integral over to the real axis, and it gives Thus

We complete the square with respect to and obtain

We change variables to

The integral can be performed as a contour integral around a rectangle in the complex plane. Taking the imaginary part of the result gives where is the Dawson function as defined above.

The Hilbert transform of is also related to the Dawson function. We see this with the technique of differentiating inside the integral sign. Let

Introduce

The th derivative is

We thus find

The derivatives are performed first, then the result evaluated at A change of variable also gives Since we can write where and are polynomials. For example, Alternatively, can be calculated using the recurrence relation (for )

See also

References

  1. Temme, N. M. (2010), "Error Functions, Dawson's and Fresnel Integrals", in Olver, Frank W. J.; Lozier, Daniel M.; Boisvert, Ronald F.; Clark, Charles W. (eds.), NIST Handbook of Mathematical Functions, Cambridge University Press, ISBN 978-0-521-19225-5, MR 2723248.
  2. Dawson, H. G. (1897). "On the Numerical Value of ". Proceedings of the London Mathematical Society. s1-29 (1): 519–522. doi:10.1112/plms/s1-29.1.519.
  3. Mofreh R. Zaghloul and Ahmed N. Ali, "Algorithm 916: Computing the Faddeyeva and Voigt Functions," ACM Trans. Math. Soft. 38 (2), 15 (2011). Preprint available at arXiv:1106.0151.
This article is issued from Wikipedia. The text is licensed under Creative Commons - Attribution - Sharealike. Additional terms may apply for the media files.