Causal notation
Causal notation is notation used to express cause and effect.
In nature and human societies, many phenomena have causal relationships where one phenomenon A (a cause) impacts another phenomenon B (an effect). Establishing causal relationships is the aim of many scientific studies across fields ranging from biology[1] and physics[2] to social sciences and economics.[3] It is also a subject of accident analysis,[4] and can be considered a prerequisite for effective policy making.
To describe causal relationships between phenomena, non-quantitative visual notations are common, such as arrows, e.g. in the nitrogen cycle or many chemistry[5][6] and mathematics[7] textbooks. Mathematical conventions are also used, such as plotting an independent variable on a horizontal axis and a dependent variable on a vertical axis,[8] or the notation to denote that a quantity "" is a dependent variable which is a function of an independent variable "".[9] Causal relationships are also described using quantitative mathematical expressions.[10] (See Notations section.)
The following examples illustrate various types of causal relationships. These are followed by different notations used to represent causal relationships.
Examples
What follows does not necessarily assume the convention whereby denotes an independent variable, and denotes a function of the independent variable . Instead, and denote two quantities with an a priori unknown causal relationship, which can be related by a mathematical expression.
Ecosystem example: correlation without causation
Imagine the number of days of weather below one degrees Celsius, , causes ice to form on a lake, , and it causes bears to go into hibernation . Even though does not cause and vice versa, one can write an equation relating and . This equation may be used to successfully calculate the number of hibernating bears , given the surface area of the lake covered by ice. However, melting the ice in a region of the lake by pouring salt onto it, will not cause bears to come out of hibernation. Nor will waking the bears by physically disturbing them cause the ice to melt. In this case the two quantities and are both caused by a confounding variable (the outdoor temperature), but not by each other. and are related by correlation without causation.
Physics example: a unidirectional causal relationship
Suppose an ideal solar-powered system is built such that if it is sunny and the sun provides an intensity of watts incident on a m solar panel for seconds, an electric motor raises a kg stone by meters, . More generally, we assume the system is described by the following expression:
,
where represents intensity of sunlight (Jsm), is the surface area of the solar panel (m), represents time (s), represents mass (kg), represents the acceleration due to Earth's gravity ( ms), and represents the height the rock is lifted (m).
In this example, the fact that it is sunny and there is a light intensity , causes the stone to rise , not the other way around; lifting the stone (increasing ) will not result in turning on the sun to illuminate the solar panel (an increase in ). The causal relationship between and is unidirectional.
Medicine example: two causes for a single outcome
Smoking, , and exposure to asbestos, , are both known causes of cancer, . One can write an equation to describe an equivalent carcinogenicity between how many cigarettes a person smokes, , and how many grams of asbestos a person inhales, . Here, neither causes nor causes , but they both have a common outcome.
Bartering example: a bidirectional causal relationship
Consider a barter-based economy where the number of cows one owns has value measured in a standard currency of chickens, . Additionally, the number of barrels of oil one owns has value which can be measured in chickens, . If a marketplace exists where cows can be traded for chickens which can in turn be traded for barrels of oil, one can write an equation to describe the value relationship between cows and barrels of oil . Suppose an individual in this economy always keeps half of their value in the form of cows and the other half in the form of barrels of oil. Then, increasing their number of cows by offering them 4 cows, will eventually lead to an increase in their number of barrels of oil , or vice versa. In this case, the mathematical equality describes a bidirectional causal relationship.
Notations
Chemical reactions
In chemistry, many chemical reactions are reversible and described using equations which tend towards a dynamic chemical equilibrium. In these reactions, adding a reactant or a product causes the reaction to occur producing more product, or more reactant, respectively. It is standard to draw “harpoon-type” arrows in place of an equals sign, ⇌, to denote the reversible nature of the reaction and the dynamic causal relationship between reactants and products.[5][6]
Statistics: Do notation
Do-calculus, and specifically the do operator, is used to describe causal relationships in the language of probability. A notation used in do-calculus is, for instance:[11]
- ,
which can be read as: “the probability of given that you do ”. The expression above describes the case where is independent of anything done to .[10] It specifies that there is no unidirectional causal relationship where causes .
Causal diagrams
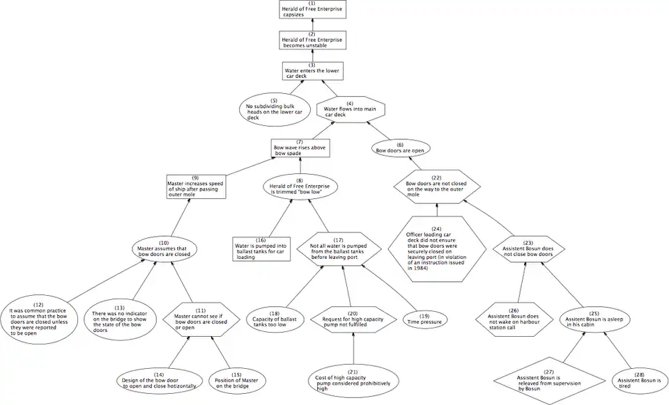
A causal diagram consists of a set of nodes which may or may not be interlinked by arrows. Arrows between nodes denote causal relationships with the arrow pointing from the cause to the effect. There exist several forms of causal diagrams including Ishikawa diagrams, directed acyclic graphs, causal loop diagrams,[10] and why-because graphs (WBGs). The image below shows a partial why-because graph used to analyze the capsizing of the Herald of Free Enterprise.

Junction patterns
Junction patterns can be used to describe the graph structure of Bayesian networks. Three possible patterns allowed in a 3-node directed acyclic graph (DAG) include:
| Pattern | Model |
|---|---|
| Chain | |
| Fork | |
| Collider |
Causal equality notation
Various forms of causal relationships exist. For instance, two quantities and can both be caused by a confounding variable , but not by each other. Imagine a garbage strike in a large city, , causes an increase in the smell of garbage, and an increase in the rat population . Even though does not cause and vice versa, one can write an equation relating and . The following table contains notation representing a variety of ways that , and may be related to each other.[12]
| Symbolic expression | Defined relationships between , and |
|---|---|
| is caused by . The dependent variable is . The independent variable is . | |
| is caused by . The independent variable is . The dependent variable is . | |
| and are mutually dependent, or bi-directionally causal. | |
|
|
Correlation: and are both caused by : . If a bi-directional causal relationship may exist, but this is not yet established, the notation can be used. |
|
|
causes which in turn causes : |
|
|
causes which in turn causes : . |
|
|
Uncertainty/bicausal: can be caused by or : , or |
|
|
and are bi-directionally causal. is caused by |
|
|
and are bi-directionally causal. is caused by |
|
|
causes and causes : . and are bi-directionally causal. |
|
|
Mismatched indices indicate that for any arbitrary causal relation between and or and , and cannot be related. |
It should be assumed that a relationship between two equations with identical senses of causality (such as , and ) is one of pure correlation unless both expressions are proven to be bi-directional causal equalities. In that case, the overall causal relationship between and is bi-directionally causal.
References
- ↑ Marshall, BarryJ; Warren, J.Robin (June 1984). "Unidentified curved bacilli in the stomach of patients with gastritis and peptic ulceration". The Lancet. 323 (8390): 1311–1315. doi:10.1016/S0140-6736(84)91816-6. PMID 6145023. S2CID 10066001.
- ↑ Aspect, Alain; Grangier, Philippe; Roger, Gérard (12 July 1982). "Experimental Realization of Einstein-Podolsky-Rosen-Bohm Gedankenexperiment : A New Violation of Bell's Inequalities". Physical Review Letters. 49 (2): 91–94. Bibcode:1982PhRvL..49...91A. doi:10.1103/PhysRevLett.49.91.
- ↑ Fischer, Stanley; Easterly, William (1990). "The economics of the government budget constraint". The World Bank Research Observer. 5 (2): 127–142. CiteSeerX 10.1.1.1009.4220. doi:10.1093/wbro/5.2.127.
- ↑ Ladkin, Peter; Loer, Karsten (April 1998). Analysing Aviation Accidents Using WB-Analysis - an Application of Multimodal Reasoning (PDF). Spring Symposion. Association for the Advancement of Artificial Intelligence. Archived from the original (PDF) on 2022-12-21.
- 1 2 Bruice, Paula Yurkanis (2007). Organic chemistry (5th ed.). Pearson Prentice Hall Upper Saddle River, NJ. p. 44,45. ISBN 978-0-13-196316-0.
- 1 2 Petrucci, Ralph H.; Harwood, William S.; Herring, F. Geoffrey; Madura, Jeffry D. (2007). General Chemistry Principles & Modern Applications (9th ed.). Pearson Prentice Hall Upper Saddle River, NJ. pp. 573–650. ISBN 978-0-13-149330-8.
- ↑ B. George, George (2007). Thomas' calculus (11th ed.). Pearson. p. 20. ISBN 978-0-321-18558-7.
- ↑ Petrucci, Ralph H.; Harwood, William S.; Herring, F. Geoffrey; Madura, Jeffry D. (2007). General Chemistry Principles & Modern Applications (9th ed.). Pearson Prentice Hall Upper Saddle River, NJ. p. 575. ISBN 978-0-13-149330-8.
- ↑ B. George, George (2007). Thomas' calculus (11th ed.). Pearson. p. 19. ISBN 978-0-321-18558-7.
- 1 2 3 Pearl, Judea; Mackenzie, Dana (2018-05-15). The Book of Why: The New Science of Cause and Effect. Basic Books. ISBN 9780465097616.
- ↑ {{Hitchcock, Christopher, "Causal Models", The Stanford Encyclopedia of Philosophy (Spring 2023 Edition), Edward N. Zalta & Uri Nodelman (eds.), URL = <https://plato.stanford.edu/archives/spr2023/entries/causal-models/>}}
- ↑ Van Horne N. and Mukherjee M. Improved description of trapped ions as a modular electromechanical system, J. Appl. Phys. 135, 154401 (2024)