
Permission is granted to copy, distribute and/or modify this document under the terms of the GNU Free Documentation License, Version 1.2 or any later version published by the Free Software Foundation; with no Invariant Sections, no Front-Cover Texts, and no Back-Cover Texts. A copy of the license is included in the section entitled "GNU Free Documentation License".
Contents
Introduction
This book covers techniques for the design and analysis of algorithms. The algorithmic techniques covered include: divide and conquer, backtracking, dynamic programming, greedy algorithms, and hill-climbing.
Any solvable problem generally has at least one algorithm of each of the following types:
- the obvious way;
- the methodical way;
- the clever way; and
- the miraculous way.
On the first and most basic level, the "obvious" solution might try to exhaustively search for the answer. Intuitively, the obvious solution is the one that comes easily if you're familiar with a programming language and the basic problem solving techniques.
The second level is the methodical level and is the heart of this book: after understanding the material presented here you should be able to methodically turn most obvious algorithms into better performing algorithms.
The third level, the clever level, requires more understanding of the elements involved in the problem and their properties or even a reformulation of the algorithm (e.g., numerical algorithms exploit mathematical properties that are not obvious). A clever algorithm may be hard to understand by being non-obvious that it is correct, or it may be hard to understand that it actually runs faster than what it would seem to require.
The fourth and final level of an algorithmic solution is the miraculous level: this is reserved for the rare cases where a breakthrough results in a highly non-intuitive solution.
Naturally, all of these four levels are relative, and some clever algorithms are covered in this book as well, in addition to the methodical techniques. Let's begin.
Prerequisites
To understand the material presented in this book you need to know a programming language well enough to translate the pseudocode in this book into a working solution. You also need to know the basics about the following data structures: arrays, stacks, queues, linked-lists, trees, heaps (also called priority queues), disjoint sets, and graphs.
Additionally, you should know some basic algorithms like binary search, a sorting algorithm (merge sort, heap sort, insertion sort, or others), and breadth-first or depth-first search.
If you are unfamiliar with any of these prerequisites you should review the material in the Data Structures book first.
When is Efficiency Important?
Not every problem requires the most efficient solution available. For our purposes, the term efficient is concerned with the time and/or space needed to perform the task. When either time or space is abundant and cheap, it may not be worth it to pay a programmer to spend a day or so working to make a program faster.
However, here are some cases where efficiency matters:
- When resources are limited, a change in algorithms could create great savings and allow limited machines (like cell phones, embedded systems, and sensor networks) to be stretched to the frontier of possibility.
- When the data is large a more efficient solution can mean the difference between a task finishing in two days versus two weeks. Examples include physics, genetics, web searches, massive online stores, and network traffic analysis.
- Real time applications: the term "real time applications" actually refers to computations that give time guarantees, versus meaning "fast." However, the quality can be increased further by choosing the appropriate algorithm.
- Computationally expensive jobs, like fluid dynamics, partial differential equations, VLSI design, and cryptanalysis can sometimes only be considered when the solution is found efficiently enough.
- When a subroutine is common and frequently used, time spent on a more efficient implementation can result in benefits for every application that uses the subroutine. Examples include sorting, searching, pseudorandom number generation, kernel operations (not to be confused with the operating system kernel), database queries, and graphics.
In short, it's important to save time when you do not have any time to spare.
When is efficiency unimportant? Examples of these cases include prototypes that are used only a few times, cases where the input is small, when simplicity and ease of maintenance is more important, when the area concerned is not the bottle neck, or when there's another process or area in the code that would benefit far more from efficient design and attention to the algorithm(s).
Inventing an Algorithm
Because we assume you have some knowledge of a programming language, let's start with how we translate an idea into an algorithm. Suppose you want to write a function that will take a string as input and output the string in lowercase:
// tolower -- translates all alphabetic, uppercase characters in str to lowercase function tolower(string str): string
What first comes to your mind when you think about solving this problem? Perhaps these two considerations crossed your mind:
- Every character in str needs to be looked at
- A routine for converting a single character to lower case is required
The first point is "obvious" because a character that needs to be converted might appear anywhere in the string. The second point follows from the first because, once we consider each character, we need to do something with it. There are many ways of writing the tolower function for characters:
function tolower(character c): character
There are several ways to implement this function, including:
- look c up in a table—a character indexed array of characters that holds the lowercase version of each character.
- check if c is in the range 'A' ≤ c ≤ 'Z', and then add a numerical offset to it.
These techniques depend upon the character encoding. (As an issue of separation of concerns, perhaps the table solution is stronger because it's clearer you only need to change one part of the code.)
However such a subroutine is implemented, once we have it, the implementation of our original problem comes immediately:
// tolower -- translates all alphabetic, uppercase characters in str to lowercase
function tolower(string str): string
let result := ""
for-each c in str:
result.append(tolower(c))
repeat
return result
end
The loop is the result of our ability to translate "every character needs to be looked at" into our native programming language. It became obvious that the tolower subroutine call should be in the loop's body. The final step required to bring the high-level task into an implementation was deciding how to build the resulting string. Here, we chose to start with the empty string and append characters to the end of it.
Now suppose you want to write a function for comparing two strings that tests if they are equal, ignoring case:
// equal-ignore-case -- returns true if s and t are equal, ignoring case function equal-ignore-case(string s, string t): boolean
These ideas might come to mind:
- Every character in strings s and t will have to be looked at
- A single loop iterating through both might accomplish this
- But such a loop should be careful that the strings are of equal length first
- If the strings aren't the same length, then they cannot be equal because the consideration of ignoring case doesn't affect how long the string is
- A tolower subroutine for characters can be used again, and only the lowercase versions will be compared
These ideas come from familiarity both with strings and with the looping and conditional constructs in your language. The function you thought of may have looked something like this:
// equal-ignore-case -- returns true if s or t are equal, ignoring case
function equal-ignore-case(string s[1..n], string t[1..m]): boolean
if n != m:
return false \if they aren't the same length, they aren't equal\
fi
for i := 1 to n:
if tolower(s[i]) != tolower(t[i]):
return false
fi
repeat
return true
end
Or, if you thought of the problem in terms of functional decomposition instead of iterations, you might have thought of a function more like this:
// equal-ignore-case -- returns true if s or t are equal, ignoring case function equal-ignore-case(string s, string t): boolean return tolower(s).equals(tolower(t)) end
Alternatively, you may feel neither of these solutions is efficient enough, and you would prefer an algorithm that only ever made one pass of s or t. The above two implementations each require two-passes: the first version computes the lengths and then compares each character, while the second version computes the lowercase versions of the string and then compares the results to each other. (Note that for a pair of strings, it is also possible to have the length precomputed to avoid the second pass, but that can have its own drawbacks at times.) You could imagine how similar routines can be written to test string equality that not only ignore case, but also ignore accents.
Already you might be getting the spirit of the pseudocode in this book. The pseudocode language is not meant to be a real programming language: it abstracts away details that you would have to contend with in any language. For example, the language doesn't assume generic types or dynamic versus static types: the idea is that it should be clear what is intended and it should not be too hard to convert it to your native language. (However, in doing so, you might have to make some design decisions that limit the implementation to one particular type or form of data.)
There was nothing special about the techniques we used so far to solve these simple string problems: such techniques are perhaps already in your toolbox, and you may have found better or more elegant ways of expressing the solutions in your programming language of choice. In this book, we explore general algorithmic techniques to expand your toolbox even further. Taking a naive algorithm and making it more efficient might not come so immediately, but after understanding the material in this book you should be able to methodically apply different solutions, and, most importantly, you will be able to ask yourself more questions about your programs. Asking questions can be just as important as answering questions, because asking the right question can help you reformulate the problem and think outside of the box.
Understanding an Algorithm
Computer programmers need an excellent ability to reason with multiple-layered abstractions. For example, consider the following code:
function foo(integer a):
if (a / 2) * 2 == a:
print "The value " a " is even."
fi
end
To understand this example, you need to know that integer division uses truncation and therefore when the if-condition is true then the least-significant bit in a is zero (which means that a must be even). Additionally, the code uses a string printing API and is itself the definition of a function to be used by different modules. Depending on the programming task, you may think on the layer of hardware, on down to the level of processor branch-prediction or the cache.
Often an understanding of binary is crucial, but many modern languages have abstractions far enough away "from the hardware" that these lower-levels are not necessary. Somewhere the abstraction stops: most programmers don't need to think about logic gates, nor is the physics of electronics necessary. Nevertheless, an essential part of programming is multiple-layer thinking.
But stepping away from computer programs toward algorithms requires another layer: mathematics. A program may exploit properties of binary representations. An algorithm can exploit properties of set theory or other mathematical constructs. Just as binary itself is not explicit in a program, the mathematical properties used in an algorithm are not explicit.
Typically, when an algorithm is introduced, a discussion (separate from the code) is needed to explain the mathematics used by the algorithm. For example, to really understand a greedy algorithm (such as Dijkstra's algorithm) you should understand the mathematical properties that show how the greedy strategy is valid for all cases. In a way, you can think of the mathematics as its own kind of subroutine that the algorithm invokes. But this "subroutine" is not present in the code because there's nothing to call. As you read this book try to think about mathematics as an implicit subroutine.
Overview of the Techniques
The techniques this book covers are highlighted in the following overview.
- Divide and Conquer: Many problems, particularly when the input is given in an array, can be solved by cutting the problem into smaller pieces (divide), solving the smaller parts recursively (conquer), and then combining the solutions into a single result. Examples include the merge sort and quicksort algorithms.
- Randomization: Increasingly, randomization techniques are important for many applications. This chapter presents some classical algorithms that make use of random numbers.
- Backtracking: Almost any problem can be cast in some form as a backtracking algorithm. In backtracking, you consider all possible choices to solve a problem and recursively solve subproblems under the assumption that the choice is taken. The set of recursive calls generates a tree in which each set of choices in the tree is considered consecutively. Consequently, if a solution exists, it will eventually be found.
Backtracking is generally an inefficient, brute-force technique, but there are optimizations that can be performed to reduce both the depth of the tree and the number of branches. The technique is called backtracking because after one leaf of the tree is visited, the algorithm will go back up the call stack (undoing choices that didn't lead to success), and then proceed down some other branch. To be solved with backtracking techniques, a problem needs to have some form of "self-similarity," that is, smaller instances of the problem (after a choice has been made) must resemble the original problem. Usually, problems can be generalized to become self-similar.
- Dynamic Programming: Dynamic programming is an optimization technique for backtracking algorithms. When subproblems need to be solved repeatedly (i.e., when there are many duplicate branches in the backtracking algorithm) time can be saved by solving all of the subproblems first (bottom-up, from smallest to largest) and storing the solution to each subproblem in a table. Thus, each subproblem is only visited and solved once instead of repeatedly. The "programming" in this technique's name comes from programming in the sense of writing things down in a table; for example, television programming is making a table of what shows will be broadcast when.
- Greedy Algorithms: A greedy algorithm can be useful when enough information is known about possible choices that "the best" choice can be determined without considering all possible choices. Typically, greedy algorithms are not challenging to write, but they are difficult to prove correct.
- Hill Climbing: The final technique we explore is hill climbing. The basic idea is to start with a poor solution to a problem, and then repeatedly apply optimizations to that solution until it becomes optimal or meets some other requirement. An important case of hill climbing is network flow. Despite the name, network flow is useful for many problems that describe relationships, so it's not just for computer networks. Many matching problems can be solved using network flow.
Algorithm and code example
Level 1 (easiest)
1. Find maximum With algorithm and several different programming languages
2. Find minimum With algorithm and several different programming languages
3. Find average With algorithm and several different programming languages
4. Find mode With algorithm and several different programming languages
5. Find total With algorithm and several different programming languages
6. Counting With algorithm and several different programming languages
Level 2
1. Talking to computer Lv 1 With algorithm and several different programming languages
2. Sorting-bubble sort With algorithm and several different programming languages
Level 3
1. Talking to computer Lv 2 With algorithm and several different programming languages
Level 4
1. Talking to computer Lv 3 With algorithm and several different programming languages
2. Find approximate maximum With algorithm and several different programming languages
Level 5
1. Quicksort
Mathematical Background
Before we begin learning algorithmic techniques, we take a detour to give ourselves some necessary mathematical tools. First, we cover mathematical definitions of terms that are used later on in the book. By expanding your mathematical vocabulary you can be more precise and you can state or formulate problems more simply. Following that, we cover techniques for analysing the running time of an algorithm. After each major algorithm covered in this book we give an analysis of its running time as well as a proof of its correctness
Asymptotic Notation
In addition to correctness another important characteristic of a useful algorithm is its time and memory consumption. Time and memory are both valuable resources and there are important differences (even when both are abundant) in how we can use them.
How can you measure resource consumption? One way is to create a function that describes the usage in terms of some characteristic of the input. One commonly used characteristic of an input dataset is its size. For example, suppose an algorithm takes an input as an array of integers. We can describe the time this algorithm takes as a function written in terms of . For example, we might write:
where the value of is some unit of time (in this discussion the main focus will be on time, but we could do the same for memory consumption). Rarely are the units of time actually in seconds, because that would depend on the machine itself, the system it's running, and its load. Instead, the units of time typically used are in terms of the number of some fundamental operation performed. For example, some fundamental operations we might care about are: the number of additions or multiplications needed; the number of element comparisons; the number of memory-location swaps performed; or the raw number of machine instructions executed. In general we might just refer to these fundamental operations performed as steps taken.
Is this a good approach to determine an algorithm's resource consumption? Yes and no. When two different algorithms are similar in time consumption a precise function might help to determine which algorithm is faster under given conditions. But in many cases it is either difficult or impossible to calculate an analytical description of the exact number of operations needed, especially when the algorithm performs operations conditionally on the values of its input. Instead, what really is important is not the precise time required to complete the function, but rather the degree that resource consumption changes depending on its inputs. Concretely, consider these two functions, representing the computation time required for each size of input dataset:
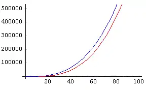
They look quite different, but how do they behave? Let's look at a few plots of the function ( is in red, in blue):
![]() Plot of f and g, in range 0 to 5 | ![]() Plot of f and g, in range 0 to 15 |
![]() Plot of f and g, in range 0 to 100 | ![]() Plot of f and g, in range 0 to 1000 |
In the first, very-limited plot the curves appear somewhat different. In the second plot they start going in sort of the same way, in the third there is only a very small difference, and at last they are virtually identical. In fact, they approach , the dominant term. As n gets larger, the other terms become much less significant in comparison to n3.
As you can see, modifying a polynomial-time algorithm's low-order coefficients doesn't help much. What really matters is the highest-order coefficient. This is why we've adopted a notation for this kind of analysis. We say that:
We ignore the low-order terms. We can say that:
This gives us a way to more easily compare algorithms with each other. Running an insertion sort on elements takes steps on the order of . Merge sort sorts in steps. Therefore, once the input dataset is large enough, merge sort is faster than insertion sort.
In general, we write
when
That is, holds if and only if there exists some constants and such that for all is positive and less than or equal to .
Note that the equal sign used in this notation describes a relationship between and instead of reflecting a true equality. In light of this, some define Big-O in terms of a set, stating that:
when
Big-O notation is only an upper bound; these two are both true:
If we use the equal sign as an equality we can get very strange results, such as:
which is obviously nonsense. This is why the set-definition is handy. You can avoid these things by thinking of the equal sign as a one-way equality, i.e.:
does not imply
Always keep the O on the right hand side.
Big Omega
Sometimes, we want more than an upper bound on the behavior of a certain function. Big Omega provides a lower bound. In general, we say that
when
i.e. if and only if there exist constants c and n0 such that for all n>n0 f(n) is positive and greater than or equal to cg(n).
So, for example, we can say that
- , (c=1/2, n0=4) or
- , (c=1, n0=3),
but it is false to claim that
Big Theta
When a given function is both O(g(n)) and Ω(g(n)), we say it is Θ(g(n)), and we have a tight bound on the function. A function f(n) is Θ(g(n)) when
but most of the time, when we're trying to prove that a given , instead of using this definition, we just show that it is both O(g(n)) and Ω(g(n)).
Little-O and Omega
When the asymptotic bound is not tight, we can express this by saying that or The definitions are:
- f(n) is o(g(n)) iff and
- f(n) is ω(g(n)) iff
Note that a function f is in o(g(n)) when for any coefficient of g, g eventually gets larger than f, while for O(g(n)), there only has to exist a single coefficient for which g eventually gets at least as big as f.
Big-O with multiple variables
Given a functions with two parameters and ,
if and only if .
For example, , and .
Algorithm Analysis: Solving Recurrence Equations
Merge sort of n elements: This describes one iteration of the merge sort: the problem space is reduced to two halves (), and then merged back together at the end of all the recursive calls (). This notation system is the bread and butter of algorithm analysis, so get used to it.
There are some theorems you can use to estimate the big Oh time for a function if its recurrence equation fits a certain pattern.
Substitution method
Formulate a guess about the big Oh time of your equation. Then use proof by induction to prove the guess is correct.
Summations
Draw the Tree and Table
This is really just a way of getting an intelligent guess. You still have to go back to the substitution method in order to prove the big Oh time.
The Master Theorem
Consider a recurrence equation that fits the following formula:
for a ≥ 1, b > 1 and k ≥ 0. Here, a is the number of recursive calls made per call to the function, n is the input size, b is how much smaller the input gets, and k is the polynomial order of an operation that occurs each time the function is called (except for the base cases). For example, in the merge sort algorithm covered later, we have
because two subproblems are called for each non-base case iteration, and the size of the array is divided in half each time. The at the end is the "conquer" part of this divide and conquer algorithm: it takes linear time to merge the results from the two recursive calls into the final result.
Thinking of the recursive calls of T as forming a tree, there are three possible cases to determine where most of the algorithm is spending its time ("most" in this sense is concerned with its asymptotic behaviour):
- the tree can be top heavy, and most time is spent during the initial calls near the root;
- the tree can have a steady state, where time is spread evenly; or
- the tree can be bottom heavy, and most time is spent in the calls near the leaves
Depending upon which of these three states the tree is in T will have different complexities:
Given for a ≥ 1, b > 1 and k ≥ 0:
- If , then (top heavy)
- If , then (steady state)
- If , then (bottom heavy)
For the merge sort example above, where
we have
thus, and so this is also in the "steady state": By the master theorem, the complexity of merge sort is thus
- .
Amortized Analysis
[Start with an adjacency list representation of a graph and show two nested for loops: one for each node n, and nested inside that one loop for each edge e. If there are n nodes and m edges, this could lead you to say the loop takes O(nm) time. However, only once could the innerloop take that long, and a tighter bound is O(n+m).]
Divide and Conquer
The first major algorithmic technique we cover is divide and conquer. Part of the trick of making a good divide and conquer algorithm is determining how a given problem could be separated into two or more similar, but smaller, subproblems. More generally, when we are creating a divide and conquer algorithm we will take the following steps:
Divide and Conquer Methodology
|
The first algorithm we'll present using this methodology is the merge sort.
Merge Sort
The problem that merge sort solves is general sorting: given an unordered array of elements that have a total ordering, create an array that has the same elements sorted. More precisely, for an array a with indexes 1 through n, if the condition
- for all i, j such that 1 ≤ i < j ≤ n then a[i] ≤ a[j]
holds, then a is said to be sorted. Here is the interface:
// sort -- returns a sorted copy of array a function sort(array a): array
Following the divide and conquer methodology, how can a be broken up into smaller subproblems? Because a is an array of n elements, we might want to start by breaking the array into two arrays of size n/2 elements. These smaller arrays will also be unsorted and it is meaningful to sort these smaller problems; thus we can consider these smaller arrays "similar". Ignoring the base case for a moment, this reduces the problem into a different one: Given two sorted arrays, how can they be combined to form a single sorted array that contains all the elements of both given arrays:
// merge—given a and b (assumed to be sorted) returns a merged array that // preserves order function merge(array a, array b): array
So far, following the methodology has led us to this point, but what about the base case? The base case is the part of the algorithm concerned with what happens when the problem cannot be broken into smaller subproblems. Here, the base case is when the array only has one element. The following is a sorting algorithm that faithfully sorts arrays of only zero or one elements:
// base-sort -- given an array of one element (or empty), return a copy of the // array sorted function base-sort(array a[1..n]): array assert (n <= 1) return a.copy() end
Putting this together, here is what the methodology has told us to write so far:
// sort -- returns a sorted copy of array a
function sort(array a[1..n]): array
if n <= 1: return a.copy()
else:
let sub_size := n / 2
let first_half := sort(a[1,..,sub_size])
let second_half := sort(a[sub_size + 1,..,n])
return merge(first_half, second_half)
fi
end
And, other than the unimplemented merge subroutine, this sorting algorithm is done! Before we cover how this algorithm works, here is how merge can be written:
// merge -- given a and b (assumed to be sorted) returns a merged array that
// preserves order
function merge(array a[1..n], array b[1..m]): array
let result := new array[n + m]
let i, j := 1
for k := 1 to n + m:
if i >= n: result[k] := b[j]; j += 1
else-if j >= m: result[k] := a[i]; i += 1
else:
if a[i] < b[j]:
result[k] := a[i]; i += 1
else:
result[k] := b[j]; j += 1
fi
fi
repeat
end
[TODO: how it works; including correctness proof] This algorithm uses the fact that, given two sorted arrays, the smallest element is always in one of two places. It's either at the head of the first array, or the head of the second.
Analysis
Let be the number of steps the algorithm takes to run on input of size .
Merging takes linear time and we recurse each time on two sub-problems of half the original size, so
By the master theorem, we see that this recurrence has a "steady state" tree. Thus, the runtime is:
This can be seen intuitivey by asking how may times does n need to be divided by 2 before the size of the array for sorting is 1? Why m times of course !
More directly, 2m = n , equivalent to log 2m = log n, equivalent to m x log22 = log 2 n , and since log2 2 = 1, equivalent to m = log2n.
Since m is the number of halvings of an array before the array is chopped up into bite sized pieces of 1-element arrays, and then it will take m levels of merging a sub-array with its neighbor where the sum size of sub-arrays will be n at each level, it will be exactly n/2 comparisons for merging at each level, with m ( log2n ) levels, thus O(n/2 x log n ) <=> O ( n log n).
Iterative Version
This merge sort algorithm can be turned into an iterative algorithm by iteratively merging each subsequent pair, then each group of four, et cetera. Due to a lack of function overhead, iterative algorithms tend to be faster in practice. However, because the recursive version's call tree is logarithmically deep, it does not require much run-time stack space: Even sorting 4 gigs of items would only require 32 call entries on the stack, a very modest amount considering if even each call required 256 bytes on the stack, it would only require 8 kilobytes.
The iterative version of mergesort is a minor modification to the recursive version - in fact we can reuse the earlier merging function. The algorithm works by merging small, sorted subsections of the original array to create larger subsections of the array which are sorted. To accomplish this, we iterate through the array with successively larger "strides".
// sort -- returns a sorted copy of array a
function sort_iterative(array a[1..n]): array
let result := a.copy()
for power := 0 to log2(n-1)
let unit := 2^power
for i := 1 to n by unit*2
if i+unit-1 < n:
let a1[1..unit] := result[i..i+unit-1]
let a2[1..unit] := result[i+unit..min(i+unit*2-1, n)]
result[i..i+unit*2-1] := merge(a1,a2)
fi
repeat
repeat
return result
end
This works because each sublist of length 1 in the array is, by definition, sorted. Each iteration through the array (using counting variable i) doubles the size of sorted sublists by merging adjacent sublists into sorted larger versions. The current size of sorted sublists in the algorithm is represented by the unit variable.
space inefficiency
Straight forward merge sort requires a space of 2 x n , n to store the 2 sorted smaller arrays , and n to store the final result of merging. But merge sort still lends itself for batching of merging.
Binary Search
Once an array is sorted, we can quickly locate items in the array by doing a binary search. Binary search is different from other divide and conquer algorithms in that it is mostly divide based (nothing needs to be conquered). The concept behind binary search will be useful for understanding the partition and quicksort algorithms, presented in the randomization chapter.
Finding an item in an already sorted array is similar to finding a name in a phonebook: you can start by flipping the book open toward the middle. If the name you're looking for is on that page, you stop. If you went too far, you can start the process again with the first half of the book. If the name you're searching for appears later than the page, you start from the second half of the book instead. You repeat this process, narrowing down your search space by half each time, until you find what you were looking for (or, alternatively, find where what you were looking for would have been if it were present).
The following algorithm states this procedure precisely:
// binary-search -- returns the index of value in the given array, or
// -1 if value cannot be found. Assumes array is sorted in ascending order
function binary-search(value, array A[1..n]): integer
return search-inner(value, A, 1, n + 1)
end
// search-inner -- search subparts of the array; end is one past the
// last element
function search-inner(value, array A, start, end): integer
if start == end:
return -1 // not found
fi
let length := end - start
if length == 1:
if value == A[start]:
return start
else:
return -1
fi
fi
let mid := start + (length / 2)
if value == A[mid]:
return mid
else-if value > A[mid]:
return search-inner(value, A, mid + 1, end)
else:
return search-inner(value, A, start, mid)
fi
end
Note that all recursive calls made are tail-calls, and thus the algorithm is iterative. We can explicitly remove the tail-calls if our programming language does not do that for us already by turning the argument values passed to the recursive call into assignments, and then looping to the top of the function body again:
// binary-search -- returns the index of value in the given array, or
// -1 if value cannot be found. Assumes array is sorted in ascending order
function binary-search(value, array A[1,..n]): integer
let start := 1
let end := n + 1
loop:
if start == end: return -1 fi // not found
let length := end - start
if length == 1:
if value == A[start]: return start
else: return -1 fi
fi
let mid := start + (length / 2)
if value == A[mid]:
return mid
else-if value > A[mid]:
start := mid + 1
else:
end := mid
fi
repeat
end
Even though we have an iterative algorithm, it's easier to reason about the recursive version. If the number of steps the algorithm takes is , then we have the following recurrence that defines :
The size of each recursive call made is on half of the input size (), and there is a constant amount of time spent outside of the recursion (i.e., computing length and mid will take the same amount of time, regardless of how many elements are in the array). By the master theorem, this recurrence has values , which is a "steady state" tree, and thus we use the steady state case that tells us that
Thus, this algorithm takes logarithmic time. Typically, even when n is large, it is safe to let the stack grow by activation records through recursive calls.
difficulty in initially correct binary search implementations
The article on wikipedia on Binary Search also mentions the difficulty in writing a correct binary search algorithm: for instance, the java Arrays.binarySearch(..) overloaded function implementation does an iterative binary search which didn't work when large integers overflowed a simple expression of mid calculation mid = ( end + start) / 2 i.e. end + start > max_positive_integer . Hence the above algorithm is more correct in using a length = end - start, and adding half length to start. The java binary Search algorithm gave a return value useful for finding the position of the nearest key greater than the search key, i.e. the position where the search key could be inserted.
i.e. it returns - (keypos+1) , if the search key wasn't found exactly, but an insertion point was needed for the search key ( insertion_point = -return_value - 1). Looking at boundary values, an insertion point could be at the front of the list ( ip = 0, return value = -1 ), to the position just after the last element, ( ip = length(A), return value = - length(A) - 1) .
As an exercise, trying to implement this functionality on the above iterative binary search can be useful for further comprehension.
Integer Multiplication
If you want to perform arithmetic with small integers, you can simply use the built-in arithmetic hardware of your machine. However, if you wish to multiply integers larger than those that will fit into the standard "word" integer size of your computer, you will have to implement a multiplication algorithm in software or use a software implementation written by someone else. For example, RSA encryption needs to work with integers of very large size (that is, large relative to the 64-bit word size of many machines) and utilizes special multiplication algorithms.[1]
Grade School Multiplication
How do we represent a large, multi-word integer? We can have a binary representation by using an array (or an allocated block of memory) of words to represent the bits of the large integer. Suppose now that we have two integers, and , and we want to multiply them together. For simplicity, let's assume that both and have bits each (if one is shorter than the other, we can always pad on zeros at the beginning). The most basic way to multiply the integers is to use the grade school multiplication algorithm. This is even easier in binary, because we only multiply by 1 or 0:
x6 x5 x4 x3 x2 x1 x0
× y6 y5 y4 y3 y2 y1 y0
-----------------------
x6 x5 x4 x3 x2 x1 x0 (when y0 is 1; 0 otherwise)
x6 x5 x4 x3 x2 x1 x0 0 (when y1 is 1; 0 otherwise)
x6 x5 x4 x3 x2 x1 x0 0 0 (when y2 is 1; 0 otherwise)
x6 x5 x4 x3 x2 x1 x0 0 0 0 (when y3 is 1; 0 otherwise)
... et cetera
As an algorithm, here's what multiplication would look like:
// multiply -- return the product of two binary integers, both of length n
function multiply(bitarray x[1,..n], bitarray y[1,..n]): bitarray
bitarray p = 0
for i:=1 to n:
if y[i] == 1:
p := add(p, x)
fi
x := pad(x, 0) // add another zero to the end of x
repeat
return p
end
The subroutine add adds two binary integers and returns the result, and the subroutine pad adds an extra digit to the end of the number (padding on a zero is the same thing as shifting the number to the left; which is the same as multiplying it by two). Here, we loop n times, and in the worst-case, we make n calls to add. The numbers given to add will at most be of length . Further, we can expect that the add subroutine can be done in linear time. Thus, if n calls to a subroutine are made, then the algorithm takes time.
Divide and Conquer Multiplication
As you may have figured, this isn't the end of the story. We've presented the "obvious" algorithm for multiplication; so let's see if a divide and conquer strategy can give us something better. One route we might want to try is breaking the integers up into two parts. For example, the integer x could be divided into two parts, and , for the high-order and low-order halves of . For example, if has n bits, we have
We could do the same for :
But from this division into smaller parts, it's not clear how we can multiply these parts such that we can combine the results for the solution to the main problem. First, let's write out would be in such a system:
This comes from simply multiplying the new hi/lo representations of and together. The multiplication of the smaller pieces are marked by the "" symbol. Note that the multiplies by and does not require a real multiplication: we can just pad on the right number of zeros instead. This suggests the following divide and conquer algorithm:
// multiply -- return the product of two binary integers, both of length n function multiply(bitarray x[1,..n], bitarray y[1,..n]): bitarray if n == 1: return x[1] * y[1] fi // multiply single digits: O(1) let xh := x[n/2 + 1, .., n] // array slicing, O(n) let xl := x[0, .., n / 2] // array slicing, O(n) let yh := y[n/2 + 1, .., n] // array slicing, O(n) let yl := y[0, .., n / 2] // array slicing, O(n) let a := multiply(xh, yh) // recursive call; T(n/2) let b := multiply(xh, yl) // recursive call; T(n/2) let c := multiply(xl, yh) // recursive call; T(n/2) let d := multiply(xl, yl) // recursive call; T(n/2) b := add(b, c) // regular addition; O(n) a := shift(a, n) // pad on zeros; O(n) b := shift(b, n/2) // pad on zeros; O(n) return add(a, b, d) // regular addition; O(n) end
We can use the master theorem to analyze the running time of this algorithm. Assuming that the algorithm's running time is , the comments show how much time each step takes. Because there are four recursive calls, each with an input of size , we have:
Here, , and given that we are in the "bottom heavy" case and thus plugging in these values into the bottom heavy case of the master theorem gives us:
Thus, after all of that hard work, we're still no better off than the grade school algorithm! Luckily, numbers and polynomials are a data set we know additional information about. In fact, we can reduce the running time by doing some mathematical tricks.
First, let's replace the with a variable, z:
This appears to be a quadratic formula, and we know that you only need three co-efficients or points on a graph in order to uniquely describe a quadratic formula. However, in our above algorithm we've been using four multiplications total. Let's try recasting and as linear functions:
Now, for we just need to compute . We'll evaluate and at three points. Three convenient points to evaluate the function will be at :
[TODO: show how to make the two-parts breaking more efficient; then mention that the best multiplication uses the FFT, but don't actually cover that topic (which is saved for the advanced book)]
Base Conversion
[TODO: Convert numbers from decimal to binary quickly using DnC.]
Along with the binary, the science of computers employs bases 8 and 16 for it's very easy to convert between the three while using bases 8 and 16 shortens considerably number representations.
To represent 8 first digits in the binary system we need 3 bits. Thus we have, 0=000, 1=001, 2=010, 3=011, 4=100, 5=101, 6=110, 7=111. Assume M=(2065)8. In order to obtain its binary representation, replace each of the four digits with the corresponding triple of bits: 010 000 110 101. After removing the leading zeros, binary representation is immediate: M=(10000110101)2. (For the hexadecimal system conversion is quite similar, except that now one should use 4-bit representation of numbers below 16.) This fact follows from the general conversion algorithm and the observation that 8= (and, of course, 16=). Thus it appears that the shortest way to convert numbers into the binary system is to first convert them into either octal or hexadecimal representation. Now let see how to implement the general algorithm programmatically.
For the sake of reference, representation of a number in a system with base (radix) N may only consist of digits that are less than N.
More accurately, if
with we have a representation of M in base N system and write
If we rewrite (1) as
the algorithm for obtaining coefficients ai becomes more obvious. For example, and , and so on.
Recursive Implementation
Let's represent the algorithm mnemonically: (result is a string or character variable where I shall accumulate the digits of the result one at a time)
result = "" if M < N, result = 'M' + result. Stop. S = M mod N, result = 'S' + result M = M/N goto 2
A few words of explanation.
"" is an empty string. You may remember it's a zero element for string concatenation. Here we check whether the conversion procedure is over. It's over if M is less than N in which case M is a digit (with some qualification for N>10) and no additional action is necessary. Just prepend it in front of all other digits obtained previously. The '+' plus sign stands for the string concatenation. If we got this far, M is not less than N. First we extract its remainder of division by N, prepend this digit to the result as described previously, and reassign M to be M/N. This says that the whole process should be repeated starting with step 2. I would like to have a function say called Conversion that takes two arguments M and N and returns representation of the number M in base N. The function might look like this
1 String Conversion(int M, int N) // return string, accept two integers
2 {
3 if (M < N) // see if it's time to return
4 return new String(""+M); // ""+M makes a string out of a digit
5 else // the time is not yet ripe
6 return Conversion(M/N, N) +
new String(""+(M mod N)); // continue
7 }
This is virtually a working Java function and it would look very much the same in C++ and require only a slight modification for C. As you see, at some point the function calls itself with a different first argument. One may say that the function is defined in terms of itself. Such functions are called recursive. (The best known recursive function is factorial: n!=n*(n-1)!.) The function calls (applies) itself to its arguments, and then (naturally) applies itself to its new arguments, and then ... and so on. We can be sure that the process will eventually stop because the sequence of arguments (the first ones) is decreasing. Thus sooner or later the first argument will be less than the second and the process will start emerging from the recursion, still a step at a time.
Iterative Implementation
Not all programming languages allow functions to call themselves recursively. Recursive functions may also be undesirable if process interruption might be expected for whatever reason. For example, in the Tower of Hanoi puzzle, the user may want to interrupt the demonstration being eager to test his or her understanding of the solution. There are complications due to the manner in which computers execute programs when one wishes to jump out of several levels of recursive calls.
Note however that the string produced by the conversion algorithm is obtained in the wrong order: all digits are computed first and then written into the string the last digit first. Recursive implementation easily got around this difficulty. With each invocation of the Conversion function, computer creates a new environment in which passed values of M, N, and the newly computed S are stored. Completing the function call, i.e. returning from the function we find the environment as it was before the call. Recursive functions store a sequence of computations implicitly. Eliminating recursive calls implies that we must manage to store the computed digits explicitly and then retrieve them in the reversed order.
In Computer Science such a mechanism is known as LIFO - Last In First Out. It's best implemented with a stack data structure. Stack admits only two operations: push and pop. Intuitively stack can be visualized as indeed a stack of objects. Objects are stacked on top of each other so that to retrieve an object one has to remove all the objects above the needed one. Obviously the only object available for immediate removal is the top one, i.e. the one that got on the stack last.
Then iterative implementation of the Conversion function might look as the following.
1 String Conversion(int M, int N) // return string, accept two integers
2 {
3 Stack stack = new Stack(); // create a stack
4 while (M >= N) // now the repetitive loop is clearly seen
5 {
6 stack.push(M mod N); // store a digit
7 M = M/N; // find new M
8 }
9 // now it's time to collect the digits together
10 String str = new String(""+M); // create a string with a single digit M
11 while (stack.NotEmpty())
12 str = str+stack.pop() // get from the stack next digit
13 return str;
14 }
The function is by far longer than its recursive counterpart; but, as I said, sometimes it's the one you want to use, and sometimes it's the only one you may actually use.
Closest Pair of Points
For a set of points on a two-dimensional plane, if you want to find the closest two points, you could compare all of them to each other, at time, or use a divide and conquer algorithm.
[TODO: explain the algorithm, and show the n^2 algorithm]
[TODO: write the algorithm, include intuition, proof of correctness, and runtime analysis]
Use this link for the original document.
http://www.cs.mcgill.ca/~cs251/ClosestPair/ClosestPairDQ.html
Closest Pair: A Divide-and-Conquer Approach
Introduction
The brute force approach to the closest pair problem (i.e. checking every possible pair of points) takes quadratic time. We would now like to introduce a faster divide-and-conquer algorithm for solving the closest pair problem. Given a set of points in the plane S, our approach will be to split the set into two roughly equal halves (S1 and S2) for which we already have the solutions, and then to merge the halves in linear time to yield an O(nlogn) algorithm. However, the actual solution is far from obvious. It is possible that the desired pair might have one point in S1 and one in S2, does this not force us once again to check all possible pairs of points? The divide-and-conquer approach presented here generalizes directly from the one dimensional algorithm we presented in the previous section.
Closest Pair in the Plane
Alright, we'll generalize our 1-D algorithm as directly as possible (see figure 3.2). Given a set of points S in the plane, we partition it into two subsets S1 and S2 by a vertical line l such that the points in S1 are to the left of l and those in S2 are to the right of l.
We now recursively solve the problem on these two sets obtaining minimum distances of d1 (for S1), and d2 (for S2). We let d be the minimum of these.
Now, identical to the 1-D case, if the closes pair of the whole set consists of one point from each subset, then these two points must be within d of l. This area is represented as the two strips P1 and P2 on either side of l
Up to now, we are completely in step with the 1-D case. At this point, however, the extra dimension causes some problems. We wish to determine if some point in say P1 is less than d away from another point in P2. However, in the plane, we don't have the luxury that we had on the line when we observed that only one point in each set can be within d of the median. In fact, in two dimensions, all of the points could be in the strip! This is disastrous, because we would have to compare n2 pairs of points to merge the set, and hence our divide-and-conquer algorithm wouldn't save us anything in terms of efficiency. Thankfully, we can make another life saving observation at this point. For any particular point p in one strip, only points that meet the following constraints in the other strip need to be checked:
- those points within d of p in the direction of the other strip
- those within d of p in the positive and negative y directions
Simply because points outside of this bounding box cannot be less than d units from p (see figure 3.3). It just so happens that because every point in this box is at least d apart, there can be at most six points within it.
Now we don't need to check all n2 points. All we have to do is sort the points in the strip by their y-coordinates and scan the points in order, checking each point against a maximum of 6 of its neighbors. This means at most 6*n comparisons are required to check all candidate pairs. However, since we sorted the points in the strip by their y-coordinates the process of merging our two subsets is not linear, but in fact takes O(nlogn) time. Hence our full algorithm is not yet O(nlogn), but it is still an improvement on the quadratic performance of the brute force approach (as we shall see in the next section). In section 3.4, we will demonstrate how to make this algorithm even more efficient by strengthening our recursive sub-solution.
Summary and Analysis of the 2-D Algorithm
We present here a step by step summary of the algorithm presented in the previous section, followed by a performance analysis. The algorithm is simply written in list form because I find pseudo-code to be burdensome and unnecessary when trying to understand an algorithm. Note that we pre-sort the points according to their x coordinates, and maintain another structure which holds the points sorted by their y values(for step 4), which in itself takes O(nlogn) time.
ClosestPair of a set of points:
- Divide the set into two equal sized parts by the line l, and recursively compute the minimal distance in each part.
- Let d be the minimal of the two minimal distances.
- Eliminate points that lie farther than d apart from l.
- Consider the remaining points according to their y-coordinates, which we have precomputed.
- Scan the remaining points in the y order and compute the distances of each point to all of its neighbors that are distanced no more than d(that's why we need it sorted according to y). Note that there are no more than 5(there is no figure 3.3 , so this 5 or 6 doesnt make sense without that figure . Please include it .) such points(see previous section).
- If any of these distances is less than d then update d.
Analysis:
- Let us note T(n) as the efficiency of out algorithm
- Step 1 takes 2T(n/2) (we apply our algorithm for both halves)
- Step 3 takes O(n) time
- Step 5 takes O(n) time (as we saw in the previous section)
so,
which, according the Master Theorem, result
Hence the merging of the sub-solutions is dominated by the sorting at step 4, and hence takes O(nlogn) time.
This must be repeated once for each level of recursion in the divide-and-conquer algorithm,
hence the whole of algorithm ClosestPair takes O(logn*nlogn) = O(nlog2n) time.
Improving the Algorithm
We can improve on this algorithm slightly by reducing the time it takes to achieve the y-coordinate sorting in Step 4. This is done by asking that the recursive solution computed in Step 1 returns the points in sorted order by their y coordinates. This will yield two sorted lists of points which need only be merged (a linear time operation) in Step 4 in order to yield a complete sorted list. Hence the revised algorithm involves making the following changes: Step 1: Divide the set into..., and recursively compute the distance in each part, returning the points in each set in sorted order by y-coordinate. Step 4: Merge the two sorted lists into one sorted list in O(n) time. Hence the merging process is now dominated by the linear time steps thereby yielding an O(nlogn) algorithm for finding the closest pair of a set of points in the plane.
Towers Of Hanoi Problem
[TODO: Write about the towers of hanoi algorithm and a program for it]
There are n distinct sized discs and three pegs such that discs are placed at the left peg in the order of their sizes. The smallest one is at the top while the largest one is at the bottom. This game is to move all the discs from the left peg
Rules
1) Only one disc can be moved in each step.
2) Only the disc at the top can be moved.
3) Any disc can only be placed on the top of a larger disc.
Solution
Intuitive Idea
In order to move the largest disc from the left peg to the middle peg, the smallest discs must be moved to the right peg first. After the largest one is moved. The smaller discs are then moved from the right peg to the middle peg.
Recurrence
Suppose n is the number of discs.
To move n discs from peg a to peg b,
1) If n>1 then move n-1 discs from peg a to peg c
2) Move n-th disc from peg a to peg b
3) If n>1 then move n-1 discs from peg c to peg a
Pseudocode
void hanoi(n,src,dst){
if (n>1)
hanoi(n-1,src,pegs-{src,dst});
print "move n-th disc from src to dst";
if (n>1)
hanoi(n-1,pegs-{src,dst},dst);
}
Analysis
The analysis is trivial.
Randomization
As deterministic algorithms are driven to their limits when one tries to solve hard problems with them, a useful technique to speed up the computation is randomization. In randomized algorithms, the algorithm has access to a random source, which can be imagined as tossing coins during the computation. Depending on the outcome of the toss, the algorithm may split up its computation path.
There are two main types of randomized algorithms: Las Vegas algorithms and Monte-Carlo algorithms. In Las Vegas algorithms, the algorithm may use the randomness to speed up the computation, but the algorithm must always return the correct answer to the input. Monte-Carlo algorithms do not have the former restriction, that is, they are allowed to give wrong return values. However, returning a wrong return value must have a small probability, otherwise that Monte-Carlo algorithm would not be of any use.
Many approximation algorithms use randomization.
Ordered Statistics
Before covering randomized techniques, we'll start with a deterministic problem that leads to a problem that utilizes randomization. Suppose you have an unsorted array of values and you want to find
- the maximum value,
- the minimum value, and
- the median value.
In the immortal words of one of our former computer science professors, "How can you do?"
find-max
First, it's relatively straightforward to find the largest element:
// find-max -- returns the maximum element
function find-max(array vals[1..n]): element
let result := vals[1]
for i from 2 to n:
result := max(result, vals[i])
repeat
return result
end
An initial assignment of to result would work as well, but this is a useless call to the max function since the first element compared gets set to result. By initializing result as such the function only requires n-1 comparisons. (Moreover, in languages capable of metaprogramming, the data type may not be strictly numerical and there might be no good way of assigning ; using vals[1] is type-safe.)
A similar routine to find the minimum element can be done by calling the min function instead of the max function.
find-min-max
But now suppose you want to find the min and the max at the same time; here's one solution:
// find-min-max -- returns the minimum and maximum element of the given array
function find-min-max(array vals): pair
return pair {find-min(vals), find-max(vals)}
end
Because find-max and find-min both make n-1 calls to the max or min functions (when vals has n elements), the total number of comparisons made in find-min-max is .
However, some redundant comparisons are being made. These redundancies can be removed by "weaving" together the min and max functions:
// find-min-max -- returns the minimum and maximum element of the given array function find-min-max(array vals[1..n]): pair let min := let max := if n is odd: min := max := vals[1] vals := vals[2,..,n] // we can now assume n is even n := n - 1 fi for i:=1 to n by 2: // consider pairs of values in vals if vals[i] < vals[i + 1]: let a := vals[i] let b := vals[i + 1] else: let a := vals[i + 1] let b := vals[i] // invariant: a <= b fi if a < min: min := a fi if b > max: max := b fi repeat return pair {min, max} end
Here, we only loop times instead of n times, but for each iteration we make three comparisons. Thus, the number of comparisons made is , resulting in a speed up over the original algorithm.
Only three comparisons need to be made instead of four because, by construction, it's always the case that . (In the first part of the "if", we actually know more specifically that , but under the else part, we can only conclude that .) This property is utilized by noting that a doesn't need to be compared with the current maximum, because b is already greater than or equal to a, and similarly, b doesn't need to be compared with the current minimum, because a is already less than or equal to b.
In software engineering, there is a struggle between using libraries versus writing customized algorithms. In this case, the min and max functions weren't used in order to get a faster find-min-max routine. Such an operation would probably not be the bottleneck in a real-life program: however, if testing reveals the routine should be faster, such an approach should be taken. Typically, the solution that reuses libraries is better overall than writing customized solutions. Techniques such as open implementation and aspect-oriented programming may help manage this contention to get the best of both worlds, but regardless it's a useful distinction to recognize.
find-median
Finally, we need to consider how to find the median value. One approach is to sort the array then extract the median from the position vals[n/2]:
// find-median -- returns the median element of vals function find-median(array vals[1..n]): element assert (n > 0) sort(vals) return vals[n / 2] end
If our values are not numbers close enough in value (or otherwise cannot be sorted by a radix sort) the sort above is going to require steps.
However, it is possible to extract the nth-ordered statistic in time. The key is eliminating the sort: we don't actually require the entire array to be sorted in order to find the median, so there is some waste in sorting the entire array first. One technique we'll use to accomplish this is randomness.
Before presenting a non-sorting find-median function, we introduce a divide and conquer-style operation known as partitioning. What we want is a routine that finds a random element in the array and then partitions the array into three parts:
- elements that are less than or equal to the random element;
- elements that are equal to the random element; and
- elements that are greater than or equal to the random element.
These three sections are denoted by two integers: j and i. The partitioning is performed "in place" in the array:
// partition -- break the array three partitions based on a randomly picked element
function partition(array vals): pair{j, i}
Note that when the random element picked is actually represented three or more times in the array it's possible for entries in all three partitions to have the same value as the random element. While this operation may not sound very useful, it has a powerful property that can be exploited: When the partition operation completes, the randomly picked element will be in the same position in the array as it would be if the array were fully sorted!
This property might not sound so powerful, but recall the optimization for the find-min-max function: we noticed that by picking elements from the array in pairs and comparing them to each other first we could reduce the total number of comparisons needed (because the current min and max values need to be compared with only one value each, and not two). A similar concept is used here.
While the code for partition is not magical, it has some tricky boundary cases:
// partition -- break the array into three ordered partitions from a random element
function partition(array vals): pair{j, i}
let m := 0
let n := vals.length - 2 // for an array vals, vals[vals.length-1] is the last element, which holds the partition,
// so the last sort element is vals[vals.length-2]
let irand := random(m, n) // returns any value from m to n
let x := vals[irand]
swap( irand,n+ 1 ) // n+1 = vals.length-1 , which is the right most element, and acts as store for partition element and sentinel for m
// values in vals[n..] are greater than x
// values in vals[0..m] are less than x
while (m <= n ) // see explanation in quick sort why should be m <= n instead of m < n in the 2 element case,
// vals.length -2 = 0 = n = m, but if the 2-element case is out-of-order vs. in-order, there must be a different action.
// by implication, the different action occurs within this loop, so must process the m = n case before exiting.
while vals[m] <= x // in the 2-element case, second element is partition, first element at m. If in-order, m will increment
m++
endwhile
while x < vals[n] && n > 0 // stops if vals[n] belongs in left partition or hits start of array
n—endwhile
if ( m >= n) break;
swap(m,n) // exchange vals[n] and vals[m]
m++ // don't rescan swapped elements
n—endwhile
// partition: [0..m-1] [] [n+1..] note that m=n+1
// if you need non empty sub-arrays:
swap(m,vals.length - 1) // put the partition element in the between left and right partitions
// in 2-element out-of-order case, m=0 (not incremented in loop), and the first and last(second) element will swap.
// partition: [0..n-1] [n..n] [n+1..]
end
We can use partition as a subroutine for a general find operation:
// find -- moves elements in vals such that location k holds the value it would when sorted
function find(array vals, integer k)
assert (0 <= k < vals.length) // k it must be a valid index
if vals.length <= 1:
return
fi
let pair (j, i) := partition(vals)
if k <= i:
find(a[0,..,i], k)
else-if j <= k:
find(a[j,..,n], k - j)
fi
TODO: debug this!
end
Which leads us to the punch-line:
// find-median -- returns the median element of vals function find-median(array vals): element assert (vals.length > 0) let median_index := vals.length / 2; find(vals, median_index) return vals[median_index] end
One consideration that might cross your mind is "is the random call really necessary?" For example, instead of picking a random pivot, we could always pick the middle element instead. Given that our algorithm works with all possible arrays, we could conclude that the running time on average for all of the possible inputs is the same as our analysis that used the random function. The reasoning here is that under the set of all possible arrays, the middle element is going to be just as "random" as picking anything else. But there's a pitfall in this reasoning: Typically, the input to an algorithm in a program isn't random at all. For example, the input has a higher probability of being sorted than just by chance alone. Likewise, because it is real data from real programs, the data might have other patterns in it that could lead to suboptimal results.
To put this another way: for the randomized median finding algorithm, there is a very small probability it will run suboptimally, independent of what the input is; while for a deterministic algorithm that just picks the middle element, there is a greater chance it will run poorly on some of the most frequent input types it will receive. This leads us to the following guideline:
| Randomization Guideline: If your algorithm depends upon randomness, be sure you introduce the randomness yourself instead of depending upon the data to be random. |
Note that there are "derandomization" techniques that can take an average-case fast algorithm and turn it into a fully deterministic algorithm. Sometimes the overhead of derandomization is so much that it requires very large datasets to get any gains. Nevertheless, derandomization in itself has theoretical value.
The randomized find algorithm was invented by C. A. R. "Tony" Hoare. While Hoare is an important figure in computer science, he may be best known in general circles for his quicksort algorithm, which we discuss in the next section.
Quicksort
The median-finding partitioning algorithm in the previous section is actually very close to the implementation of a full blown sorting algorithm. Building a Quicksort Algorithm is left as an exercise for the reader, and is recommended first, before reading the next section ( Quick sort is diabolical compared to Merge sort, which is a sort not improved by a randomization step ) .
A key part of quick sort is choosing the right median. But to get it up and running quickly, start with the assumption that the array is unsorted, and the rightmost element of each array is as likely to be the median as any other element, and that we are entirely optimistic that the rightmost doesn't happen to be the largest key , which would mean we would be removing one element only ( the partition element) at each step, and having no right array to sort, and a n-1 left array to sort.
This is where randomization is important for quick sort, i.e. choosing the more optimal partition key, which is pretty important for quick sort to work efficiently.
Compare the number of comparisions that are required for quick sort vs. insertion sort.
With insertion sort, the average number of comparisons for finding the lowest first element in an ascending sort of a randomized array is n /2 .
The second element's average number of comparisons is (n-1)/2;
the third element ( n- 2) / 2.
The total number of comparisons is [ n + (n - 1) + (n - 2) + (n - 3) .. + (n - [n-1]) ] divided by 2, which is [ n x n - (n-1)! ] /2 or about O(n squared) .
In Quicksort, the number of comparisons will halve at each partition step if the true median is chosen, since the left half partition doesn't need to be compared with the right half partition, but at each step , the number elements of all partitions created by the previously level of partitioning will still be n.
The number of levels of comparing n elements is the number of steps of dividing n by two , until n = 1. Or in reverse, 2 ^ m ~ n, so m = log2 n.
So the total number of comparisons is n (elements) x m (levels of scanning) or n x log2n ,
So the number of comparison is O(n x log 2(n) ) , which is smaller than insertion sort's O(n^2) or O( n x n ).
(Comparing O(n x log 2(n) ) with O( n x n ) , the common factor n can be eliminated , and the comparison is log2(n) vs n , which is exponentially different as n becomes larger. e.g. compare n = 2^16 , or 16 vs 32768, or 32 vs 4 gig ).
To implement the partitioning in-place on a part of the array determined by a previous recursive call, what is needed a scan from each end of the part , swapping whenever the value of the left scan's current location is greater than the partition value, and the value of the right scan's current location is less than the partition value. So the initial step is :-
Assign the partition value to the right most element, swapping if necessary.
So the partitioning step is :-
increment the left scan pointer while the current value is less than the partition value. decrement the right scan pointer while the current value is more than the partition value , or the location is equal to or more than the left most location. exit if the pointers have crossed ( l >= r), OTHERWISE perform a swap where the left and right pointers have stopped , on values where the left pointer's value is greater than the partition, and the right pointer's value is less than the partition. Finally, after exiting the loop because the left and right pointers have crossed, swap the rightmost partition value, with the last location of the left forward scan pointer , and hence ends up between the left and right partitions.
Make sure at this point , that after the final swap, the cases of a 2 element in-order array, and a 2 element out-of-order array , are handled correctly, which should mean all cases are handled correctly. This is a good debugging step for getting quick-sort to work.
For the in-order two-element case, the left pointer stops on the partition or second element , as the partition value is found. The right pointer , scanning backwards, starts on the first element before the partition, and stops because it is in the leftmost position.
The pointers cross, and the loop exits before doing a loop swap. Outside the loop, the contents of the left pointer at the rightmost position and the partition , also at the right most position , are swapped, achieving no change to the in-order two-element case.
For the out-of-order two-element case, The left pointer scans and stops at the first element, because it is greater than the partition (left scan value stops to swap values greater than the partition value).
The right pointer starts and stops at the first element because it has reached the leftmost element.
The loop exits because left pointer and right pointer are equal at the first position, and the contents of the left pointer at the first position and the partition at the rightmost (other) position , are swapped , putting previously out-of-order elements , into order.
Another implementation issue, is to how to move the pointers during scanning. Moving them at the end of the outer loop seems logical.
partition(a,l,r) {
v = a[r];
i = l;
j = r -1;
while ( i <= j ) { // need to also scan when i = j as well as i < j ,
// in the 2 in-order case,
// so that i is incremented to the partition
// and nothing happens in the final swap with the partition at r.
while ( a[i] < v) ++i;
while ( v <= a[j] && j > 0 ) --j;
if ( i >= j) break;
swap(a,i,j);
++i; --j;
}
swap(a, i, r);
return i;
With the pre-increment/decrement unary operators, scanning can be done just before testing within the test condition of the while loops, but this means the pointers should be offset -1 and +1 respectively at the start : so the algorithm then looks like:-
partition (a, l, r ) {
v=a[r]; // v is partition value, at a[r]
i=l-1;
j=r;
while(true) {
while( a[++i] < v );
while( v <= a[--j] && j > l );
if (i >= j) break;
swap ( a, i, j);
}
swap (a,i,r);
return i;
}
And the qsort algorithm is
qsort( a, l, r) {
if (l >= r) return ;
p = partition(a, l, r)
qsort(a , l, p-1)
qsort( a, p+1, r)
}
Finally, randomization of the partition element.
random_partition (a,l,r) {
p = random_int( r-l) + l;
// median of a[l], a[p] , a[r]
if (a[p] < a[l]) p =l;
if ( a[r]< a[p]) p = r;
swap(a, p, r);
}
this can be called just before calling partition in qsort().
Shuffling an Array
This keeps data in during shuffle
temporaryArray = { }
This records if an item has been shuffled
usedItemArray = { }
Number of item in array
itemNum = 0
while ( itemNum != lengthOf( inputArray) ){
usedItemArray[ itemNum ] = false None of the items have been shuffled
itemNum = itemNum + 1
}
itemNum = 0 we'll use this again
itemPosition = randdomNumber( 0 --- (lengthOf(inputArray) - 1 ))
while( itemNum != lengthOf( inputArray ) ){
while( usedItemArray[ itemPosition ] != false ){
itemPosition = randdomNumber( 0 --- (lengthOf(inputArray) - 1 ))
}
temporaryArray[ itemPosition ] = inputArray[ itemNum ]
itemNum = itemNum + 1
}
inputArray = temporaryArray
Equal Multivariate Polynomials
[TODO: as of now, there is no known deterministic polynomial time solution, but there is a randomized polytime solution. The canonical example used to be IsPrime, but a deterministic, polytime solution has been found.]
Hash tables
Hashing relies on a hashcode function to randomly distribute keys to available slots evenly. In java , this is done in a fairly straight forward method of adding a moderate sized prime number (31 * 17 ) to a integer key , and then modulus by the size of the hash table. For string keys, the initial hash number is obtained by adding the products of each character's ordinal value multiplied by 31.
The wikibook Data Structures/Hash Tables chapter covers the topic well.
Skip Lists
[TODO: Talk about skips lists. The point is to show how randomization can sometimes make a structure easier to understand, compared to the complexity of balanced trees.]
Dictionary or Map , is a general concept where a value is inserted under some key, and retrieved by the key. For instance, in some languages , the dictionary concept is built-in (Python), in others , it is in core libraries ( C++ S.T.L. , and Java standard collections library ). The library providing languages usually lets the programmer choose between a hash algorithm, or a balanced binary tree implementation (red-black trees). Recently, skip lists have been offered, because they offer advantages of being implemented to be highly concurrent for multiple threaded applications.
Hashing is a technique that depends on the randomness of keys when passed through a hash function, to find a hash value that corresponds to an index into a linear table. Hashing works as fast as the hash function, but works well only if the inserted keys spread out evenly in the array, as any keys that hash to the same index , have to be deal with as a hash collision problem e.g. by keeping a linked list for collisions for each slot in the table, and iterating through the list to compare the full key of each key-value pair vs the search key.
The disadvantage of hashing is that in-order traversal is not possible with this data structure.
Binary trees can be used to represent dictionaries, and in-order traversal of binary trees is possible by visiting of nodes ( visit left child, visit current node, visit right child, recursively ). Binary trees can suffer from poor search when they are "unbalanced" e.g. the keys of key-value pairs that are inserted were inserted in ascending or descending order, so they effectively look like linked lists with no left child, and all right children. self-balancing binary trees can be done probabilistically (using randomness) or deterministically ( using child link coloring as red or black ) , through local 3-node tree rotation operations. A rotation is simply swapping a parent with a child node, but preserving order e.g. for a left child rotation, the left child's right child becomes the parent's left child, and the parent becomes the left child's right child.
Red-black trees can be understood more easily if corresponding 2-3-4 trees are examined. A 2-3-4 tree is a tree where nodes can have 2 children, 3 children, or 4 children, with 3 children nodes having 2 keys between the 3 children, and 4 children-nodes having 3 keys between the 4 children. 4-nodes are actively split into 3 single key 2 -nodes, and the middle 2-node passed up to be merged with the parent node , which , if a one-key 2-node, becomes a two key 3-node; or if a two key 3-node, becomes a 4-node, which will be later split (on the way up). The act of splitting a three key 4-node is actually a re-balancing operation, that prevents a string of 3 nodes of grandparent, parent , child occurring , without a balancing rotation happening. 2-3-4 trees are a limited example of B-trees, which usually have enough nodes as to fit a physical disk block, to facilitate caching of very large indexes that can't fit in physical RAM ( which is much less common nowadays).
A red-black tree is a binary tree representation of a 2-3-4 tree, where 3-nodes are modeled by a parent with one red child, and 4 -nodes modeled by a parent with two red children. Splitting of a 4-node is represented by the parent with 2 red children, flipping the red children to black, and itself into red. There is never a case where the parent is already red, because there also occurs balancing operations where if there is a grandparent with a red parent with a red child , the grandparent is rotated to be a child of the parent, and parent is made black and the grandparent is made red; this unifies with the previous flipping scenario, of a 4-node represented by 2 red children. Actually, it may be this standardization of 4-nodes with mandatory rotation of skewed or zigzag 4-nodes that results in re-balancing of the binary tree.
A newer optimization is to left rotate any single right red child to a single left red child, so that only right rotation of left-skewed inline 4-nodes (3 red nodes inline ) would ever occur, simplifying the re-balancing code.
Skip lists are modeled after single linked lists, except nodes are multilevel. Tall nodes are rarer, but the insert operation ensures nodes are connected at each level.
Implementation of skip lists requires creating randomly high multilevel nodes, and then inserting them.
Nodes are created using iteration of a random function where high level node occurs later in an iteration, and are rarer, because the iteration has survived a number of random thresholds (e.g. 0.5, if the random is between 0 and 1).
Insertion requires a temporary previous node array with the height of the generated inserting node. It is used to store the last pointer for a given level , which has a key less than the insertion key.
The scanning begins at the head of the skip list, at highest level of the head node, and proceeds across until a node is found with a key higher than the insertion key, and the previous pointer stored in the temporary previous node array. Then the next lower level is scanned from that node , and so on, walking zig-zag down, until the lowest level is reached.
Then a list insertion is done at each level of the temporary previous node array, so that the previous node's next node at each level is made the next node for that level for the inserting node, and the inserting node is made the previous node's next node.
Search involves iterating from the highest level of the head node to the lowest level, and scanning along the next pointer for each level until a node greater than the search key is found, moving down to the next level , and proceeding with the scan, until the higher keyed node at the lowest level has been found, or the search key found.
The creation of less frequent-when-taller , randomized height nodes, and the process of linking in all nodes at every level, is what gives skip lists their advantageous overall structure.
a method of skip list implementation : implement lookahead single-linked linked list, then test , then transform to skip list implementation , then same test, then performance comparison
What follows is a implementation of skip lists in python. A single linked list looking at next node as always the current node, is implemented first, then the skip list implementation follows, attempting minimal modification of the former, and comparison helps clarify implementation.
#copyright SJT 2014, GNU
#start by implementing a one lookahead single-linked list :
#the head node has a next pointer to the start of the list, and the current node examined is the next node.
#This is much easier than having the head node one of the storage nodes.
class LN:
"a list node, so don't have to use dict objects as nodes"
def __init__(self):
self.k=None
self.v = None
self.next = None
class single_list2:
def __init__(self):
self.h = LN()
def insert(self, k, v):
prev = self.h
while not prev.next is None and k < prev.next.k :
prev = prev.next
n = LN()
n.k, n.v = k, v
n.next = prev.next
prev.next = n
def show(self):
prev = self.h
while not prev.next is None:
prev = prev.next
print prev.k, prev.v, ' '
def find (self,k):
prev = self.h
while not prev.next is None and k < prev.next.k:
prev = prev.next
if prev.next is None:
return None
return prev.next.k
#then after testing the single-linked list, model SkipList after it.
# The main conditions to remember when trying to transform single-linked code to skiplist code:
# * multi-level nodes are being inserted
# * the head node must be as tall as the node being inserted
# * walk backwards down levels from highest to lowest when inserting or searching,
# since this is the basis for algorithm efficiency, as taller nodes are less frequently and widely dispersed.
import random
class SkipList3:
def __init__(self):
self.h = LN()
self.h.next = [None]
def insert( self, k , v):
ht = 1
while random.randint(0,10) < 5:
ht +=1
if ht > len(self.h.next) :
self.h.next.extend( [None] * (ht - len(self.h.next) ) )
prev = self.h
prev_list = [self.h] * len(self.h.next)
# instead of just prev.next in the single linked list, each level i has a prev.next
for i in xrange( len(self.h.next)-1, -1, -1):
while not prev.next[i] is None and prev.next[i].k > k:
prev = prev.next[i]
#record the previous pointer for each level
prev_list[i] = prev
n = LN()
n.k,n.v = k,v
# create the next pointers to the height of the node for the current node.
n.next = [None] * ht
#print "prev list is ", prev_list
# instead of just linking in one node in the single-linked list , ie. n.next = prev.next, prev.next =n
# do it for each level of n.next using n.next[i] and prev_list[i].next[i]
# there may be a different prev node for each level, but the same level must be linked,
# therefore the [i] index occurs twice in prev_list[i].next[i].
for i in xrange(0, ht):
n.next[i] = prev_list[i].next[i]
prev_list[i].next[i] = n
#print "self.h ", self.h
def show(self):
#print self.h
prev = self.h
while not prev.next[0] is None:
print prev.next[0].k, prev.next[0].v
prev = prev.next[0]
def find(self, k):
prev = self.h
h = len(self.h.next)
#print "height ", h
for i in xrange( h-1, -1, -1):
while not prev.next[i] is None and prev.next[i].k > k:
prev = prev.next[i]
#if prev.next[i] <> None:
#print "i, k, prev.next[i].k and .v", i, k, prev.next[i].k, prev.next[i].v
if prev.next[i] <> None and prev.next[i].k == k:
return prev.next[i].v
if pref.next[i] is None:
return None
return prev.next[i].k
def clear(self):
self.h= LN()
self.h.next = [None]
#driver
if __name__ == "__main__":
#l = single_list2()
l = SkipList3()
test_dat = 'ABCDEFGHIJKLMNOPQRSTUVWXYZ'
pairs = enumerate(test_dat)
m = [ (x,y) for x,y in pairs ]
while len(m) > 0:
i = random.randint(0,len(m)-1)
print "inserting ", m[i]
l.insert(m[i][0], m[i][1])
del m[i]
# l.insert( 3, 'C')
# l.insert(2, 'B')
# l.insert(4, 'D')
# l.insert(1, 'A')
l.show()
n = int(raw_input("How many elements to test?") )
if n <0: n = -n
l.clear()
import time
l2 = [ x for x in xrange(0, n)]
random.shuffle(l2)
for x in l2:
l.insert(x , x)
l.show()
print
print "finding.."
f = 0
t1 = time.time()
nf = []
for x in l2:
if l.find(x) == x:
f += 1
else:
nf.append(x)
t2 = time.time()
print "time", t2 - t1
td1 = t2 - t1
print "found ", f
print "didn't find", nf
dnf = []
for x in nf:
tu = (x,l.find(x))
dnf.append(tu)
print "find again ", dnf
sl = single_list2()
for x in l2:
sl.insert(x,x)
print "finding.."
f = 0
t1 = time.time()
for x in l2:
if sl.find(x) == x:
f += 1
t2 = time.time()
print "time", t2 - t1
print "found ", f
td2 = t2 - t1
print "factor difference time", td2/td1
Role of Randomness
The idea of making higher nodes geometrically randomly less common, means there are less keys to compare with the higher the level of comparison, and since these are randomly selected, this should get rid of problems of degenerate input that makes it necessary to do tree balancing in tree algorithms. Since the higher level list have more widely separated elements, but the search algorithm moves down a level after each search terminates at a level, the higher levels help "skip" over the need to search earlier elements on lower lists. Because there are multiple levels of skipping, it becomes less likely that a meagre skip at a higher level won't be compensated by better skips at lower levels, and Pugh claims O(logN) performance overall.
Conceptually , is it easier to understand than balancing trees and hence easier to implement ? The development of ideas from binary trees, balanced binary trees, 2-3 trees, red-black trees, and B-trees make a stronger conceptual network but is progressive in development, so arguably, once red-black trees are understood, they have more conceptual context to aid memory , or refresh of memory.
concurrent access application
Apart from using randomization to enhance a basic memory structure of linked lists, skip lists can also be extended as a global data structure used in a multiprocessor application. See supplementary topic at the end of the chapter.
Idea for an exercise
Replace the Linux completely fair scheduler red-black tree implementation with a skip list , and see how your brand of Linux runs after recompiling.
Treaps
A treap is a two keyed binary tree, that uses a second randomly generated key and the previously discussed tree operation of parent-child rotation to randomly rotate the tree so that overall, a balanced tree is produced. Recall that binary trees work by having all nodes in the left subtree small than a given node, and all nodes in a right subtree greater. Also recall that node rotation does not break this order ( some people call it an invariant), but changes the relationship of parent and child, so that if the parent was smaller than a right child, then the parent becomes the left child of the formerly right child. The idea of a tree-heap or treap, is that a binary heap relationship is maintained between parents and child, and that is a parent node has higher priority than its children, which is not the same as the left , right order of keys in a binary tree, and hence a recently inserted leaf node in a binary tree which happens to have a high random priority, can be rotated so it is relatively higher in the tree, having no parent with a lower priority.
A treap is an alternative to both red-black trees, and skip lists, as a self-balancing sorted storage structure.
java example of treap implementation
// Treap example: 2014 SJT, copyleft GNU .
import java.util.Iterator;
import java.util.LinkedList;
import java.util.Random;
public class Treap1<K extends Comparable<K>, V> {
public Treap1(boolean test) {
this.test = test;
}
public Treap1() {}
boolean test = false;
static Random random = new Random(System.currentTimeMillis());
class TreapNode {
int priority = 0;
K k;
V val;
TreapNode left, right;
public TreapNode() {
if (!test) {
priority = random.nextInt();
}
}
}
TreapNode root = null;
void insert(K k, V val) {
root = insert(k, val, root);
}
TreapNode insert(K k, V val, TreapNode node) {
TreapNode node2 = new TreapNode();
node2.k = k;
node2.val = val;
if (node == null) {
node = node2;
} else if (k.compareTo(node.k) < 0) {
node.left = insert(k, val, node.left);
} else {
node.right = insert(k, val, node.right);
}
if (node.left != null && node.left.priority > node.priority) {
// right rotate (rotate left node up, current node becomes right child )
TreapNode tmp = node.left;
node.left = node.left.right;
tmp.right = node;
node = tmp;
} else if (node.right != null && node.right.priority > node.priority) {
// left rotate (rotate right node up , current node becomes left child)
TreapNode tmp = node.right;
node.right = node.right.left;
tmp.left = node;
node = tmp;
}
return node;
}
V find(K k) {
return findNode(k, root);
}
private V findNode(K k, Treap1<K, V>.TreapNode node) {
// TODO Auto-generated method stub
if (node == null)
return null;
if (k.compareTo(node.k) < 0) {
return findNode(k, node.left);
} else if (k.compareTo(node.k) > 0) {
return findNode(k, node.right);
} else {
return node.val;
}
}
public static void main(String[] args) {
LinkedList<Integer> dat = new LinkedList<Integer>();
for (int i = 0; i < 15000; ++i) {
dat.add(i);
}
testNumbers(dat, true); // no random priority balancing
testNumbers(dat, false);
}
private static void testNumbers(LinkedList<Integer> dat,
boolean test) {
Treap1<Integer, Integer> tree= new Treap1<>(test);
for (Integer integer : dat) {
tree.insert(integer, integer);
}
long t1 = System.currentTimeMillis();
Iterator<Integer> iter = dat.iterator();
int found = 0;
while (iter.hasNext()) {
Integer j = desc.next();
Integer i = tree.find(j);
if (j.equals(i)) {
++found;
}
}
long t2 = System.currentTimeMillis();
System.out.println("found = " + found + " in " + (t2 - t1));
}
}
Treaps compared and contrasted to Splay trees
Splay trees are similar to treaps in that rotation is used to bring a higher priority node to the top without changing the main key order, except instead of using a random key for priority, the last accessed node is rotated to the root of the tree, so that more frequently accessed nodes will be near the top. This means that in treaps, inserted nodes will only rotate upto the priority given by their random priority key, whereas in splay trees, the inserted node is rotated to the root, and every search in a splay tree will result in a re-balancing, but not so in a treap.
Derandomization
[TODO: Deterministic algorithms for Quicksort exist that perform as well as quicksort in the average case and are guaranteed to perform at least that well in all cases. Best of all, no randomization is needed. Also in the discussion should be some perspective on using randomization: some randomized algorithms give you better confidence probabilities than the actual hardware itself! (e.g. sunspots can randomly flip bits in hardware, causing failure, which is a risk we take quite often)]
[Main idea: Look at all blocks of 5 elements, and pick the median (O(1) to pick), put all medians into an array (O(n)), recursively pick the medians of that array, repeat until you have < 5 elements in the array. This recursive median constructing of every five elements takes time T(n)=T(n/5) + O(n), which by the master theorem is O(n). Thus, in O(n) we can find the right pivot. Need to show that this pivot is sufficiently good so that we're still O(n log n) no matter what the input is. This version of quicksort doesn't need rand, and it never performs poorly. Still need to show that element picked out is sufficiently good for a pivot.]
Exercises
- Write a find-min function and run it on several different inputs to demonstrate its correctness.
Supplementary Topic: skip lists and multiprocessor algorithms
Multiprocessor hardware provides CAS ( compare-and-set) or CMPEXCHG( compare-and-exchange)(intel manual 253666.pdf, p 3-188) atomic operations, where an expected value is loaded into the accumulator register, which is compared to a target memory location's contents, and if the same, a source memory location's contents is loaded into the target memories contents, and the zero flag set, otherwise, if different, the target memory's contents is returned in the accumulator, and the zero flag is unset, signifying , for instance, a lock contention. In the intel architecture, a LOCK instruction is issued before CMPEXCHG , which either locks the cache from concurrent access if the memory location is being cached, or locks a shared memory location if not in the cache , for the next instruction.
The CMPEXCHG can be used to implement locking, where spinlocks , e.g. retrying until the zero flag is set, are simplest in design.
Lockless design increases efficiency by avoiding spinning waiting for a lock .
The java standard library has an implementation of non-blocking concurrent skiplists, based on a paper titled "a pragmatic implementation of non-blocking single-linked lists".
The skip list implementation is an extension of the lock-free single-linked list , of which a description follows :-
The insert operation is : X -> Y insert N , N -> Y, X -> N ; expected result is X -> N -> Y .
A race condition is if M is inserting between X and Y and M completes first , then N completes, so the situation is X -> N -> Y <- M
M is not in the list. The CAS operation avoids this, because a copy of -> Y is checked before updating X -> , against the current value of X -> .
If N gets to update X -> first, then when M tries to update X -> , its copy of X -> Y , which it got before doing M -> Y , does not match X -> N , so CAS returns non-zero flag set (recall that CAS requires the user to load the accumulator with the expected value, the target location's current value, and then atomically updates the target location with a source location if the target location still contains the accumulator's value). The process that tried to insert M then can retry the insertion after X, but now the CAS checks ->N is X's next pointer, so after retry, X->M->N->Y , and neither insertions are lost.
If M updates X-> first, N 's copy of X->Y does not match X -> M , so the CAS will fail here too, and the above retry of the process inserting N, would have the serialized result of X ->N -> M -> Y .
The delete operation depends on a separate 'logical' deletion step, before 'physical' deletion.
'Logical' deletion involves a CAS change of the next pointer into a 'marked' pointer. The java implementation substitutes with an atomic insertion of a proxy marker node to the next node.
This prevents future insertions from inserting after a node which has a next pointer 'marked' , making the latter node 'logically' deleted.
The insert operation relies on another function , search , returning 2 unmarked , at the time of the invocation, node pointers : the first pointing to a node , whose next pointer is equal to the second.
The first node is the node before the insertion point.
The insert CAS operation checks that the current next pointer of the first node, corresponds to the unmarked reference of the second, so will fail 'logically' if the first node's next pointer has become marked after the call to the search function above, because the first node has been concurrently logically deleted.
This meets the aim to prevent a insertion occurring concurrently after a node has been deleted.
If the insert operation fails the CAS of the previous node's next pointer, the search for the insertion point starts from the start of the entire list again, since a new unmarked previous node needs to be found, and there are no previous node pointers as the list nodes are singly-linked.

The delete operation outlined above, also relies on the search operation returning two unmarked nodes, and the two CAS operations in delete, one for logical deletion or marking of the second pointer's next pointer, and the other for physical deletion by making the first node's next pointer point to the second node's unmarked next pointer.
The first CAS of delete happens only after a check that the copy of the original second nodes' next pointer is unmarked, and ensures that only one concurrent delete succeeds which reads the second node's current next pointer as being unmarked as well.
The second CAS checks that the previous node hasn't been logically deleted because its next pointer is not the same as the unmarked pointer to the current second node returned by the search function, so only an active previous node's next pointer is 'physically' updated to a copy of the original unmarked next pointer of the node being deleted ( whose next pointer is already marked by the first CAS).
If the second CAS fails, then the previous node is logically deleted and its next pointer is marked, and so is the current node's next pointer. A call to search function again, tidies things up, because in endeavouring to find the key of the current node and return adjacent unmarked previous and current pointers, and while doing so, it truncates strings of logically deleted nodes .
Lock-free programming issues
Starvation could be possible , as failed inserts have to restart from the front of the list. Wait-freedom is a concept where the algorithm has all threads safe from starvation.
The ABA problem exists, where a garbage collector recycles the pointer A , but the address is loaded differently, and the pointer is re-added at a point where a check is done for A by another thread that read A and is doing a CAS to check A has not changed ; the address is the same and is unmarked, but the contents of A has changed.
Backtracking
Backtracking is a general algorithmic technique that considers searching every possible combination in order to solve an optimization problem. Backtracking is also known as depth-first search or branch and bound. By inserting more knowledge of the problem, the search tree can be pruned to avoid considering cases that don't look promising. While backtracking is useful for hard problems to which we do not know more efficient solutions, it is a poor solution for the everyday problems that other techniques are much better at solving.
However, dynamic programming and greedy algorithms can be thought of as optimizations to backtracking, so the general technique behind backtracking is useful for understanding these more advanced concepts. Learning and understanding backtracking techniques first provides a good stepping stone to these more advanced techniques because you won't have to learn several new concepts all at once.
Backtracking Methodology
|
This methodology is generic enough that it can be applied to most problems. However, even when taking care to improve a backtracking algorithm, it will probably still take exponential time rather than polynomial time. Additionally, exact time analysis of backtracking algorithms can be extremely difficult: instead, simpler upperbounds that may not be tight are given.
Longest Common Subsequence (exhaustive version)
The LCS problem is similar to what the Unix "diff" program does. The diff command in Unix takes two text files, A and B, as input and outputs the differences line-by-line from A and B. For example, diff can show you that lines missing from A have been added to B, and lines present in A have been removed from B. The goal is to get a list of additions and removals that could be used to transform A to B. An overly conservative solution to the problem would say that all lines from A were removed, and that all lines from B were added. While this would solve the problem in a crude sense, we are concerned with the minimal number of additions and removals to achieve a correct transformation. Consider how you may implement a solution to this problem yourself.
The LCS problem, instead of dealing with lines in text files, is concerned with finding common items between two different arrays. For example,
let a := array {"The", "great", "square", "has", "no", "corners"}
let b := array {"The", "great", "image", "has", "no", "form"}
We want to find the longest subsequence possible of items that are found in both a and b in the same order. The LCS of a and b is
- "The", "great", "has", "no"
Now consider two more sequences:
let c := array {1, 2, 4, 8, 16, 32}
let d := array {1, 2, 3, 32, 8}
Here, there are two longest common subsequences of c and d:
- 1, 2, 32; and
- 1, 2, 8
Note that
- 1, 2, 32, 8
is not a common subsequence, because it is only a valid subsequence of d and not c (because c has 8 before the 32). Thus, we can conclude that for some cases, solutions to the LCS problem are not unique. If we had more information about the sequences available we might prefer one subsequence to another: for example, if the sequences were lines of text in computer programs, we might choose the subsequences that would keep function definitions or paired comment delimiters intact (instead of choosing delimiters that were not paired in the syntax).
On the top level, our problem is to implement the following function
// lcs -- returns the longest common subsequence of a and b function lcs(array a, array b): array
which takes in two arrays as input and outputs the subsequence array.
How do you solve this problem? You could start by noticing that if the two sequences start with the same word, then the longest common subsequence always contains that word. You can automatically put that word on your list, and you would have just reduced the problem to finding the longest common subset of the rest of the two lists. Thus, the problem was made smaller, which is good because it shows progress was made.
But if the two lists do not begin with the same word, then one, or both, of the first element in a or the first element in b do not belong in the longest common subsequence. But yet, one of them might be. How do you determine which one, if any, to add?
The solution can be thought in terms of the back tracking methodology: Try it both ways and see! Either way, the two sub-problems are manipulating smaller lists, so you know that the recursion will eventually terminate. Whichever trial results in the longer common subsequence is the winner.
Instead of "throwing it away" by deleting the item from the array we use array slices. For example, the slice
- a[1,..,5]
represents the elements
- {a[1], a[2], a[3], a[4], a[5]}
of the array as an array itself. If your language doesn't support slices you'll have to pass beginning and/or ending indices along with the full array. Here, the slices are only of the form
- a[1,..]
which, when using 0 as the index to the first element in the array, results in an array slice that doesn't have the 0th element. (Thus, a non-sliced version of this algorithm would only need to pass the beginning valid index around instead, and that value would have to be subtracted from the complete array's length to get the pseudo-slice's length.)
// lcs -- returns the longest common subsequence of a and b
function lcs(array a, array b): array
if a.length == 0 OR b.length == 0:
// if we're at the end of either list, then the lcs is empty
return new array {}
else-if a[0] == b[0]:
// if the start element is the same in both, then it is on the lcs,
// so we just recurse on the remainder of both lists.
return append(new array {a[0]}, lcs(a[1,..], b[1,..]))
else
// we don't know which list we should discard from. Try both ways,
// pick whichever is better.
let discard_a := lcs(a[1,..], b)
let discard_b := lcs(a, b[1,..])
if discard_a.length > discard_b.length:
let result := discard_a
else
let result := discard_b
fi
return result
fi
end
Shortest Path Problem (exhaustive version)
To be improved as Dijkstra's algorithm in a later section.
Largest Independent Set
Bounding Searches
If you've already found something "better" and you're on a branch that will never be as good as the one you already saw, you can terminate that branch early. (Example to use: sum of numbers beginning with 1 2, and then each number following is a sum of any of the numbers plus the last number. Show performance improvements.)
Constrained 3-Coloring
This problem doesn't have immediate self-similarity, so the problem first needs to be generalized. Methodology: If there's no self-similarity, try to generalize the problem until it has it.
Traveling Salesperson Problem
Here, backtracking is one of the best solutions known.
Dynamic Programming
Dynamic programming can be thought of as an optimization technique for particular classes of backtracking algorithms where subproblems are repeatedly solved. Note that the term dynamic in dynamic programming should not be confused with dynamic programming languages, like Scheme or Lisp. Nor should the term programming be confused with the act of writing computer programs. In the context of algorithms, dynamic programming always refers to the technique of filling in a table with values computed from other table values. (It's dynamic because the values in the table are filled in by the algorithm based on other values of the table, and it's programming in the sense of setting things in a table, like how television programming is concerned with when to broadcast what shows.)
Fibonacci Numbers
Before presenting the dynamic programming technique, it will be useful to first show a related technique, called memoization, on a toy example: The Fibonacci numbers. What we want is a routine to compute the nth Fibonacci number:
// fib -- compute Fibonacci(n) function fib(integer n): integer
By definition, the nth Fibonacci number, denoted is
How would one create a good algorithm for finding the nth Fibonacci-number? Let's begin with the naive algorithm, which codes the mathematical definition:
// fib -- compute Fibonacci(n) function fib(integer n): integer assert (n >= 0) if n == 0: return 0 fi if n == 1: return 1 fi return fib(n - 1) + fib(n - 2) end
Note that this is a toy example because there is already a mathematically closed form for :
where:
This latter equation is known as the Golden Ratio. Thus, a program could efficiently calculate for even very large n. However, it's instructive to understand what's so inefficient about the current algorithm.
To analyze the running time of fib we should look at a call tree for something even as small as the sixth Fibonacci number:

Every leaf of the call tree has the value 0 or 1, and the sum of these values is the final result. So, for any n, the number of leaves in the call tree is actually itself! The closed form thus tells us that the number of leaves in fib(n) is approximately equal to
(Note the algebraic manipulation used above to make the base of the exponent the number 2.) This means that there are far too many leaves, particularly considering the repeated patterns found in the call tree above.
One optimization we can make is to save a result in a table once it's already been computed, so that the same result needs to be computed only once. The optimization process is called memoization and conforms to the following methodology:
Memoization Methodology
|
Consider the solution presented in the backtracking chapter for the Longest Common Subsequence problem. In the execution of that algorithm, many common subproblems were computed repeatedly. As an optimization, we can compute these subproblems once and then store the result to read back later. A recursive memoization algorithm can be turned "bottom-up" into an iterative algorithm that fills in a table of solutions to subproblems. Some of the subproblems solved might not be needed by the end result (and that is where dynamic programming differs from memoization), but dynamic programming can be very efficient because the iterative version can better use the cache and have less call overhead. Asymptotically, dynamic programming and memoization have the same complexity.
So how would a fibonacci program using memoization work? Consider the following program (f[n] contains the nth Fibonacci-number if has been calculated, -1 otherwise):
function fib(integer n): integer
if n == 0 or n == 1:
return n
else-if f[n] != -1:
return f[n]
else
f[n] = fib(n - 1) + fib(n - 2)
return f[n]
fi
end
The code should be pretty obvious. If the value of fib(n) already has been calculated it's stored in f[n] and then returned instead of calculating it again. That means all the copies of the sub-call trees are removed from the calculation.

The values in the blue boxes are values that already have been calculated and the calls can thus be skipped. It is thus a lot faster than the straight-forward recursive algorithm. Since every value less than n is calculated once, and only once, the first time you execute it, the asymptotic running time is . Any other calls to it will take since the values have been precalculated (assuming each subsequent call's argument is less than n).
The algorithm does consume a lot of memory. When we calculate fib(n), the values fib(0) to fib(n) are stored in main memory. Can this be improved? Yes it can, although the running time of subsequent calls are obviously lost since the values aren't stored. Since the value of fib(n) only depends on fib(n-1) and fib(n-2) we can discard the other values by going bottom-up. If we want to calculate fib(n), we first calculate fib(2) = fib(0) + fib(1). Then we can calculate fib(3) by adding fib(1) and fib(2). After that, fib(0) and fib(1) can be discarded, since we don't need them to calculate any more values. From fib(2) and fib(3) we calculate fib(4) and discard fib(2), then we calculate fib(5) and discard fib(3), etc. etc. The code goes something like this:
function fib(integer n): integer
if n == 0 or n == 1:
return n
fi
let u := 0
let v := 1
for i := 2 to n:
let t := u + v
u := v
v := t
repeat
return v
end
We can modify the code to store the values in an array for subsequent calls, but the point is that we don't have to. This method is typical for dynamic programming. First we identify what subproblems need to be solved in order to solve the entire problem, and then we calculate the values bottom-up using an iterative process.
Longest Common Subsequence (DP version)
The problem of Longest Common Subsequence (LCS) involves comparing two given sequences of characters, to find the longest subsequence common to both the sequences.
Note that 'subsequence' is not 'substring' - the characters appearing in the subsequence need not be consecutive in either of the sequences; however, the individual characters do need to be in same order as appearing in both sequences.
Given two sequences, namely,
- X = {x1, x2, x3, ..., xm} and Y = {y1, y2, y3, ..., yn}
we defineː
- Z = {z1, z2, z3, ..., zk}
as a subsequence of X, if all the characters z1, z2, z3, ..., zk, appear in X, and they appear in a strictly increasing sequence; i.e. z1 appears in X before z2, which in turn appears before z3, and so on. Once again, it is not necessary for all the characters z1, z2, z3, ..., zk to be consecutive; they must only appear in the same order in X as they are in Z. And thus, we can define Z = {z1, z2, z3, ..., zk} as a common subseqeunce of X and Y, if Z appears as a subsequence in both X and Y.
The backtracking solution of LCS involves enumerating all possible subsequences of X, and check each subsequence to see whether it is also a subsequence of Y, keeping track of the longest subsequence we find [see Longest Common Subsequence (exhaustive version)]. Since X has m characters in it, this leads to 2m possible combinations. This approach, thus, takes exponential time and is impractical for long sequences.
Matrix Chain Multiplication
Suppose that you need to multiply a series of matrices together to form a product matrix :
This will require multiplications, but what is the fastest way we can form this product? Matrix multiplication is associative, that is,
for any , and so we have some choice in what multiplication we perform first. (Note that matrix multiplication is not commutative, that is, it does not hold in general that .)
Because you can only multiply two matrices at a time the product can be paranthesized in these ways:
Two matrices and can be multiplied if the number of columns in equals the number of rows in . The number of rows in their product will equal the number rows in and the number of columns will equal the number of columns in . That is, if the dimensions of is and has dimensions their product will have dimensions .
To multiply two matrices with each other we use a function called matrix-multiply that takes two matrices and returns their product. We will leave implementation of this function alone for the moment as it is not the focus of this chapter (how to multiply two matrices in the fastest way has been under intensive study for several years [TODO: propose this topic for the Advanced book]). The time this function takes to multiply two matrices of size and is proportional to the number of scalar multiplications, which is proportional to . Thus, paranthezation matters: Say that we have three matrices , and . has dimensions , has dimensions and has dimensions . Let's paranthezise them in the two possible ways and see which way requires the least amount of multiplications. The two ways are
- , and
- .
To form the product in the first way requires 75000 scalar multiplications (5*100*100=50000 to form product and another 5*100*50=25000 for the last multiplications.) This might seem like a lot, but in comparison to the 525000 scalar multiplications required by the second parenthesization (50*100*100=500000 plus 5*50*100=25000) it is miniscule! You can see why determining the parenthesization is important: imagine what would happen if we needed to multiply 50 matrices!
Forming a Recursive Solution
Note that we concentrate on finding a how many scalar multiplications are needed instead of the actual order. This is because once we have found a working algorithm to find the amount it is trivial to create an algorithm for the actual parenthesization. It will, however, be discussed in the end.
So how would an algorithm for the optimum parenthesization look? By the chapter title you might expect that a dynamic programming method is in order (not to give the answer away or anything). So how would a dynamic programming method work? Because dynamic programming algorithms are based on optimal substructure, what would the optimal substructure in this problem be?
Suppose that the optimal way to parenthesize
splits the product at :
- .
Then the optimal solution contains the optimal solutions to the two subproblems
That is, just in accordance with the fundamental principle of dynamic programming, the solution to the problem depends on the solution of smaller sub-problems.
Let's say that it takes scalar multiplications to multiply matrices and , and is the number of scalar multiplications to be performed in an optimal parenthesization of the matrices . The definition of is the first step toward a solution.
When , the formulation is trivial; it is just . But what is it when the distance is larger? Using the observation above, we can derive a formulation. Suppose an optimal solution to the problem divides the matrices at matrices k and k+1 (i.e. ) then the number of scalar multiplications are.
That is, the amount of time to form the first product, the amount of time it takes to form the second product, and the amount of time it takes to multiply them together. But what is this optimal value k? The answer is, of course, the value that makes the above formula assume its minimum value. We can thus form the complete definition for the function:
A straight-forward recursive solution to this would look something like this (the language is Wikicode):
function f(m, n) {
if m == n
return 0
let minCost :=
for k := m to n - 1 {
v := f(m, k) + f(k + 1, n) + c(k)
if v < minCost
minCost := v
}
return minCost
}
This rather simple solution is, unfortunately, not a very good one. It spends mountains of time recomputing data and its running time is exponential.
Using the same adaptation as above we get:
function f(m, n) {
if m == n
return 0
else-if f[m,n] != -1:
return f[m,n]
fi
let minCost :=
for k := m to n - 1 {
v := f(m, k) + f(k + 1, n) + c(k)
if v < minCost
minCost := v
}
f[m,n]=minCost
return minCost
}
Parsing Any Context-Free Grammar
Note that special types of context-free grammars can be parsed much more efficiently than this technique, but in terms of generality, the DP method is the only way to go.
Greedy Algorithms
In the backtracking algorithms we looked at, we saw algorithms that found decision points and recursed over all options from that decision point. A greedy algorithm can be thought of as a backtracking algorithm where at each decision point "the best" option is already known and thus can be picked without having to recurse over any of the alternative options.
The name "greedy" comes from the fact that the algorithms make decisions based on a single criterion, instead of a global analysis that would take into account the decision's effect on further steps. As we will see, such a backtracking analysis will be unnecessary in the case of greedy algorithms, so it is not greedy in the sense of causing harm for only short-term gain.
Unlike backtracking algorithms, greedy algorithms can't be made for every problem. Not every problem is "solvable" using greedy algorithms. Viewing the finding solution to an optimization problem as a hill climbing problem greedy algorithms can be used for only those hills where at every point taking the steepest step would lead to the peak always.
Greedy algorithms tend to be very efficient and can be implemented in a relatively straightforward fashion. Many a times in O(n) complexity as there would be a single choice at every point. However, most attempts at creating a correct greedy algorithm fail unless a precise proof of the algorithm's correctness is first demonstrated. When a greedy strategy fails to produce optimal results on all inputs, we instead refer to it as a heuristic instead of an algorithm. Heuristics can be useful when speed is more important than exact results (for example, when "good enough" results are sufficient).
Event Scheduling Problem
The first problem we'll look at that can be solved with a greedy algorithm is the event scheduling problem. We are given a set of events that have a start time and finish time, and we need to produce a subset of these events such that no events intersect each other (that is, having overlapping times), and that we have the maximum number of events scheduled as possible.
Here is a formal statement of the problem:
- Input: events: a set of intervals where is the start time, and is the finish time.
- Solution: A subset S of Events.
- Constraint: No events can intersect (start time exclusive). That is, for all intervals where it holds that .
- Objective: Maximize the number of scheduled events, i.e. maximize the size of the set S.
We first begin with a backtracking solution to the problem:
// event-schedule -- schedule as many non-conflicting events as possible
function event-schedule(events array of s[1..n], j[1..n]): set
if n == 0: return fi
if n == 1: return {events[1]} fi
let event := events[1]
let S1 := union(event-schedule(events - set of conflicting events), event)
let S2 := event-schedule(events - {event})
if S1.size() >= S2.size():
return S1
else
return S2
fi
end
The above algorithm will faithfully find the largest set of non-conflicting events. It brushes aside details of how the set
- events - set of conflicting events
is computed, but it would require time. Because the algorithm makes two recursive calls on itself, each with an argument of size , and because removing conflicts takes linear time, a recurrence for the time this algorithm takes is:
which is .
But suppose instead of picking just the first element in the array we used some other criterion. The aim is to just pick the "right" one so that we wouldn't need two recursive calls. First, let's consider the greedy strategy of picking the shortest events first, until we can add no more events without conflicts. The idea here is that the shortest events would likely interfere less than other events.
There are scenarios were picking the shortest event first produces the optimal result. However, here's a scenario where that strategy is sub-optimal:

Above, the optimal solution is to pick event A and C, instead of just B alone. Perhaps instead of the shortest event we should pick the events that have the least number of conflicts. This strategy seems more direct, but it fails in this scenario:

Above, we can maximize the number of events by picking A, B, C, D, and E. However, the events with the least conflicts are 6, 2 and 7, 3. But picking one of 6, 2 and one of 7, 3 means that we cannot pick B, C and D, which includes three events instead of just two.
= Longest Path solution to critical path scheduling of jobs
Construction with dependency constraints but concurrency can use critical path determination to find minimum time feasible, which is equivalent to a longest path in a directed acyclic graph problem. By using relaxation and breath first search, the shortest path can be the longest path by negating weights(time constraint), finding solution, then restoring the positive weights. (Relaxation is determining the parent with least accumulated weight for each adjacent node being scheduled to be visited)
Dijkstra's Shortest Path Algorithm
With two (high-level, pseudocode) transformations, Dijsktra's algorithm can be derived from the much less efficient backtracking algorithm. The trick here is to prove the transformations maintain correctness, but that's the whole insight into Dijkstra's algorithm anyway. [TODO: important to note the paradox that to solve this problem it's easier to solve a more-general version. That is, shortest path from s to all nodes, not just to t. Worthy of its own colored box.]
To see the workings of Dijkstra's Shortest Path Algorithm, take an example:
There is a start and end node, with 2 paths between them ; one path has cost 30 on first hop, then 10 on last hop to the target node, with total cost 40. Another path cost 10 on first hop, 10 on second hop, and 40 on last hop, with total cost 60.
The start node is given distance zero so it can be at the front of a shortest distance queue, all the other nodes are given infinity or a large number e.g. 32767 .
This makes the start node the first current node in the queue.
With each iteration, the current node is the first node of a shortest path queue. It looks at all nodes adjacent to the current node;
For the case of the start node, in the first path it will find a node of distance 30, and in the second path, an adjacent node of distance 10. The current nodes distance, which is zero at the beginning, is added to distances of the adjacent nodes, and the distances from the start node of each node are updated, so the nodes will be 30+0 = 30 in the 1st path, and 10+0=10 in the 2nd path.
Importantly, also updated is a previous pointer attribute for each node, so each node will point back to the current node, which is the start node for these two nodes.
Each node's priority is updated in the priority queue using the new distance.
That ends one iteration. The current node was removed from the queue before examining its adjacent nodes.
In the next iteration, the front of the queue will be the node in the second path of distance 10, and it has only one adjacent node of distance 10, and that adjacent node will distance will be updated from 32767 to 10 (the current node distance) + 10 ( the distance from the current node) = 20.
In the next iteration, the second path node of cost 20 will be examined, and it has one adjacent hop of 40 to the target node, and the target nodes distance is updated from 32767 to 20 + 40 = 60 . The target node has its priority updated.
In the next iteration, the shortest path node will be the first path node of cost 30, and the target node has not been yet removed from the queue. It is also adjacent to the target node, with the total distance cost of 30 + 10 = 40.
Since 40 is less than 60, the previous calculated distance of the target node, the target node distance is updated to 40, and the previous pointer of the target node is updated to the node on the first path.
In the final iteration, the shortest path node is the target node, and the loop exits.
Looking at the previous pointers starting with the target node, a shortest path can be reverse constructed as a list to the start node.
Given the above example, what kind of data structures are needed for the nodes and the algorithm ?
# author, copyright under GFDL
class Node :
def __init__(self, label, distance = 32767 ):
# a bug in constructor, uses a shared map initializer
#, adjacency_distance_map = {} ):
self.label = label
self.adjacent = {} # this is an adjacency map, with keys nodes, and values the adjacent distance
self.distance = distance # this is the updated distance from the start node, used as the node's priority
# default distance is 32767
self.shortest_previous = None #this the last shortest distance adjacent node
# the logic is that the last adjacent distance added is recorded, for any distances of the same node added
def add_adjacent(self, local_distance, node):
self.adjacent[node]=local_distance
print "adjacency to ", self.label, " of ", self.adjacent[node], " to ", \
node.label
def get_adjacent(self) :
return self.adjacent.iteritems()
def update_shortest( self, node):
new_distance = node.adjacent[self] + node.distance
#DEBUG
print "for node ", node.label, " updating ", self.label, \
" with distance ", node.distance, \
" and adjacent distance ", node.adjacent[self]
updated = False
# node's adjacency map gives the adjacent distance for this node
# the new distance for the path to this (self)node is the adjacent distance plus the other node's distance
if new_distance < self.distance :
# if it is the shortest distance then record the distance, and make the previous node that node
self.distance = new_distance
self.shortest_previous= node
updated = True
return updated
MAX_IN_PQ = 100000
class PQ:
def __init__(self, sign = -1 ):
self.q = [None ] * MAX_IN_PQ # make the array preallocated
self.sign = sign # a negative sign is a minimum priority queue
self.end = 1 # this is the next slot of the array (self.q) to be used,
self.map = {}
def insert( self, priority, data):
self.q[self.end] = (priority, data)
# sift up after insert
p = self.end
self.end = self.end + 1
self.sift_up(p)
def sift_up(self, p):
# p is the current node's position
# q[p][0] is the priority, q[p][1] is the item or node
# while the parent exists ( p >= 1), and parent's priority is less than the current node's priority
while p / 2 != 0 and self.q[p/2][0]*self.sign < self.q[p][0]*self.sign:
# swap the parent and the current node, and make the current node's position the parent's position
tmp = self.q[p]
self.q[p] = self.q[p/2]
self.q[p/2] = tmp
self.map[self.q[p][1]] = p
p = p/2
# this map's the node to the position in the priority queue
self.map[self.q[p][1]] = p
return p
def remove_top(self):
if self.end == 1 :
return (-1, None)
(priority, node) = self.q[1]
# put the end of the heap at the top of the heap, and sift it down to adjust the heap
# after the heap's top has been removed. this takes log2(N) time, where N iis the size of the heap.
self.q[1] = self.q[self.end-1]
self.end = self.end - 1
self.sift_down(1)
return (priority, node)
def sift_down(self, p):
while 1:
l = p * 2
# if the left child's position is more than the size of the heap,
# then left and right children don't exist
if ( l > self.end) :
break
r= l + 1
# the selected child node should have the greatest priority
t = l
if r < self.end and self.q[r][0]*self.sign > self.q[l][0]*self.sign :
t = r
print "checking for sift down of ", self.q[p][1].label, self.q[p][0], " vs child ", self.q[t][1].label, self.q[t][0]
# if the selected child with the greatest priority has a higher priority than the current node
if self.q[t] [0] * self. sign > self.q [p] [0] * self.sign :
# swap the current node with that child, and update the mapping of the child node to its new position
tmp = self. q [ t ]
self. q [ t ] = self.q [ p ]
self. q [ p ] = tmp
self.map [ tmp [1 ] ] = p
p = t
else: break # end the swap if the greatest priority child has a lesser priority than the current node
# after the sift down, update the new position of the current node.
self.map [ self.q[p][1] ] = p
return p
def update_priority(self, priority, data ) :
p = self. map[ data ]
print "priority prior update", p, "for priority", priority, " previous priority", self.q[p][0]
if p is None :
return -1
self.q[p] = (priority, self.q[p][1])
p = self.sift_up(p)
p = self.sift_down(p)
print "updated ", self.q[p][1].label, p, "priority now ", self.q[p][0]
return p
class NoPathToTargetNode ( BaseException):
pass
def test_1() :
st = Node('start', 0)
p1a = Node('p1a')
p1b = Node('p1b')
p2a = Node('p2a')
p2b = Node('p2b')
p2c = Node('p2c')
p2d = Node('p2d')
targ = Node('target')
st.add_adjacent ( 30, p1a)
#st.add_adjacent ( 10, p2a)
st.add_adjacent ( 20, p2a)
#p1a.add_adjacent(10, targ)
p1a.add_adjacent(40, targ)
p1a.add_adjacent(10, p1b)
p1b.add_adjacent(10, targ)
# testing alternative
#p1b.add_adjacent(20, targ)
p2a.add_adjacent(10, p2b)
p2b.add_adjacent(5,p2c)
p2c.add_adjacent(5,p2d)
#p2d.add_adjacent(5,targ)
#chooses the alternate path
p2d.add_adjacent(15,targ)
pq = PQ()
# st.distance is 0, but the other's have default starting distance 32767
pq.insert( st.distance, st)
pq.insert( p1a.distance, p1a)
pq.insert( p2a.distance, p2a)
pq.insert( p2b.distance, p2b)
pq.insert(targ.distance, targ)
pq.insert( p2c.distance, p2c)
pq.insert( p2d.distance, p2d)
pq.insert(p1b.distance, p1b)
node = None
while node != targ :
(pr, node ) = pq.remove_top()
#debug
print "node ", node.label, " removed from top "
if node is None:
print "target node not in queue"
raise
elif pr == 32767:
print "max distance encountered so no further nodes updated. No path to target node."
raise NoPathToTargetNode
# update the distance to the start node using this node's distance to all of the nodes adjacent to it, and update its priority if
# a shorter distance was found for an adjacent node ( .update_shortest(..) returns true ).
# this is the greedy part of the dijsktra's algorithm, always greedy for the shortest distance using the priority queue.
for adj_node, dist in node.get_adjacent():
#debug
print "updating adjacency from ", node.label, " to ", adj_node.label
if adj_node.update_shortest( node ):
pq.update_priority( adj_node.distance, adj_node)
print "node and targ ", node, targ, node <> targ
print "length of path", targ.distance
print " shortest path"
#create a reverse list from the target node, through the shortes path nodes to the start node
node = targ
path = []
while node <> None :
path.append(node)
node = node. shortest_previous
for node in reversed(path): # new iterator version of list.reverse()
print node.label
if __name__ == "__main__":
test_1()
Minimum spanning tree
Greedily looking for the minimum weight edges; this could be achieved with sorting edges into a list in ascending weight. Two well known algorithms are Prim's Algorithm and Kruskal's Algorithm. Kruskal selects the next minimum weight edge that has the condition that no cycle is formed in the resulting updated graph. Prim's algorithm selects a minimum edge that has the condition that only one edge is connected to the tree. For both the algorithms, it looks that most work will be done verifying an examined edge fits the primary condition. In Kruskal's, a search and mark technique would have to be done on the candidate edge. This will result in a search of any connected edges already selected, and if a marked edge is encountered, than a cycle has been formed. In Prim's algorithm, the candidate edge would be compared to the list of currently selected edges, which could be keyed on vertex number in a symbol table, and if both end vertexes are found, then the candidate edge is rejected.
Maximum Flow in weighted graphs
In a flow graph, edges have a forward capacity, a direction, and a flow quantity in the direction and less than or equal to the forward capacity. Residual capacity is capacity minus flow in the direction of the edge, and flow in the other direction.
Maxflow in Ford Fulkerson method requires a step to search for a viable path from a source to a sink vertex, with non-zero residual capacities at each step of the path. Then the minimum residual capacity determines the maximum flow for this path. Multiple iterations of searches using BFS can be done (the Edmond-Karp algorithm), until the sink vertex is not marked when the last node is off the queue or stack. All marked nodes in the last iteration are said to be in the minimum cut.
Here are 2 java examples of implementation of Ford Fulkerson method, using BFS. The first uses maps to map vertices to input edges, whilst the second avoids the Collections types Map and List, by counting edges to a vertex and then allocating space for each edges array indexed by vertex number, and by using a primitive list node class to implement the queue for BFS.
For both programs, the input are lines of "vertex_1, vertex_2, capacity", and the output are lines of "vertex_1, vertex_2, capacity, flow", which describe the initial and final flow graph.
// copyright GFDL and CC-BY-SA
package test.ff;
import java.io.BufferedReader;
import java.io.FileNotFoundException;
import java.io.FileReader;
import java.io.IOException;
import java.util.ArrayList;
import java.util.HashMap;
import java.util.LinkedList;
import java.util.List;
import java.util.Map;
public class Main {
public static void main(String[] args) throws IOException {
System.err.print("Hello World\n");
final String filename = args[0];
BufferedReader br = new BufferedReader( new FileReader(filename));
String line;
ArrayList<String[]> lines = new ArrayList<>();
while ((line= br.readLine()) != null) {
String[] toks = line.split("\\s+");
if (toks.length == 3)
lines.add(toks);
for (String tok : toks) {
System.out.print(tok);
System.out.print("-");
}
System.out.println("");
}
int [][]edges = new int[lines.size()][4];
// edges, 0 is from-vertex, 1 is to-vertex, 2 is capacity, 3 is flow
for (int i = 0; i < edges.length; ++i)
for (int j =0; j < 3; ++j)
edges[i][j] = Integer.parseInt(lines.get(i)[j]);
Map<Integer, List<int[]>> edgeMap = new HashMap<>();
// add both ends into edge map for each edge
int last = -1;
for (int i = 0; i < edges.length; ++i)
for (int j = 0; j < 2; ++j) {
edgeMap.put(edges[i][j],
edgeMap.getOrDefault(edges[i][j],
new LinkedList<int[]>()) );
edgeMap.get(edges[i][j]).add(edges[i]);
// find the highest numbered vertex, which will be the sink.
if ( edges[i][j] > last )
last = edges[i][j];
}
while(true) {
boolean[] visited = new boolean[edgeMap.size()];
int[] previous = new int[edgeMap.size()];
int[][] edgeTo = new int[edgeMap.size()][];
LinkedList<Integer> q = new LinkedList<>();
q.addLast(0);
int v = 0;
while (!q.isEmpty()) {
v = q.removeFirst();
visited[v] = true;
if (v == last)
break;
int prevQsize = q.size();
for ( int[] edge: edgeMap.get(v)) {
if (v == edge[0] &&
!visited[edge[1]] &&
edge[2]-edge[3] > 0)
q.addLast(edge[1]);
else if( v == edge[1] &&
!visited[edge[0]] &&
edge[3] > 0 )
q.addLast(edge[0]);
else
continue;
edgeTo[q.getLast()] = edge;
}
for (int i = prevQsize; i < q.size(); ++i) {
previous[q.get(i)] = v;
}
}
if ( v == last) {
int a = v;
int b = v;
int smallest = Integer.MAX_VALUE;
while (a != 0) {
// get the path by following previous,
// also find the smallest forward capacity
a = previous[b];
int[] edge = edgeTo[b];
if ( a == edge[0] && edge[2]-edge[3] < smallest)
smallest = edge[2]-edge[3];
else if (a == edge[1] && edge[3] < smallest )
smallest = edge[3];
b = a;
}
// fill the capacity along the path to the smallest
b = last; a = last;
while ( a != 0) {
a = previous[b];
int[] edge = edgeTo[b];
if ( a == edge[0] )
edge[3] = edge[3] + smallest;
else
edge[3] = edge[3] - smallest;
b = a;
}
} else {
// v != last, so no path found
// max flow reached
break;
}
}
for ( int[] edge: edges) {
for ( int j = 0; j < 4; ++j)
System.out.printf("%d-",edge[j]);
System.out.println();
}
}
}
// copyright GFDL and CC-BY-SA
package test.ff2;
import java.io.BufferedReader;
import java.io.FileNotFoundException;
import java.io.FileReader;
import java.io.IOException;
import java.util.ArrayList;
public class MainFFArray {
static class Node {
public Node(int i) {
v = i;
}
int v;
Node next;
}
public static void main(String[] args) throws IOException {
System.err.print("Hello World\n");
final String filename = args[0];
BufferedReader br = new BufferedReader(new FileReader(filename));
String line;
ArrayList<String[]> lines = new ArrayList<>();
while ((line = br.readLine()) != null) {
String[] toks = line.split("\\s+");
if (toks.length == 3)
lines.add(toks);
for (String tok : toks) {
System.out.print(tok);
System.out.print("-");
}
System.out.println("");
}
int[][] edges = new int[lines.size()][4];
for (int i = 0; i < edges.length; ++i)
for (int j = 0; j < 3; ++j)
edges[i][j] = Integer.parseInt(lines.get(i)[j]);
int last = 0;
for (int[] edge : edges) {
for (int j = 0; j < 2; ++j)
if (edge[j] > last)
last = edge[j];
}
int[] ne = new int[last + 1];
for (int[] edge : edges)
for (int j = 0; j < 2; ++j)
++ne[edge[j]];
int[][][] edgeFrom = new int[last + 1][][];
for (int i = 0; i < last + 1; ++i)
edgeFrom[i] = new int[ne[i]][];
int[] ie = new int[last + 1];
for (int[] edge : edges)
for (int j = 0; j < 2; ++j)
edgeFrom[edge[j]][ie[edge[j]]++] = edge;
while (true) {
Node head = new Node(0);
Node tail = head;
int[] previous = new int[last + 1];
for (int i = 0; i < last + 1; ++i)
previous[i] = -1;
int[][] pathEdge = new int[last + 1][];
while (head != null ) {
int v = head.v;
if (v==last)break;
int[][] edgesFrom = edgeFrom[v];
for (int[] edge : edgesFrom) {
int nv = -1;
if (edge[0] == v && previous[edge[1]] == -1 && edge[2] - edge[3] > 0)
nv = edge[1];
else if (edge[1] == v && previous[edge[0]] == -1 && edge[3] > 0)
nv = edge[0];
else
continue;
Node node = new Node(nv);
previous[nv]=v;
pathEdge[nv]=edge;
tail.next = node;
tail = tail.next;
}
head = head.next;
}
if (head == null)
break;
int v = last;
int minCapacity = Integer.MAX_VALUE;
while (v != 0) {
int fv = previous[v];
int[] edge = pathEdge[v];
if (edge[0] == fv && minCapacity > edge[2] - edge[3])
minCapacity = edge[2] - edge[3];
else if (edge[1] == fv && minCapacity > edge[3])
minCapacity = edge[3];
v = fv;
}
v = last;
while (v != 0) {
int fv = previous[v];
int[] edge = pathEdge[v];
if (edge[0] == fv)
edge[3] += minCapacity;
else if (edge[1] == fv)
edge[3] -= minCapacity;
v = fv;
}
}
for (int[] edge : edges) {
for (int j = 0; j < 4; ++j)
System.out.printf("%d-", edge[j]);
System.out.println();
}
}
}
Hill Climbing
Hill climbing is a technique for certain classes of optimization problems. The idea is to start with a sub-optimal solution to a problem (i.e., start at the base of a hill) and then repeatedly improve the solution (walk up the hill) until some condition is maximized (the top of the hill is reached).
Hill-Climbing Methodology
|
One of the most popular hill-climbing problems is the network flow problem. Although network flow may sound somewhat specific it is important because it has high expressive power: for example, many algorithmic problems encountered in practice can actually be considered special cases of network flow. After covering a simple example of the hill-climbing approach for a numerical problem we cover network flow and then present examples of applications of network flow.
Newton's Root Finding Method

Newton's Root Finding Method is a three-centuries-old algorithm for finding numerical approximations to roots of a function (that is a point where the function becomes zero), starting from an initial guess. You need to know the function and its first derivative for this algorithm. The idea is the following: In the vicinity of the initial guess we can form the Taylor expansion of the function
which gives a good approximation to the function near . Taking only the first two terms on the right hand side, setting them equal to zero, and solving for , we obtain
which we can use to construct a better solution
This new solution can be the starting point for applying the same procedure again. Thus, in general a better approximation can be constructed by repeatedly applying
As shown in the illustration, this is nothing else but the construction of the zero from the tangent at the initial guessing point. In general, Newton's root finding method converges quadratically, except when the first derivative of the solution vanishes at the root.
Coming back to the "Hill climbing" analogy, we could apply Newton's root finding method not to the function , but to its first derivative , that is look for such that . This would give the extremal positions of the function, its maxima and minima. Starting Newton's method close enough to a maximum this way, we climb the hill.
Example application of Newton's method
The net present value function is a function of time, an interest rate, and a series of cash flows. A related function is Internal Rate of Return. The formula for each period is (CFi x (1+ i/100) t , and this will give a polynomial function which is the total cash flow, and equals zero when the interest rate equals the IRR. In using Newton's method, x is the interest rate, and y is the total cash flow, and the method will use the derivative function of the polynomial to find the slope of the graph at a given interest rate (x-value), which will give the xn+1 , or a better interest rate to try in the next iteration to find the target x where y ( the total returns) is zero.
Instead of regarding continuous functions, the hill-climbing method can also be applied to discrete networks.
Network Flow
Suppose you have a directed graph (possibly with cycles) with one vertex labeled as the source and another vertex labeled as the destination or the "sink". The source vertex only has edges coming out of it, with no edges going into it. Similarly, the destination vertex only has edges going into it, with no edges coming out of it. We can assume that the graph is fully connected with no dead-ends; i.e., for every vertex (except the source and the sink), there is at least one edge going into the vertex and one edge going out of it.
We assign a "capacity" to each edge, and initially we'll consider only integral-valued capacities. The following graph meets our requirements, where "s" is the source and "t" is the destination:

We'd like now to imagine that we have some series of inputs arriving at the source that we want to carry on the edges over to the sink. The number of units we can send on an edge at a time must be less than or equal to the edge's capacity. You can think of the vertices as cities and the edges as roads between the cities and we want to send as many cars from the source city to the destination city as possible. The constraint is that we cannot send more cars down a road than its capacity can handle.
The goal of network flow is to send as much traffic from to as each street can bear.
To organize the traffic routes, we can build a list of different paths from city to city . Each path has a carrying capacity equal to the smallest capacity value for any edge on the path; for example, consider the following path :

Even though the final edge of has a capacity of 8, that edge only has one car traveling on it because the edge before it only has a capacity of 1 (thus, that edge is at full capacity). After using this path, we can compute the residual graph by subtracting 1 from the capacity of each edge:

(We subtracted 1 from the capacity of each edge in because 1 was the carrying capacity of .) We can say that path has a flow of 1. Formally, a flow is an assignment of values to the set of edges in the graph such that:
- 1.
- 2.
- 3.
- 4.
Where is the source node and is the sink node, and is the capacity of edge . We define the value of a flow to be:
The goal of network flow is to find an such that is maximal. To be maximal means that there is no other flow assignment that obeys the constraints 1-4 that would have a higher value. The traffic example can describe what the four flow constraints mean:
- . This rule simply defines a flow to be a function from edges in the graph to real numbers. The function is defined for every edge in the graph. You could also consider the "function" to simply be a mapping: Every edge can be an index into an array and the value of the array at an edge is the value of the flow function at that edge.
- . This rule says that if there is some traffic flowing from node u to node v then there should be considered negative that amount flowing from v to u. For example, if two cars are flowing from city u to city v, then negative two cars are going in the other direction. Similarly, if three cars are going from city u to city v and two cars are going city v to city u then the net effect is the same as if one car was going from city u to city v and no cars are going from city v to city u.
- . This rule says that the net flow (except for the source and the destination) should be neutral. That is, you won't ever have more cars going into a city than you would have coming out of the city. New cars can only come from the source, and cars can only be stored in the destination. Similarly, whatever flows out of s must eventually flow into t. Note that if a city has three cars coming into it, it could send two cars to one city and the remaining car to a different city. Also, a city might have cars coming into it from multiple sources (although all are ultimately from city s).
- .
The Ford-Fulkerson Algorithm
The following algorithm computes the maximal flow for a given graph with non-negative capacities. What the algorithm does can be easy to understand, but it's non-trivial to show that it terminates and provides an optimal solution.
function net-flow(graph (V, E), node s, node t, cost c): flow initialize f(e) := 0 for all e in E loop while not done for all e in E: // compute residual capacities let cf(e) := c(e) - f(e) repeat let Gf := (V, {e : e in E and cf(e) > 0}) find a path p from s to t in Gf // e.g., use depth first search if no path p exists: signal done let path-capacities := map(p, cf) // a path is a set of edges let m := min-val-of(path-capacities) // smallest residual capacity of p for all (u, v) in p: // maintain flow constraints f((u, v)) := f((u, v)) + m f((v, u)) := f((v, u)) - m repeat repeat end
The Ford-Fulkerson algorithm uses repeated calls to Breadth-First Search ( use a queue to schedule the children of a node to become the current node). Breadth-First Search increments the length of each path +1 so that the first path to get to the destination, the shortest path, will be the first off the queue. This is in contrast with using a Stack, which is Depth-First Search, and will come up with *any* path to the target, with the "descendants" of current node examined, but not necessarily the shortest.
- In one search, a path from source to target is found. All nodes are made unmarked at the beginning of a new search. Seen nodes are "marked" , and not searched again if encountered again. Eventually, all reachable nodes will have been scheduled on the queue , and no more unmarked nodes can be reached off the last the node on the queue.
- During the search, nodes scheduled have the finding "edge" (consisting of the current node , the found node, a current flow, and a total capacity in the direction first to second node), recorded.
- This allows finding a reverse path from the target node once reached, to the start node. Once a path is found, the edges are examined to find the edge with the minimum remaining capacity, and this becomes the flow that will result along this path , and this quantity is removed from the remaining capacity of each edge along the path. At the "bottleneck" edge with the minimum remaining capacity, no more flow will be possible, in the forward direction, but still possible in the backward direction.
- This process of BFS for a path to the target node, filling up the path to the bottleneck edge's residual capacity, is repeated, until BFS cannot find a path to the target node ( the node is not reached because all sequences of edges leading to the target have had their bottleneck edges filled). Hence memory of the side effects of previous paths found, is recorded in the flows of the edges, and affect the results of future searches.
- An important property of maximal flow is that flow can occur in the backward direction of an edge, and the residual capacity in the backward direction is the current flow in the foward direction. Normally, the residual capacity in the forward direction of an edge is the initial capacity less forward flow. Intuitively, this allows more options for maximizing flow as earlier augmenting paths block off shorter paths.
- On termination, the algorithm will retain the marked and unmarked states of the results of the last BFS.
- the minimum cut state is the two sets of marked and unmarked nodes formed from the last unsuccessful BFS starting from the start node, and not marking the target the node. The start node belongs to one side of the cut, and the target node belongs to the other. Arbitrarily, being "in Cut" means being on the start side, or being a marked node. Recall how are a node comes to be marked, given an edge with a flow and a residual capacity.
Example application of Ford-Fulkerson maximum flow/ minimum cut
An example of application of Ford-Fulkerson is in baseball season elimination. The question is whether the team can possibly win the whole season by exceeding some combination of wins of the other teams.
The idea is that a flow graph is set up with teams not being able to exceed the number of total wins which a target team can maximally win for the entire season. There are game nodes whose edges represent the number of remaining matches between two teams, and each game node outflows to two team nodes, via edges that will not limit forward flow; team nodes receive edges from all games they participate. Then outflow edges with win limiting capacity flow to the virtual target node. In a maximal flow state where the target node's total wins will exceed some combination of wins of the other teams, the penultimate depth-first search will cutoff the start node from the rest of the graph, because no flow will be possible to any of the game nodes, as a result of the penultimate depth-first search (recall what happens to the flow , in the second part of the algorithm after finding the path). This is because in seeking the maximal flow of each path, the game edges' capacities will be maximally drained by the win-limit edges further along the path, and any residual game capacity means there are more games to be played that will make at least one team overtake the target teams' maximal wins. If a team node is in the minimum cut, then there is an edge with residual capacity leading to the team, which means what , given the previous statements? What do the set of teams found in a minimum cut represent ( hint: consider the game node edge) ?
Example Maximum bipartite matching ( intern matching )
This matching problem doesn't include preference weightings. A set of companies offers jobs which are made into one big set , and interns apply to companies for specific jobs. The applications are edges with a weight of 1. To convert the bipartite matching problem to a maximum flow problem, virtual vertexes s and t are created , which have weighted 1 edges from s to all interns, and from all jobs to t. Then the Ford-Fulkerson algorithm is used to sequentially saturate 1 capacity edges from the graph, by augmenting found paths. It may happen that a intermediate state is reached where left over interns and jobs are unmatched, but backtracking along reverse edges which have residual capacity = forward flow = 1, along longer paths that occur later during breadth-first search, will negate previous suboptimal augmenting paths, and provide further search options for matching, and will terminate only when maximal flow or maximum matching is reached.
Ada Implementation
Welcome to the Ada implementations of the Algorithms Wikibook. For those who are new to Ada Programming a few notes:
- All examples are fully functional with all the needed input and output operations. However, only the code needed to outline the algorithms at hand is copied into the text - the full samples are available via the download links. (Note: It can take up to 48 hours until the cvs is updated).
- We seldom use predefined types in the sample code but define special types suitable for the algorithms at hand.
- Ada allows for default function parameters; however, we always fill in and name all parameters, so the reader can see which options are available.
- We seldom use shortcuts - like using the attributes Image or Value for String <=> Integer conversions.
All these rules make the code more elaborate than perhaps needed. However, we also hope it makes the code easier to understand
Chapter 1: Introduction
The following subprograms are implementations of the Inventing an Algorithm examples.
To Lower
The Ada example code does not append to the array as the algorithms. Instead we create an empty array of the desired length and then replace the characters inside.
functionTo_Lower (C : Character)returnCharacterrenamesAda.Characters.Handling.To_Lower; -- tolower - translates all alphabetic, uppercase characters—in str to lowercasefunctionTo_Lower (Str : String)returnStringisResult : String (Str'Range);beginforCinStr'RangeloopResult (C) := To_Lower (Str (C));endloop;returnResult;endTo_Lower;
Would the append approach be impossible with Ada? No, but it would be significantly more complex and slower.
Equal Ignore Case
—equal-ignore-case—returns true if s or t are equal,
-- ignoring casefunctionEqual_Ignore_Case (S : String; T : String)returnBooleanisO :constantInteger := S'First - T'First;beginifT'Length /= S'LengththenreturnFalse; -- if they aren't the same length, they—aren't equalelseforIinS'RangeloopifTo_Lower (S (I)) /= To_Lower (T (I + O))thenreturnFalse;endif;endloop;endif;returnTrue;endEqual_Ignore_Case;
Chapter 6: Dynamic Programming
Fibonacci numbers
The following codes are implementations of the Fibonacci-Numbers examples.
Simple Implementation
...
To calculate Fibonacci numbers negative values are not needed so we define an integer type which starts at 0. With the integer type defined you can calculate up until Fib (87). Fib (88) will result in an Constraint_Error.
typeInteger_Typeisrange0 .. 999_999_999_999_999_999;
You might notice that there is not equivalence for the assert (n >= 0) from the original example. Ada will test the correctness of the parameter before the function is called.
functionFib (n : Integer_Type)returnInteger_Typeisbeginifn = 0thenreturn0;elsifn = 1thenreturn1;elsereturnFib (n - 1) + Fib (n - 2);endif;endFib; ...
Cached Implementation
...
For this implementation we need a special cache type can also store a -1 as "not calculated" marker
typeCache_Typeisrange-1 .. 999_999_999_999_999_999;
The actual type for calculating the fibonacci numbers continues to start at 0. As it is a subtype of the cache type Ada will automatically convert between the two. (the conversion is - of course - checked for validity)
subtypeInteger_TypeisCache_Typerange0 .. Cache_Type'Last;
In order to know how large the cache need to be we first read the actual value from the command line.
Value : constant Integer_Type :=
Integer_Type'Value (Ada.Command_Line.Argument (1));
The Cache array starts with element 2 since Fib (0) and Fib (1) are constants and ends with the value we want to calculate.
typeCache_Arrayisarray(Integer_Typerange2 .. Value)ofCache_Type;
The Cache is initialized to the first valid value of the cache type — this is -1.
F : Cache_Array := (others => Cache_Type'First);
What follows is the actual algorithm.
functionFib (N : Integer_Type)returnInteger_TypeisbeginifN = 0orelseN = 1thenreturnN;elsifF (N) /= Cache_Type'FirstthenreturnF (N);elseF (N) := Fib (N - 1) + Fib (N - 2);returnF (N);endif;endFib; ...
This implementation is faithful to the original from the Algorithms book. However, in Ada you would normally do it a little different:
when you use a slightly larger array which also stores the elements 0 and 1 and initializes them to the correct values
typeCache_Arrayisarray(Integer_Typerange0 .. Value)ofCache_Type; F : Cache_Array := (0 => 0, 1 => 1,others=> Cache_Type'First);
and then you can remove the first if path.
ifN = 0orelseN = 1thenreturnN; elsifF (N) /= Cache_Type'Firstthen
This will save about 45% of the execution-time (measured on Linux i686) while needing only two more elements in the cache array.
Memory Optimized Implementation
This version looks just like the original in WikiCode.
typeInteger_Typeisrange0 .. 999_999_999_999_999_999;functionFib (N : Integer_Type)returnInteger_TypeisU : Integer_Type := 0; V : Integer_Type := 1;beginforIin2 .. NloopCalculate_Next :declareT :constantInteger_Type := U + V;beginU := V; V := T;endCalculate_Next;endloop;returnV;endFib;
No 64 bit integers
Your Ada compiler does not support 64 bit integer numbers? Then you could try to use decimal numbers instead. Using decimal numbers results in a slower program (takes about three times as long) but the result will be the same.
The following example shows you how to define a suitable decimal type. Do experiment with the digits and range parameters until you get the optimum out of your Ada compiler.
typeInteger_Typeisdelta1.0digits18range0.0 .. 999_999_999_999_999_999.0;
You should know that floating point numbers are unsuitable for the calculation of fibonacci numbers. They will not report an error condition when the number calculated becomes too large — instead they will lose in precision which makes the result meaningless.
GNU Free Documentation License
Version 1.3, 3 November 2008 Copyright (C) 2000, 2001, 2002, 2007, 2008 Free Software Foundation, Inc. <http://fsf.org/>
Everyone is permitted to copy and distribute verbatim copies of this license document, but changing it is not allowed.
0. PREAMBLE
The purpose of this License is to make a manual, textbook, or other functional and useful document "free" in the sense of freedom: to assure everyone the effective freedom to copy and redistribute it, with or without modifying it, either commercially or noncommercially. Secondarily, this License preserves for the author and publisher a way to get credit for their work, while not being considered responsible for modifications made by others.
This License is a kind of "copyleft", which means that derivative works of the document must themselves be free in the same sense. It complements the GNU General Public License, which is a copyleft license designed for free software.
We have designed this License in order to use it for manuals for free software, because free software needs free documentation: a free program should come with manuals providing the same freedoms that the software does. But this License is not limited to software manuals; it can be used for any textual work, regardless of subject matter or whether it is published as a printed book. We recommend this License principally for works whose purpose is instruction or reference.
1. APPLICABILITY AND DEFINITIONS
This License applies to any manual or other work, in any medium, that contains a notice placed by the copyright holder saying it can be distributed under the terms of this License. Such a notice grants a world-wide, royalty-free license, unlimited in duration, to use that work under the conditions stated herein. The "Document", below, refers to any such manual or work. Any member of the public is a licensee, and is addressed as "you". You accept the license if you copy, modify or distribute the work in a way requiring permission under copyright law.
A "Modified Version" of the Document means any work containing the Document or a portion of it, either copied verbatim, or with modifications and/or translated into another language.
A "Secondary Section" is a named appendix or a front-matter section of the Document that deals exclusively with the relationship of the publishers or authors of the Document to the Document's overall subject (or to related matters) and contains nothing that could fall directly within that overall subject. (Thus, if the Document is in part a textbook of mathematics, a Secondary Section may not explain any mathematics.) The relationship could be a matter of historical connection with the subject or with related matters, or of legal, commercial, philosophical, ethical or political position regarding them.
The "Invariant Sections" are certain Secondary Sections whose titles are designated, as being those of Invariant Sections, in the notice that says that the Document is released under this License. If a section does not fit the above definition of Secondary then it is not allowed to be designated as Invariant. The Document may contain zero Invariant Sections. If the Document does not identify any Invariant Sections then there are none.
The "Cover Texts" are certain short passages of text that are listed, as Front-Cover Texts or Back-Cover Texts, in the notice that says that the Document is released under this License. A Front-Cover Text may be at most 5 words, and a Back-Cover Text may be at most 25 words.
A "Transparent" copy of the Document means a machine-readable copy, represented in a format whose specification is available to the general public, that is suitable for revising the document straightforwardly with generic text editors or (for images composed of pixels) generic paint programs or (for drawings) some widely available drawing editor, and that is suitable for input to text formatters or for automatic translation to a variety of formats suitable for input to text formatters. A copy made in an otherwise Transparent file format whose markup, or absence of markup, has been arranged to thwart or discourage subsequent modification by readers is not Transparent. An image format is not Transparent if used for any substantial amount of text. A copy that is not "Transparent" is called "Opaque".
Examples of suitable formats for Transparent copies include plain ASCII without markup, Texinfo input format, LaTeX input format, SGML or XML using a publicly available DTD, and standard-conforming simple HTML, PostScript or PDF designed for human modification. Examples of transparent image formats include PNG, XCF and JPG. Opaque formats include proprietary formats that can be read and edited only by proprietary word processors, SGML or XML for which the DTD and/or processing tools are not generally available, and the machine-generated HTML, PostScript or PDF produced by some word processors for output purposes only.
The "Title Page" means, for a printed book, the title page itself, plus such following pages as are needed to hold, legibly, the material this License requires to appear in the title page. For works in formats which do not have any title page as such, "Title Page" means the text near the most prominent appearance of the work's title, preceding the beginning of the body of the text.
The "publisher" means any person or entity that distributes copies of the Document to the public.
A section "Entitled XYZ" means a named subunit of the Document whose title either is precisely XYZ or contains XYZ in parentheses following text that translates XYZ in another language. (Here XYZ stands for a specific section name mentioned below, such as "Acknowledgements", "Dedications", "Endorsements", or "History".) To "Preserve the Title" of such a section when you modify the Document means that it remains a section "Entitled XYZ" according to this definition.
The Document may include Warranty Disclaimers next to the notice which states that this License applies to the Document. These Warranty Disclaimers are considered to be included by reference in this License, but only as regards disclaiming warranties: any other implication that these Warranty Disclaimers may have is void and has no effect on the meaning of this License.
2. VERBATIM COPYING
You may copy and distribute the Document in any medium, either commercially or noncommercially, provided that this License, the copyright notices, and the license notice saying this License applies to the Document are reproduced in all copies, and that you add no other conditions whatsoever to those of this License. You may not use technical measures to obstruct or control the reading or further copying of the copies you make or distribute. However, you may accept compensation in exchange for copies. If you distribute a large enough number of copies you must also follow the conditions in section 3.
You may also lend copies, under the same conditions stated above, and you may publicly display copies.
3. COPYING IN QUANTITY
If you publish printed copies (or copies in media that commonly have printed covers) of the Document, numbering more than 100, and the Document's license notice requires Cover Texts, you must enclose the copies in covers that carry, clearly and legibly, all these Cover Texts: Front-Cover Texts on the front cover, and Back-Cover Texts on the back cover. Both covers must also clearly and legibly identify you as the publisher of these copies. The front cover must present the full title with all words of the title equally prominent and visible. You may add other material on the covers in addition. Copying with changes limited to the covers, as long as they preserve the title of the Document and satisfy these conditions, can be treated as verbatim copying in other respects.
If the required texts for either cover are too voluminous to fit legibly, you should put the first ones listed (as many as fit reasonably) on the actual cover, and continue the rest onto adjacent pages.
If you publish or distribute Opaque copies of the Document numbering more than 100, you must either include a machine-readable Transparent copy along with each Opaque copy, or state in or with each Opaque copy a computer-network location from which the general network-using public has access to download using public-standard network protocols a complete Transparent copy of the Document, free of added material. If you use the latter option, you must take reasonably prudent steps, when you begin distribution of Opaque copies in quantity, to ensure that this Transparent copy will remain thus accessible at the stated location until at least one year after the last time you distribute an Opaque copy (directly or through your agents or retailers) of that edition to the public.
It is requested, but not required, that you contact the authors of the Document well before redistributing any large number of copies, to give them a chance to provide you with an updated version of the Document.
4. MODIFICATIONS
You may copy and distribute a Modified Version of the Document under the conditions of sections 2 and 3 above, provided that you release the Modified Version under precisely this License, with the Modified Version filling the role of the Document, thus licensing distribution and modification of the Modified Version to whoever possesses a copy of it. In addition, you must do these things in the Modified Version:
- Use in the Title Page (and on the covers, if any) a title distinct from that of the Document, and from those of previous versions (which should, if there were any, be listed in the History section of the Document). You may use the same title as a previous version if the original publisher of that version gives permission.
- List on the Title Page, as authors, one or more persons or entities responsible for authorship of the modifications in the Modified Version, together with at least five of the principal authors of the Document (all of its principal authors, if it has fewer than five), unless they release you from this requirement.
- State on the Title page the name of the publisher of the Modified Version, as the publisher.
- Preserve all the copyright notices of the Document.
- Add an appropriate copyright notice for your modifications adjacent to the other copyright notices.
- Include, immediately after the copyright notices, a license notice giving the public permission to use the Modified Version under the terms of this License, in the form shown in the Addendum below.
- Preserve in that license notice the full lists of Invariant Sections and required Cover Texts given in the Document's license notice.
- Include an unaltered copy of this License.
- Preserve the section Entitled "History", Preserve its Title, and add to it an item stating at least the title, year, new authors, and publisher of the Modified Version as given on the Title Page. If there is no section Entitled "History" in the Document, create one stating the title, year, authors, and publisher of the Document as given on its Title Page, then add an item describing the Modified Version as stated in the previous sentence.
- Preserve the network location, if any, given in the Document for public access to a Transparent copy of the Document, and likewise the network locations given in the Document for previous versions it was based on. These may be placed in the "History" section. You may omit a network location for a work that was published at least four years before the Document itself, or if the original publisher of the version it refers to gives permission.
- For any section Entitled "Acknowledgements" or "Dedications", Preserve the Title of the section, and preserve in the section all the substance and tone of each of the contributor acknowledgements and/or dedications given therein.
- Preserve all the Invariant Sections of the Document, unaltered in their text and in their titles. Section numbers or the equivalent are not considered part of the section titles.
- Delete any section Entitled "Endorsements". Such a section may not be included in the Modified version.
- Do not retitle any existing section to be Entitled "Endorsements" or to conflict in title with any Invariant Section.
- Preserve any Warranty Disclaimers.
If the Modified Version includes new front-matter sections or appendices that qualify as Secondary Sections and contain no material copied from the Document, you may at your option designate some or all of these sections as invariant. To do this, add their titles to the list of Invariant Sections in the Modified Version's license notice. These titles must be distinct from any other section titles.
You may add a section Entitled "Endorsements", provided it contains nothing but endorsements of your Modified Version by various parties—for example, statements of peer review or that the text has been approved by an organization as the authoritative definition of a standard.
You may add a passage of up to five words as a Front-Cover Text, and a passage of up to 25 words as a Back-Cover Text, to the end of the list of Cover Texts in the Modified Version. Only one passage of Front-Cover Text and one of Back-Cover Text may be added by (or through arrangements made by) any one entity. If the Document already includes a cover text for the same cover, previously added by you or by arrangement made by the same entity you are acting on behalf of, you may not add another; but you may replace the old one, on explicit permission from the previous publisher that added the old one.
The author(s) and publisher(s) of the Document do not by this License give permission to use their names for publicity for or to assert or imply endorsement of any Modified Version.
5. COMBINING DOCUMENTS
You may combine the Document with other documents released under this License, under the terms defined in section 4 above for modified versions, provided that you include in the combination all of the Invariant Sections of all of the original documents, unmodified, and list them all as Invariant Sections of your combined work in its license notice, and that you preserve all their Warranty Disclaimers.
The combined work need only contain one copy of this License, and multiple identical Invariant Sections may be replaced with a single copy. If there are multiple Invariant Sections with the same name but different contents, make the title of each such section unique by adding at the end of it, in parentheses, the name of the original author or publisher of that section if known, or else a unique number. Make the same adjustment to the section titles in the list of Invariant Sections in the license notice of the combined work.
In the combination, you must combine any sections Entitled "History" in the various original documents, forming one section Entitled "History"; likewise combine any sections Entitled "Acknowledgements", and any sections Entitled "Dedications". You must delete all sections Entitled "Endorsements".
6. COLLECTIONS OF DOCUMENTS
You may make a collection consisting of the Document and other documents released under this License, and replace the individual copies of this License in the various documents with a single copy that is included in the collection, provided that you follow the rules of this License for verbatim copying of each of the documents in all other respects.
You may extract a single document from such a collection, and distribute it individually under this License, provided you insert a copy of this License into the extracted document, and follow this License in all other respects regarding verbatim copying of that document.
7. AGGREGATION WITH INDEPENDENT WORKS
A compilation of the Document or its derivatives with other separate and independent documents or works, in or on a volume of a storage or distribution medium, is called an "aggregate" if the copyright resulting from the compilation is not used to limit the legal rights of the compilation's users beyond what the individual works permit. When the Document is included in an aggregate, this License does not apply to the other works in the aggregate which are not themselves derivative works of the Document.
If the Cover Text requirement of section 3 is applicable to these copies of the Document, then if the Document is less than one half of the entire aggregate, the Document's Cover Texts may be placed on covers that bracket the Document within the aggregate, or the electronic equivalent of covers if the Document is in electronic form. Otherwise they must appear on printed covers that bracket the whole aggregate.
8. TRANSLATION
Translation is considered a kind of modification, so you may distribute translations of the Document under the terms of section 4. Replacing Invariant Sections with translations requires special permission from their copyright holders, but you may include translations of some or all Invariant Sections in addition to the original versions of these Invariant Sections. You may include a translation of this License, and all the license notices in the Document, and any Warranty Disclaimers, provided that you also include the original English version of this License and the original versions of those notices and disclaimers. In case of a disagreement between the translation and the original version of this License or a notice or disclaimer, the original version will prevail.
If a section in the Document is Entitled "Acknowledgements", "Dedications", or "History", the requirement (section 4) to Preserve its Title (section 1) will typically require changing the actual title.
9. TERMINATION
You may not copy, modify, sublicense, or distribute the Document except as expressly provided under this License. Any attempt otherwise to copy, modify, sublicense, or distribute it is void, and will automatically terminate your rights under this License.
However, if you cease all violation of this License, then your license from a particular copyright holder is reinstated (a) provisionally, unless and until the copyright holder explicitly and finally terminates your license, and (b) permanently, if the copyright holder fails to notify you of the violation by some reasonable means prior to 60 days after the cessation.
Moreover, your license from a particular copyright holder is reinstated permanently if the copyright holder notifies you of the violation by some reasonable means, this is the first time you have received notice of violation of this License (for any work) from that copyright holder, and you cure the violation prior to 30 days after your receipt of the notice.
Termination of your rights under this section does not terminate the licenses of parties who have received copies or rights from you under this License. If your rights have been terminated and not permanently reinstated, receipt of a copy of some or all of the same material does not give you any rights to use it.
10. FUTURE REVISIONS OF THIS LICENSE
The Free Software Foundation may publish new, revised versions of the GNU Free Documentation License from time to time. Such new versions will be similar in spirit to the present version, but may differ in detail to address new problems or concerns. See http://www.gnu.org/copyleft/.
Each version of the License is given a distinguishing version number. If the Document specifies that a particular numbered version of this License "or any later version" applies to it, you have the option of following the terms and conditions either of that specified version or of any later version that has been published (not as a draft) by the Free Software Foundation. If the Document does not specify a version number of this License, you may choose any version ever published (not as a draft) by the Free Software Foundation. If the Document specifies that a proxy can decide which future versions of this License can be used, that proxy's public statement of acceptance of a version permanently authorizes you to choose that version for the Document.
11. RELICENSING
"Massive Multiauthor Collaboration Site" (or "MMC Site") means any World Wide Web server that publishes copyrightable works and also provides prominent facilities for anybody to edit those works. A public wiki that anybody can edit is an example of such a server. A "Massive Multiauthor Collaboration" (or "MMC") contained in the site means any set of copyrightable works thus published on the MMC site.
"CC-BY-SA" means the Creative Commons Attribution-Share Alike 3.0 license published by Creative Commons Corporation, a not-for-profit corporation with a principal place of business in San Francisco, California, as well as future copyleft versions of that license published by that same organization.
"Incorporate" means to publish or republish a Document, in whole or in part, as part of another Document.
An MMC is "eligible for relicensing" if it is licensed under this License, and if all works that were first published under this License somewhere other than this MMC, and subsequently incorporated in whole or in part into the MMC, (1) had no cover texts or invariant sections, and (2) were thus incorporated prior to November 1, 2008.
The operator of an MMC Site may republish an MMC contained in the site under CC-BY-SA on the same site at any time before August 1, 2009, provided the MMC is eligible for relicensing.
How to use this License for your documents
To use this License in a document you have written, include a copy of the License in the document and put the following copyright and license notices just after the title page:
- Copyright (c) YEAR YOUR NAME.
- Permission is granted to copy, distribute and/or modify this document
- under the terms of the GNU Free Documentation License, Version 1.3
- or any later version published by the Free Software Foundation;
- with no Invariant Sections, no Front-Cover Texts, and no Back-Cover Texts.
- A copy of the license is included in the section entitled "GNU
- Free Documentation License".
If you have Invariant Sections, Front-Cover Texts and Back-Cover Texts, replace the "with...Texts." line with this:
- with the Invariant Sections being LIST THEIR TITLES, with the
- Front-Cover Texts being LIST, and with the Back-Cover Texts being LIST.
If you have Invariant Sections without Cover Texts, or some other combination of the three, merge those two alternatives to suit the situation.
If your document contains nontrivial examples of program code, we recommend releasing these examples in parallel under your choice of free software license, such as the GNU General Public License, to permit their use in free software.
References
- ↑
A (mathematical) integer larger than the largest "int" directly supported by your computer's hardware is often called a "BigInt".
Working with such large numbers is often called "multiple precision arithmetic".
There are entire books on the various algorithms for dealing with such numbers, such as:
- Modern Computer Arithmetic, Richard Brent and Paul Zimmermann, Cambridge University Press, 2010.
- Donald E. Knuth, The Art of Computer Programming , Volume 2: Seminumerical Algorithms (3rd edition), 1997.
- write a one-off implementation for one particular application
- write a library that you can use for many applications, such as GMP, the GNU Multiple Precision Arithmetic Library or McCutchen's Big Integer Library or various libraries used to demonstrate RSA encryption
- put those algorithms in the compiler of a programming language that you can use (such as Python and Lisp) that automatically switches from standard integers to BigInts when necessary



