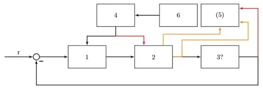
I'm attempting to create a block diagram, but I'm facing challenges with the placement of arrows. Additionally, I'm unsure about how to incorporate this triggering block. Can someone help me how to draw this with \arrows?
What I have
\documentclass[border=0.2cm]{standalone}
% More defined colors
\usepackage[dvipsnames]{xcolor}
% Required package
\usepackage{tikz}
\usetikzlibrary{arrows,shapes,backgrounds,patterns,fadings,matrix,arrows,calc,
intersections,decorations.markings,
positioning,external,arrows.meta}
\tikzset{
block/.style = {draw, rectangle,
minimum height=1cm,
minimum width=2cm},
input/.style = {coordinate,node distance=1cm},
output/.style = {coordinate,node distance=6cm},
arrow/.style={draw, -latex,node distance=2cm},
pinstyle/.style = {pin edge={latex-, black,node distance=2cm}},
sum/.style = {draw, circle, node distance=1cm},
}
\begin{document}
\begin{tikzpicture}[auto, node distance=0.5cm,>=latex', scale=0.8, transform shape]
\node [input, name=input] {};
\node [sum, right=1.5cm of input, line width=0.25mm,] (sum) {};
\node [draw=black,
minimum width=2cm,
minimum height=1.2cm,
right=1.5cm of sum] (1) {1};
\node [draw=black,
minimum width=2cm,
minimum height=1.2cm,
right=1.5cm of 1] (2) {2};
\node [draw=black,
minimum width=2cm,
minimum height=1.2cm,
right=1.5cm of 2] (3){2};
\node [draw=black,
minimum width=2cm,
minimum height=1.2cm,
above right =1cm and -0.5cm of 1] (4){4};
\node [draw=black,
minimum width=2cm,
minimum height=1.2cm,
right =1.3cm of 4] (6){6};
\node [draw=black,
minimum width=2cm,
minimum height=1.2cm,
above = 1cm of 3] (5){};
\node [minimum width=1mm,
line width=0.25mm,
minimum height=1.4cm, output, right=1 cm of 3] (y) {};
\draw [draw,->, line width=0.25mm] (input) -- node {r} (sum);
\draw [->,line width=0.25mm] (sum) -- (1);
\draw [->,line width=0.25mm] (1) -- (2);
\draw [->,line width=0.25mm] (2) -- (3);
\draw [line width=0.25mm] (3) -- (y);
\draw [->,line width=0.25mm] (6.west) --(4.east);
\draw [->, line width=0.25mm] (y) -- ++ (0,-1.5) -| node [pos=0.98, right] {$-$} (sum.south);
\draw[line width=0.25mm,->] (4.south) -- ++ (0,-0.5) -| (1.north);
\draw[line width=0.25mm,->] (4.south)+(0,-0.5) -| (2.north west);
\draw [->,line width=0.25mm] (y) |- node [pos=0.98, left] {} (5.east);
\end{tikzpicture}
\end{document}



tikz. What you did, is just belittlement of people ant their efforts, who try to help you. For learning you can experiment with received code on own. – Zarko Aug 21 '23 at 19:39