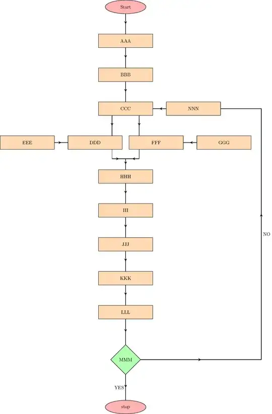
1) I wish to have the arrow indicator to be in the center rather than touching the edge of the flowchart shapes. Is there a possibility to do so?
2) The connection between CCC ->> DDD; CCC->>FFF and CCC->>HHH should be as indicated in the image.
Thanks for your assistance.
\documentclass{amsart}
\usepackage[latin1]{inputenc}
\usepackage{tikz}
\usepackage[margin=1in]{geometry}
\usetikzlibrary{shapes,arrows,calc}
\begin{document}
\tikzstyle{startstop} = [ellipse, rounded corners, minimum width=3cm, minimum height=1cm,text centered, draw=black, fill=red!30]
\tikzstyle{io} = [trapezium, trapezium left angle=70, trapezium right angle=110, minimum width=3cm, minimum height=1cm, text centered, draw=black, fill=blue!30]
\tikzstyle{process} = [rectangle, minimum width=4cm, minimum height=1cm, text centered,text width=3cm, draw=black, fill=orange!30]
\tikzstyle{decision} = [diamond, minimum width=1.5cm, minimum height=0.5cm, text centered,text width=1.5cm,draw=black, fill=green!30]
\tikzstyle{arrow} = [thick,->,>=stealth]
\tikzstyle{line} = [thick,->,>=stealth]
\begin{figure}
\centering
\begin{tikzpicture}[node distance=2.5cm,scale=0.75,transform shape,font=\normalsize]
\node (start) [startstop] {Start};
\node (pro1) [process, below of=start] {AAA};
\node (pro2) [process, below of=pro1] {BBB};
\node (pro3) [process, below of=pro2] {CCC};
\node (pro4) [process, below of=pro3,xshift=-2cm] {DDD};
\node (pro4c) [process, left of=pro4,xshift=-2.5cm] {EEE};
\node (pro4a) [process, right of=pro4,xshift=2cm] {FFF};
\node (pro4b) [process, right of=pro4a,xshift=2.5cm] {GGG};
\node (pro5) [process, below of=pro4,xshift=2cm] {HHH};
\node (pro6) [process, below of=pro5] {III};
\node (pro7) [process, below of=pro6] {JJJ};
\node (pro8) [process, below of=pro7] {KKK};
\node (pro9) [process, below of=pro8] {LLL};
\node (dec1) [decision, below of=pro9,yshift=-1cm] {MMM};
\node (pro10) [process, right of=pro3,xshift=2.5cm] {NNN};
\node (stop)[startstop, below of=dec1,yshift=-1cm] {stop};
\draw [arrow] (start) -- (pro1);
\draw [arrow] (pro1) -- (pro2);
\draw [arrow] (pro2) -- (pro3);
\draw [arrow] (pro3) -- (pro4);
\draw [arrow] (pro3) -- (pro4a);
\draw [arrow] (pro4c) -- (pro4);
\draw [arrow] (pro4b) -- (pro4a);
\draw [arrow] (pro4) -- (pro5);
\draw [arrow] (pro4a) -- (pro5);
\draw [arrow] (pro5) -- (pro6);
\draw [arrow] (pro6) -- (pro7);
\draw [arrow] (pro7) -- (pro8);
\draw [arrow] (pro8) -- (pro9);
\draw [arrow] (pro9) -- (dec1);
\draw [arrow] (dec1) -- node[anchor=east] {YES}(stop);
\draw [arrow] (dec1) -- ($(dec1)+(10,0)$) coordinate (x);
\draw [arrow] (x)--(x|-pro10) node[midway,right] {NO}--(pro10);
\draw [arrow] (pro10) -- (pro3);
\end{tikzpicture}
\caption{XXXXXXXXX}
\label{fig:my_label}
\end{figure}
\end{document}



\tikzstyleis deprecated. – Apr 24 '19 at 15:39