The user esdd has posted a nice approach on how to increase point density for a certain range of data points while the remaining plot keeps low point density by using x filter.
Minimum Working Example (MWE):
\documentclass[tikz]{standalone}
\usepackage{pgfplots}
\usepackage{filecontents}
\begin{filecontents}{data.csv}
Time;Value
0.000;24.3
0.008;67.1
0.017;74.7
0.025;71.3
0.033;66.5
0.042;61.8
0.050;57.7
0.058;54.6
0.067;52.2
0.075;49.7
0.083;47.8
0.092;46.3
0.100;45.3
0.108;44.0
0.117;43.0
0.125;42.3
0.133;41.8
0.142;41.2
0.150;40.7
0.158;40.3
0.167;39.8
0.175;39.7
0.183;39.3
0.192;39.0
0.200;38.8
0.208;38.5
0.217;38.5
0.225;38.2
0.233;38.1
0.242;37.9
0.250;37.8
0.258;37.7
0.267;37.5
0.275;37.3
0.283;37.0
0.292;37.0
0.300;37.0
0.308;36.8
0.317;36.5
0.325;36.6
0.333;36.3
0.342;36.5
0.350;36.2
0.358;36.2
0.367;36.1
0.375;36.0
0.383;35.9
0.392;35.9
0.400;35.7
0.408;35.5
0.417;35.4
0.425;35.4
0.433;35.3
0.442;35.2
0.450;35.1
0.458;34.9
0.467;35.0
0.475;34.9
0.483;34.9
0.492;34.8
0.500;34.7
0.508;34.5
0.517;34.3
0.525;34.4
0.533;34.5
0.542;34.3
0.550;34.2
0.558;34.2
0.567;34.1
0.575;34.1
0.583;33.9
0.592;33.9
0.600;33.7
0.608;33.8
0.617;33.8
0.625;33.7
0.633;33.6
0.642;33.5
0.650;33.5
0.658;33.5
0.667;33.3
0.675;33.3
0.683;33.2
0.692;33.2
0.700;33.1
0.708;33.1
0.717;33.0
0.725;33.0
0.733;32.9
0.742;32.9
0.750;32.8
0.758;32.7
0.767;32.8
0.775;32.6
0.783;32.6
0.792;32.5
0.800;32.5
0.808;32.4
0.817;32.4
0.825;32.4
0.833;32.3
0.842;32.1
0.850;32.2
0.858;32.1
0.867;32.1
0.875;32.0
0.883;32.0
0.892;32.0
0.900;32.0
0.908;32.0
0.917;31.8
0.925;31.8
0.933;31.8
0.942;31.7
0.950;31.7
0.958;31.6
0.967;31.6
0.975;31.7
0.983;31.6
0.992;31.6
1.000;31.5
\end{filecontents}
\begin{document}
\begin{tikzpicture}
\begin{axis}
[x filter/.code={\pgfmathparse{#1>0.3 && mod(\coordindex,10)!=0 ? nan :#1}}]
\addplot table[col sep = semicolon,x=Time,y=Value] {data.csv};
\end{axis}
\end{tikzpicture}%
\end{document}
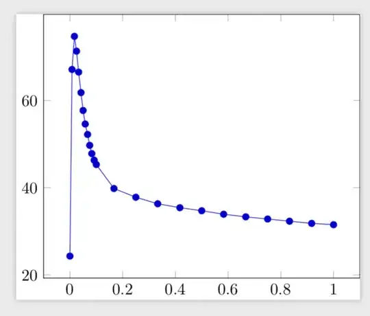
Screenshot of the result:
Description of the issue:
Assumed I have a huge amount of data points (e.g. from measuring several values with an interval of 30 seconds for a time span of 7 days = 20160 data sets). Only the points with values higher than 40 are relevant.
Would it be possible to apply the following properties for the plot to decrease its file size:
- Set
each nth point = {1}for all points if point value is higher than 40 - Set
each nth point = {30}for all points if point value is lower than 40
Or, tried to explain in programmers language:
IF point-value > 40, THEN each nth point = {1}; ELSE each nth point = {30};
With this I try to reduce the plot file size to make compiling possible at all. Furthermore, the basic "data noise" without importance is displayed in less precision.


y filteravailable. Just one last question: In case my table has more than only two columns, how can I specify which column should be chosen as the key-column for they filter? Or doesy filterselect exactly they value-column that you selected withinaddplot? – Dave Apr 20 '19 at 18:29table[col sep = semicolon,x=Time,y=Value]soycomes from the columnValue. Notice that you can usevisualization depends onin order to also access data from other columns, but so far I have never used this in combination with filters. – Apr 20 '19 at 18:32