My code as follows:
\documentclass{book}
\usepackage[cam,a4,info,center]{crop}
\setlength{\paperheight}{9truein}%
\setlength{\paperwidth}{6truein}%
\setlength{\oddsidemargin}{-3pc}%
\setlength{\evensidemargin}{3pc}%
%\usepackage{showframe}
\setlength\topmargin{-34pt}
\begin{document}
\section*{Test Document}
Just another page \ldots
\end{document}
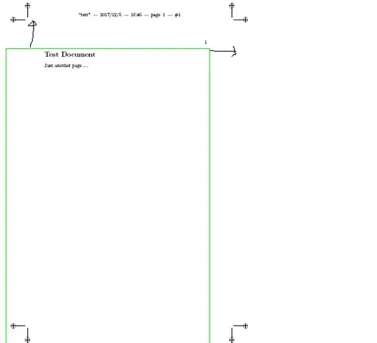
And the output produced as follows:
I am using MikTeX 2.9 and PDFLaTeX to generate the output. How can I set the TrimBox in PDF by using this method? Please suggest...
I've tried further, fixed the TrimBox in PDF issue with the tag:
\pdfpageattr{/TrimBox [36 36 468 684]%
}%
And the output comes as:
But the TrimBox not exactly comes with the Cropmarks, see the screenshot below for your reference:
Please suggest...


cropanswers your question. – Marijn Dec 05 '17 at 07:37geometrysource code for inspiration and implement your own page size macros. Or try to find a way to enable using the package of course. – Marijn Dec 06 '17 at 14:26DavidCarlisle... – MadyYuvi Aug 01 '19 at 13:51