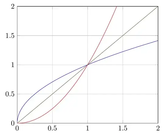
I'm trying to plot a simple sqrt(x) function and I get a weird looking one.
\documentclass{standalone}
\usepackage{tikz}
\usepackage{pgfplots}
\begin{document}
\begin{tikzpicture}
\begin{axis} [
smooth, no markers, grid,
domain=0:2,
xmax=2, ymax=2,
xmin=0, ymin=0]
\addplot +[red] {x^2};
\addplot +[blue]{sqrt(x)};
\addplot {x};
\end{axis}
\end{tikzpicture}
\end{document}
I'm plotting it together with x^2 and what I get is clearly not the inverse function:




sqrtfunction is too hard to plot near0, one may also plot the disingenuous reciprocal\addplot +[blue,samples=50] ({x^2},{x});– marsupilam Jun 16 '17 at 20:40{0.01,...,0.2,0.3}stand for? Thanks again – jagjordi Jun 17 '17 at 14:19\foreachloops. E.g.0.5,1.5,...,4is the same as0.5,1.5,2.5,3.5. More generally, inx, y, ..., z,xis the first number in the sequence,yis the second number, andy - xis the step. The sequence stops when it reachesz. – Torbjørn T. Jun 17 '17 at 14:40