To understand the intuition behind the prior and the denominator, it may help to solve a problem with them.
Let’s first start with the prior. The priors you have been using are all nice priors that are not really “real.” While it is okay to construct a conjugate prior distribution which is close to your beliefs but it is not okay to use a prior because it is convenient or you have not thought about the problem.
So let us imagine that you love to play Cho Han, and a recent law governing casinos has been passed, and there are very many casinos in your area. They are perfectly competitive and the game is supposed to be played so that the long-run probability of winning is fifty percent.
For it to be worth it to the casino to offer the game, they must create a cover charge as that is their profit. If you want an instructive lesson on our problem, watch the 1962 Japanese movie Zatoichi about a blind swordsman that enters a mob casino at the beginning of the film.
The problem with fair gambles such as a coin toss is that there is no such thing. If you flip a coin and do not know the outcome ahead of time, then you would make a terrible magician, con man, or physicist. Fair coins can generate an infinite number of heads or an endless number of tails in a row if you know what you are doing.
Now let us imagine there are two types of casinos. The first type is an honest casino made up of croupiers that have passed careful background checks. The second type is a casino that only hires magicians and con men. They have to control the rate of winning so that they remain beneath the regulator’s radar and stay open.
Both types of casinos also monitor their croupiers to detect any that may be cheating in the players’ favor to get tips or out of spite to hurt their employer.
The prior from zero to one is not a mass function; it is a density. A density is not a probability because at any point there is no width, so the probability is zero. If the density one point is 4 and another 2, then there the relative odds of the first point is twice that of the second. We need to convert beliefs into a function.
It may help to think of the parameter as part of a parameter space, $\theta\in\Theta$. The goal is to construct relative positions across the space.
Let us start with the easy part of the problem, the case where $\theta<.5$ so that the casino is losing systematically. The croupier could make small losses to get tips or significant losses to get even at a manager or owner. Nonetheless, it should be a rare outcome. Although one percent is too high, to make the example easy, we are going to set the probability at one percent. Since we have no sense of location, it will be one percent uniformly distributed over the half-open interval $[0,.5)$.
On the other side, we want to ask what range of $\theta$ is very improbable. At $\theta=.55$, it is going to become apparent over a large enough group. Also, some casinos are going to be fair at $.5.$ The value is likely closer to $.5$ than $.53$ Some function that is decreasing as it goes to the right and is assured to be a density is needed. As we railed against above, we are going to choose the normal density truncated on the left at $.5$ and the right at $1.$ where $\sigma=.01$ so that most of the mass is in the appropriate range.
The resulting prior is $$\Pr(\theta)=\begin{cases}1/50&\theta<.5\\ \mathcal{N}(.5,.01)\frac{99}{50}&\text{ otherwise.}\end{cases}$$

We may quibble a little here or there on the function but once it has been decided, it is fixed. Can it change? Sure, if there is new information from outside the sample. Otherwise, the prior is the prior.
The intuition around $\Pr(y)$ is that it is a constant. Because $\theta$ is marginalized out, it does not depend on the actual value of $\theta$. It is unique to the sample because it is the probability of seeing the sample.
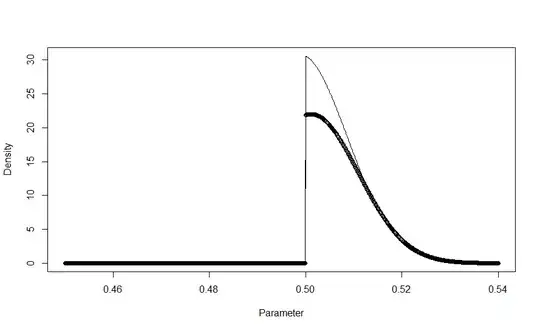
Given the information in the prior, we can look at how $\Pr(y)$ changes with the number of successes and failures in a sample.

This does not mean that as successes increase that $\Pr(y)$ increases, but it does over this narrow range. Instead, if the graph of the numerators is viewed, with the sample of 47 successes as the solid line and 53 successes and the heavy line you can see that there is simply more area.

This is deceptive because the posterior doesn't look so close as shown in the posteriors below.

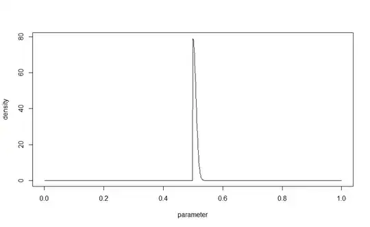
One last element of intuition regarding the prior is the subjectivity. The weakness and the strength of the prior is the validity of the information. Imagine that, unknown to the gambler, the owner of the casino died or was hospitalized and the croupier wanted to drive the family bankrupt in a non-obvious way. The player wins 5200 times and loses 4800.
I didn't calculate the posterior because it would require a bit more work because of the scaling, but the plot of the numerator's log density below shows that the prior introduces a lot of prejudice.

The prior is still impacting the result even after 10,000 observations. The maximum a posteriori estimator is $\theta=.5$ and it is not $\theta=.48$. Had this not been done in log density, then there would have been two very narrow spikes. Those spikes would be very tall and $\Pr(y)$ would be vanishingly small.
That is why prejudice is such a powerful force, it can overwhelm data.