Say my output is continuous on the interval $[-1, 1]$. Is there a standard technique to deal with this? Do I just use logistic function, same as in logistic regression, but for actual regression rather than classification? What are other options, what is the standard approach?
-
Do you actually know the functional relationship(s) between your inputs and your output? How much data do you have? – jbowman Feb 28 '18 at 03:54
-
I am trying to establish the relationship via regression, not sure what you're asking. Data is in the 10s of thousands of points, and dimensionality is in the dozens. – Baron Yugovich Feb 28 '18 at 04:05
-
1I mean do you know the functional form of the relationship, to a reasonable degree of accuracy, for example, $y = a+b\exp(cx)$, give or take a little, and are just trying to estimate the parameters, or are you being nonparametric about it, e.g, via random forests or gradient boosting machines? (I've picked two extremes, admittedly. Just trying to expand on the information contained in your question.) – jbowman Feb 28 '18 at 05:12
-
I believe the relationship to be linear or close to linear, so I am looking for a model of the form "weighted sum of features". It would be interesting to get some insight on other approaches as well, but for practical purposes, that is the setup of my problem. – Baron Yugovich Feb 28 '18 at 15:13
-
4A response that is bounded is usually better handled with a link function to match, even if the relationship with its predictors is close to linear. Evidently if $y \in [-1,1]$ then $(y + 1)/2 \in [0,1]$ and logit and probit links are then the most prominent on offer. – Nick Cox Mar 02 '18 at 14:53
-
@NickCox - I suspect, with tens of thousands of observation and only dozens of variables, going with linearity and ignoring the bounds may work just fine, because getting the functional form about right + a lot of data may give estimates that are sufficiently accurate that the bounds don't matter (low bias due to linearity + low variance = good results.) Changing the link function preserves the bounds but breaks the functional relationship, and the increase in bias may be greater than any (small) reduction in variance using the link function brings. – jbowman Mar 02 '18 at 14:59
-
1@jbowman No functional form that makes full substantive sense will be inconsistent with bounds on the response. Whether that bites within the range of the data and for the purposes of the researcher is a good practical question neither of us can answer for the OP. I am surprised that you picked exponential as an example; to me, that is the most obvious inappropriate model for responses of the kind discussed. But it's often true that linearity is satisfactory in practice, particularly if there is no theoretical guidance on functional form. I guess we agree on fundamentals. – Nick Cox Mar 02 '18 at 15:11
-
1Regarding your question: yes, there is a standard technique. But also regarding your question, it needs a lot of additional information. What are you trying to do: multidimensional function approximation? Regression as basis for classification (e.g. modelling the CDF of a particular problem)? There is little difference between regression and classification, if you start with regression. It all depends on your type of problem. Regularizing a single variable (here: the output) is extremely common; at least in my field of applications. The bigger question is whether it is dependent on the data. – cherub Mar 02 '18 at 15:13
-
1@NickCox - the exponential was merely to illustrate by example what I meant by "functional form", not anything I thought might actually be applicable, to compare and contrast with approaches which don't require specifying one such as loess or GBMs or ... – jbowman Mar 02 '18 at 15:14
2 Answers
The appropriate technique depends on your goal.
If you are building a model for inference, you should focus on the properties of the distribution of your target conditional on covariates, $p(y|x)$.
For example, the value $0.5(y+1)$ may be distributed as $Beta(\alpha(x), \beta(x))$. In this case, you may perform maximum likelihood estimation of parameters of the functions $\alpha(x)$ and $\beta(x)$, and find the best form for them (e.g. linear or log-linear). Google "beta regression" for more details.
Instead of $Beta$, you can fit a GLM with any link function you want (indeed, logit link is commonly used). You can also map $y$ into $(-\infty, \infty)$ with any function you want, and use unconstrained regression. The last approach, however, can fail if exact $\pm 1$s are present in your data.
Another trick is to transform your regression into weighted classification. From each training observation $(x, y)$ you can generate two observations $(x, 1)$ and $(x, 0)$ with corresponding weights $\frac{1+y}{2}$ and $\frac{1-y}{2}$, fit a probabilistic classifier (e.g. logistic or probit regression), and then transform predicted probability of $1$ back to $y$.
If you are building a model for prediction, the probabilistic properties may be ignored, you just focus on predicting $y$ as close as possibly, whatever it means. In this case, you may fit any function $y=f(x)$, and just truncate outside $[-1, 1]$. This approach allows you to try lots of different regression algorithms without bothering much about the boundaries on $y$.
Moreover, several machine learning models (e.g. decision trees and their ensembles random forests, k-nearest-neighbor, or any other method which prediction a is weighted average of training samples) are by design unable to predict higher than the highest training value, or lower than the lowest. If you use them, you may never worry about the interval of $y$.
What approach is standard, depends on the domain and on your goal. But fitting a logistic function to continuous data seems to be OK:
- it always predicts in $(-1, 1)$
- it works even with exact $\pm 1$
- generalized linear form gives you a basis for inference and feature selection
- it had decent prediction accuracy in the most cases I seen.
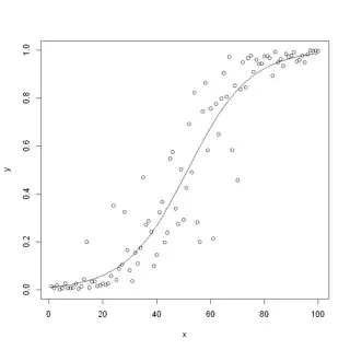
Now it's time for an implementation. There is an example of R code that evaluates such a model.
set.seed(1)
data = data.frame(x=1:100)
data$y = 1 / (1 + exp(5-0.1*(data$x) + rnorm(100)))
model = glm(y~x, family = 'binomial', data=data)
summary(model)
plot(x, y)
lines(x, predict(model, data, type = 'response'))
It outputs the following table of estimated coefficients (close to the "true" coefficients I used)
Coefficients:
Estimate Std. Error z value Pr(>|z|)
(Intercept) -4.48814 0.88243 -5.086 3.65e-07 ***
x 0.08713 0.01615 5.394 6.89e-08 ***
and a picture with the training data and the fitted function
Unfortunately, Python's sklearn does not allow logistic regression to run in regression mode, but it is possible with statsmodels - it has a Logit class that allows continuous targets. The interface and output are pretty similar to those in R:
import pandas as pd
import numpy as np
import matplotlib.pyplot as plt
import statsmodels.formula.api as smf
np.random.seed(1)
df = pd.DataFrame({'x': range(100)})
df['y'] = 1 / (1 + np.exp(5-0.1*(df.x) + np.random.normal(size=100)))
model = smf.logit('y~x', data=df).fit()
print(model.params)
plt.scatter(df.x, df.y)
plt.plot(df.x, model.predict(df), color='k')
plt.show()
One more issue worth considering is evaluation metric for your model. Along with standard RMSE and MAE, in such problem rank-based metrics, such as Spearman correlation, may be useful. If you do weighted classification instead of regression, you can also calculate weithted classification metrics, like ROC AUC.
The rationale for such metrics is that in the end you may want not to predict $y$ as accurately as possible, but separate low $y$ from high $y$ as accurately as possible, but you don't know the threshold in advance, or it is variable. Rank-based metrics reflect this process better than difference-based metrics.
- 2,301
-
So you are saying that it is possible to actually use logistic regression for actual regression rather than classification? Will sklearn's implementation be appropriate for this? – Baron Yugovich Mar 05 '18 at 15:05
-
No, sklearn's implementation is strictly a classifier. But for example GLM in R allows such tricks (only throws a warning). I have attached the code. – David Dale Mar 05 '18 at 15:30
-
3Logistic regression qua regression is the historical mainstream in statistics. Prediction is a sometimes wanted application. – Nick Cox Mar 05 '18 at 15:41
The simple linear regression theory is more developed for normal variables than for other distributions. When we have to deal with a problem like yours, we can use change of variables. In your case, I will use a change like:
$$ z = \frac {2y} {1-y^2} = \frac {1} {1-y} - \frac {1} {1+y} $$
This function is increasing: if $y$ is greater, $z$ is greater. When $y$ is near $-1$, $z$ is near $-\infty$; when $y$ is near $+1$, $z$ is near $+\infty$. With these trick, you can calculate the linear relationship between the independent variable $x$ and the the dependent variable $z$.
- 232
