I don't think the formula given in the question can be correct in all cases, it is developed using joint normality. Without joint normality we can use copulas. For $X,Y$ random variables with joint distribution with cumulative distribution function $F(x,y)$ and joint density $f(x,y)$ define the transformed random variables (rv) $U=F_X(X), V=F_Y(Y)$ where $F_X, F_Y$ denotes the marginal cumulative distribution functions (cdf). Then the joint distribution of $U;V$
$$ \DeclareMathOperator{\P}{\mathbb{P}}
\P(U \le u, V \le v)=C(u,v)
$$
is the copula of $X$ and $Y$, with copula density $c(u,v)$ (when it exists). So, in your setup let us assume that the copula density exists, and for simplicity I will take both $X$ and $Y$ as standard normals. So what possibility exists for the conditional expectation of $X$ given $Y=y$ ? Using Sklar's theorem we can write the joint density as
$$
f(x,y) = c(\Phi(x),\Phi(y)) \phi(x) \phi(y)
$$
where $\Phi, \phi$ are the standard normal cdf, pdf, respectively. Then the conditional density is given by
$$
f(x \mid y) = \frac{f(x,y)}{f(y)}=\frac{c(\Phi(x),\Phi(y))\phi(x)\phi(y)}{\phi(y)}= c(\Phi(x),\Phi(y))\phi(x)
$$
Then we can look at this with various copula functions, see https://en.wikipedia.org/wiki/Copula_(probability_theory) .
There is a general inequality for copulas
$$
W(u,v)=\max(u+v-1,0) \le C(u,v) \le M(u,w)=\min(u,v)
$$
where both upper and lower limits are copulas (This is the Frechet-Hoeffding bounds). The upper limit isn't very interesting, since it gives $\P(U=V)=1$ so gives correlation equal 1. The lower limit similarly corresponds to $U=1-V$ with probability one, so correlation is -1. But for these two extremal copula the conditional expectation function certainly is linear!
Lets look at some intermediate cases. I will use the R package copula and some numerical integration to find the conditional expectation function, for the case of the gumbel copula. The code can be simply adapted for other copulas.
library(copula)
C <- gumbelCopula(2)
make_cond <- Vectorize(function(y) {
function(x) dCopula( cbind(pnorm(x), pnorm(y)), C)*dnorm(x)
} )
the last command makes a function representing the conditional density given $Y=y$. Let us look at how this looks like for three different values of $y$:
cond_dens <- make_cond(c(-1, 0, 1))
plot(cond_dens[[1]], from=-3, to=3, col="blue", ylim=c(0, 0.7))
plot(cond_dens[[2]], from=-3, to=3, col="orange", add=TRUE)
plot(cond_dens[[3]], from=-3, to=3, col="red", add=TRUE)
title("conditional densities for y=-1, 0, 1")

showing clearly that the conditional distributions now are non-normal. We can also see clearly that the conditional variance is non-constant.
For more examples using the copula package see https://www.r-bloggers.com/modelling-dependence-with-copulas-in-r/ and Generating values from copula using copula package in R . Then we can find the conditional expectation function using numerical integration:
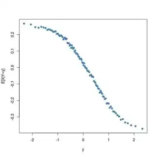
plot(function(y) sapply(make_cond(y), FUN=function(fun)
integrate(function(x) x*fun(x) ,
lower=-Inf, upper=Inf)$value),
from=-3, to=3,
ylab="conditional expectation given y", xlab="y")
title("conditional expectation of X given Y=y")

and it is quite clear that the conditional expectation function is not linear!