I have about 1000 samples with 20 features and I'm using Random Forest to predict a binary class.
I'm trying to apply the probability calibration process as described on scikit using CalibratedClassifierCV.
I've noticed that even though the log-loss improves after the process, the reliability graph looks much worse after calibration.
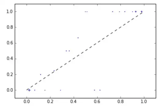
I've used make_classification to create samples for this post, and this is the reliability graph I'm getting prior to calibration:

After using CalibratedClassifierCV, the log loss indeed improves, but here is how the reliability graph looks like:

Need to say that when I'm using my own real data, the calibrated graph looks even worse (all of the probabilities are in the range of 0.45 to 0.55).
Here is part of the code that I'm using for calibration:
from sklearn.calibration import CalibratedClassifierCV, calibration_curve
from sklearn.datasets import make_classification
from sklearn.model_selection import StratifiedKFold
from sklearn.cross_validation import StratifiedShuffleSplit
from sklearn.ensemble import RandomForestClassifier
from sklearn.metrics import log_loss
import matplotlib.pyplot as plt
X,y = make_classification(n_samples=1000,
n_features=20,
n_informative=15,
n_redundant=0,
n_repeated=0,
n_classes=2,
random_state=1,
shuffle=False)
train, test = list(StratifiedShuffleSplit(y, 1, random_state=1))[0] # split the data to training and testing set
X_train, X_test = X[train], X[test]
y_train, y_test = y[train], y[test]
rfc = RandomForestClassifier(n_estimators=300, random_state=1)
cv = StratifiedKFold(n_splits=3, shuffle=False, random_state=1)
sigmoid = CalibratedClassifierCV(rfc, cv=cv, method='sigmoid')
sigmoid.fit(X_train, y_train)
rfc.fit(X_train, y_train)
probs = sigmoid.predict_proba(X_test)
I hoped you could help me understand why the calibration process doesn't seem to work so well.

