Likelihood
For a mixture of two Gaussians, the likelihood can be written as:
$$
y_i \sim \pi N(y_i|\alpha_0 + x_i\beta, \sigma_0) + (1-\pi) N(y_i|\alpha_1 + x_i\beta, \sigma_1)
$$
where $\pi \in [0, 1]$.
This is fine, but having two components in the likelihood makes sampling more difficult. A trick when dealing with mixture models is to augment the model with indicator variables that indicate to which class an observation belongs. So, for example, $\delta_i=0$ if the observation belongs to the first class, and $\delta_i=1$ if the observation belongs to the second class. If $p(\delta_i=0)=\pi$, the likelihood could be written as
$$
y_i |\delta_i \sim \left[N(y_i|\alpha_0 + x_i\beta, \sigma_0)\right]^{1-\delta_i} \times \left[N(y_i|\alpha_1 + x_i\beta, \sigma_1)\right]^{\delta_i},
$$
and marginalizing out $\delta_i$ would lead to the recovery of the original likelihood.
Priors
In the model below, $\sigma^2_0$ and $\sigma^2_1$ have reference priors. Normal priors aren't the best choice for $\sigma^2_0$ and $\sigma^2_1$ because the normal distribution has support on the real line, but the scale parameters can only take on positive values.
Priors:
\begin{align*}
\alpha_0 & \sim N(0, \tau_{\alpha_0}^2) \\
\alpha_1 & \sim N(0, \tau_{\alpha_1}^2) \\
\beta & \propto 1 \\
p(\sigma_0) & \propto \frac{1}{\sigma_0^2} \\
p(\sigma_1) & \propto \frac{1}{\sigma_1^2} \\
\pi & \sim Unif(0, 1) \qquad \text{i.e. } Beta(1, 1).
\end{align*}
MCMC Sampling
The joint distribution up to a proportionality constant is given by
\begin{align*}
p(\alpha_0, \alpha_1, \beta, \sigma_0^2, \sigma_1^2 | \cdot) \propto & \ \exp\left( \frac{-\alpha_0^2}{2\tau_{\alpha_0}^2} \right) \exp\left( \frac{-\alpha_1^2}{2\tau_{\alpha_1}^2} \right) \frac{1}{\sigma_0^2} \frac{1}{\sigma_1^2} \\
& \times \prod_{i=1}^n \left[ \frac{1}{\sqrt{\sigma_0^2}} \exp\left( \frac{-(y_i - (\alpha_0 + x_i\beta))^2}{2 \sigma_0^2} \right)\right]^{1-\delta_i} \left[ \frac{1}{\sqrt{\sigma_1^2}} \exp\left( \frac{-(y_i - (\alpha_1 + x_i\beta))^2}{2 \sigma_1^2} \right)\right]^{\delta_i}
\end{align*}
After some algebra it's possible to find the conditional distributions of the parameters. In this case, all the full conditionals have closed forms, so a Gibbs sampler can be used to get draws from the joint posterior.
Full conditionals
\begin{align*}
\sigma_0^2 | \cdot &\sim IG \left( \frac{n_0}{2}, \frac{1}{2} \sum_{i|\delta_i=0} \left( y_i - (\alpha_0 + x_i\beta) \right)^2 \right) \\
\sigma_1^2 | \cdot &\sim IG \left( \frac{n_1}{2}, \frac{1}{2} \sum_{i|\delta_i=1} \left( y_i - (\alpha_1 + x_i\beta) \right)^2 \right) \\
\end{align*}
where $i|\delta_i=0$ is used to denote the set of $i$ such that $\delta_i=0$, and $n_0$ is the count of the $\delta_i$ where $\delta_i=0$. The same type of notation is used for $i|\delta_i=1$ and $n_1$.
Conditional on the $\delta_i$, the posterior distribution for $\beta$ is
\begin{align*}
\beta | \cdot & \sim N(m, s^2) \\
\text{with} & \\
m & =\left( \sum_{i|\delta_i=0} x_i^2 \sigma_1^2 + \sum_{i|\delta_i=1} x_i^2 \sigma_0^2\right)^{-1} \left( \sigma_1^2 \sum_{i|\delta_i=0}(y_i x_i - \alpha_0 x_i) + \sigma_0^2 \sum_{i|\delta_i=1}(y_i x_i - \alpha_1 x_i) \right) \\
s^2 & = \frac{\sigma_0^2 \sigma_1^2}{\sum_{i|\delta_i=0} x_i^2 \sigma_1^2 + \sum_{i|\delta_i=1} x_i^2 \sigma_0^2}
\end{align*}
The conditional distributions for $\alpha_0$ and $\alpha_1$ are also normal
\begin{align*}
\alpha_0 & \sim N\left((\sigma_0^2 + n_0 \tau_0^2)^{-1} \tau_0^2 \sum_{i|\delta_i=0}(y_i - x_i \beta), \, \frac{\tau_0^2 \sigma_0^2}{\sigma_0^2 + n_0 \tau_0^2} \right) \\
\alpha_1 & \sim N\left((\sigma_1^2 + n_1 \tau_1^2)^{-1} \tau_1^2 \sum_{i|\delta_i=1}(y_i - x_i \beta), \, \frac{\tau_1^2 \sigma_1^2}{\sigma_1^2 + n_1 \tau_1^2} \right).
\end{align*}
The indicator variables for the class membership also need to be updated. These are Bernoulli with probabilities proportional to
\begin{align*}
p(\delta_i=0|\cdot) & \propto N(y_i|\alpha_0 + x_i \beta, \, \sigma_0^2) \\
p(\delta_i=1|\cdot) & \propto N(y_i|\alpha_1 + x_i \beta, \, \sigma_1^2). \\
\end{align*}
Results
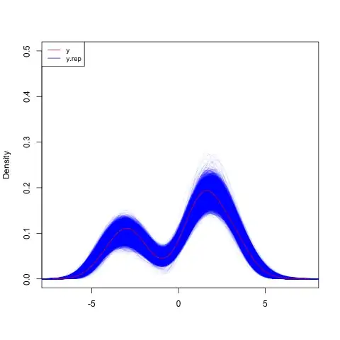
The MCMC predictions are bimodal as intended

Here's the inference on the posterior distributions of the parameters, with the true values shown by the vertical red lines

A couple comments
I suspect you know this, but I wanted to emphasize that the model I've shown here only has a single regression coefficient $\beta$ for both classes. It might not be reasonable to assume that both populations respond to the covariate in the same way.
There are no restrictions on $\alpha_0$ and $\alpha_1$ in the prior specification, so in many cases there will be identifiability issues which lead to label switching. As the MCMC runs, $\alpha_0$ may sometimes be larger than $\alpha_1$, and other times $\alpha_1$ may be larger than $\alpha_0$. The changing values of $\alpha$ will affect the $\delta_i$, causing them to swap labels from 0 to 1 and vice versa. These identifiability issues aren't a problem as long as your interest is only in the posterior predictive or inference on $\beta$. Otherwise changes may need to made in the prior, for example by forcing $\alpha_0 \leq \alpha_1$.
I hope this is helpful. I included the code I used. I believe this can be done in Stan easily as well, but I haven't used Stan in a while so I'm not sure. If I have time later I may look into it.
Edit: Results using Stan
I added some code for a similar model using Stan in case that is useful. Here's the same plot using the Stan model:

set.seed(101)
library(rstan)
# Simulation truth --------------------------------------------------------
beta.tr <- 1.5
alpha.0.tr <- 2.0
alpha.1.tr <- -3.0
sigma.2.0.tr <- 0.5
sigma.2.1.tr <- 0.1
n.obs <- 200
class.proportion <- 0.3 # 30% in one component, 70% in the other
delta.vec.tr <- rbinom(n.obs, size=1, prob=class.proportion)
y.obs <- vector(length=n.obs)
x.obs <- runif(n.obs, -1, 1)
for(i in 1:n.obs) {
if(delta.vec.tr[i]==0) {
y.obs[i] <- rnorm(1, alpha.0.tr + x.obs[i]*beta.tr, sqrt(sigma.2.0.tr))
}
else {
y.obs[i] <- rnorm(1, alpha.1.tr + x.obs[i]*beta.tr, sqrt(sigma.2.1.tr))
}
}
# Priors ------------------------------------------------------------------
tau.2.alpha0 <- 30
tau.2.alpha1 <- 30
# Samplers ----------------------------------------------------------------
x.obs.sqrd <- x.obs^2
y.times.x <- y.obs*x.obs
fn.sample.beta <- function(alpha.0, alpha.1, sigma.2.0, sigma.2.1, delta.vec) {
sd.2.denom <- sum(delta.vec*x.obs.sqrd*sigma.2.1 + delta.vec*x.obs.sqrd*sigma.2.0)
sd.2.num <- sigma.2.0*sigma.2.1
sd.2 <- sd.2.num/sd.2.denom
mu <- (1/sd.2.denom)*sum(sigma.2.1*delta.vec*(y.times.x - alpha.0*x.obs) +
sigma.2.0*delta.vec*(y.times.x - alpha.1*x.obs))
return(rnorm(1, mu, sqrt(sd.2)))
}
fn.sample.alpha <- function(beta, sigma.2, delta.vec, tau.2, class.idx) {
n.members <- sum(delta.vec==class.idx)
mu <- 1/(sigma.2+n.members*tau.2)*tau.2*sum((delta.vec==class.idx)*(y.obs - x.obs*beta))
sd.2 <- (tau.2*sigma.2)/(sigma.2 + n.members*tau.2)
return(rnorm(1, mu, sqrt(sd.2)))
}
fn.sample.sigma <- function(beta, alpha, delta.vec, class.idx) {
n.members <- sum(delta.vec==class.idx)
shape <- n.members/2
rate <- (1/2)*sum((delta.vec==class.idx)*(y.obs - (alpha + x.obs*beta))^2)
return(1/rgamma(1, shape, rate)) # Inverse-gamma
}
fn.sample.delta <- function(beta, alpha.0, alpha.1, sigma.2.0, sigma.2.1) {
d0 <- dnorm(y.obs, alpha.0 + x.obs*beta, sqrt(sigma.2.0))
d1 <- dnorm(y.obs, alpha.1 + x.obs*beta, sqrt(sigma.2.1))
prob.1 <- d1/(d0 + d1)
return(rbinom(n.obs, size=1, prob=prob.1))
}
# MCMC --------------------------------------------------------------------
n.samples <- 20000
posterior.draws <- matrix(nrow=n.samples, ncol=5)
colnames(posterior.draws) <- c("beta", "alpha.0", "alpha.1", "sigma.2.0", "sigma.2.1")
delta.draws <- matrix(nrow=n.samples, ncol=n.obs)
y.rep <- matrix(nrow=n.samples, ncol=n.obs)
pi.draws <- vector(length=n.samples)
# Initialization
alpha.0 <- 0
alpha.1 <- 0
sigma.2.0 <- 1
sigma.2.1 <- 1
delta.vec <- as.numeric(y.obs < mean(y.obs))
for(b in 1:n.samples) {
beta <- fn.sample.beta(alpha.0, alpha.1, sigma.2.0, sigma.2.1, delta.vec)
alpha.0 <- fn.sample.alpha(beta, sigma.2.0, delta.vec, tau.2.alpha0, class.idx=0)
alpha.1 <- fn.sample.alpha(beta, sigma.2.1, delta.vec, tau.2.alpha1, class.idx=1)
sigma.2.0 <- fn.sample.sigma(beta, alpha.0, delta.vec, class.idx=0)
sigma.2.1 <- fn.sample.sigma(beta, alpha.1, delta.vec, class.idx=1)
delta.vec <- fn.sample.delta(beta, alpha.0, alpha.1, sigma.2.0, sigma.2.1)
delta.draws[b,] <- delta.vec
posterior.draws[b,] <- c(beta, alpha.0, alpha.1, sigma.2.0, sigma.2.1)
# Posterior predictive
for(i in 1:n.obs) {
pi.prob <- rbeta(1, 1 + sum(delta.vec==0), 1 + n.obs - sum(delta.vec==0))
pi.draws[b] <- pi.prob
if(runif(1) < pi.prob) {
y.rep[b, i] <- rnorm(1, alpha.0 + x.obs[i]*beta, sqrt(sigma.2.0))
}
else {
y.rep[b, i] <- rnorm(1, alpha.1 + x.obs[i]*beta, sqrt(sigma.2.1))
}
}
}
n.params <- ncol(posterior.draws)
png(file="params.png")
par.orig <- par(mfrow=c(2, 3))
for(i in 1:n.params) {
param.name <- colnames(posterior.draws)[i]
plot(density(posterior.draws[,i]), main="", xlab=param.name)
abline(v=get(paste(param.name, ".tr", sep="")), col="red")
}
par(par.orig)
dev.off()
png(file="postpreds.png")
plot(density(y.obs), xlab="", col="red", ylim=c(0, 0.5), main="", type='n')
for(b in 1:n.samples) {
lines(density(y.rep[b,]), col=rgb(0, 0, 1, 0.1))
}
lines(density(y.obs), xlab="", col="red", ylim=c(0, 0.5))
legend("topleft", c("y", "y.rep"), col=c("red", "blue"), lty=1, cex=0.8)
dev.off()
# Stan --------------------------------------------------------------------
model.code <- '
data {
int<lower=1> K; // number of mixture components
int<lower=1> N; // number of data points
real y[N]; // observations
real x[N]; // covariates
}
parameters {
simplex[K] pi_prob; // mixing proportions
real alpha[K]; // locations of mixture components
real<lower=0> sigma[K]; // scales of mixture components
real beta; // regression coefficient
}
model {
real ps[K]; // temp for log component densities
alpha ~ normal(0, 30);
for (n in 1:N) {
for (k in 1:K) {
ps[k] = log(pi_prob[k]) + normal_lpdf(y[n] | alpha[k] + x[n] * beta, sigma[k]);
}
target += log_sum_exp(ps);
}
}
generated quantities {
int z; // class index
real y_rep[N];
for (i in 1:N) {
z = categorical_rng(pi_prob);
y_rep[i] = normal_rng(alpha[z] + beta * x[i], sigma[z]);
}
}'
model.dat <- list(x=x.obs, y=y.obs, N=length(x.obs), K=2)
stan.fit <- stan(model_code=model.code,
model_name="gaussian_mixture",
data=model.dat,
iter=5000,
chains=4,
thin=1,
warmup=2000,
seed=101)
y.rep.stan <- extract(stan.fit)$y_rep
png(file="postpreds_stan.png")
plot(density(y.obs), xlab="", col="red", ylim=c(0, 0.5), main="", type='n')
for(b in 1:nrow(y.rep.stan)) {
lines(density(y.rep.stan[b,]), col=rgb(0, 0, 1, 0.1))
}
lines(density(y.obs), xlab="", col="red", ylim=c(0, 0.5))
legend("topleft", c("y", "y.rep.stan"), col=c("red", "blue"), lty=1, cex=0.8)
dev.off()