34

I have yet to make up my mind regarding the theory of evolution. Whilst doing some reading on dnafish I read that DNA itself provides evidence for the theory of evolution:

Yeast, trees, flowers, corn, mice, frogs and humans share the same DNA. We know this is true the DNA code has been decoded and the closer evolutionary relative, the more the DNA matches.

But does the theory of evolution say that trees evolved from the same organisms as mammals, reptiles, etc?

Borror0
  • 7,591
  • 6
  • 49
  • 67
mulllhausen
  • 954
  • 1
  • 9
  • 14
  • 11
    You might also peruse the archive on talkorigins.org, where they take apart just about every creationist claim out there. – Lagerbaer Apr 02 '11 at 03:41
  • DNA's existence proves organic life is made of certain building blocks. Mutations prove adaptive potential... I never really understand why there is creationism vs evolutionism much. Wouldn't God as the creator imply such similarities? Time is an often mentioned factor but that's not really an issue given such an origin. – That Realtor Programmer Guy Apr 02 '11 at 07:52
  • 5
    You may be confusing two things. Evolution is (roughly) the process by which new species appear and old ones change (and it's clear from the fossil records that this happened), while the Theory of Evolution is a description of how it happened. – David Thornley Apr 02 '11 at 15:10
  • 1
    @Garet - my best guess is that the original/main issue creationists had with evolution is the notion that Man created in the image of G-d etc etc etc is incompatible with the human descent from monkeys. The second issue is that (doesn't matter whose side's fault it is) evolution is used to claim that there's no god/bible is wrong/etc... Sometimes it's a legitimate beef that religious people have (see the Blind Watchmaker) and sometimes it's just people getting defensive. – user5341 Apr 02 '11 at 16:09
  • 1
    @DVK: makes sense as far as development of the camps o_o still, the same similarities could arrive. designed beings would kinda naturally gradiate or perhaps radiate from one to another :P – That Realtor Programmer Guy Apr 03 '11 at 05:40
  • DNA itself doesn't. But the content of DNA does as does the fact that the coding is (nearly) the same in all organisms. – matt_black Feb 23 '12 at 17:33
  • 1
    Sidenote, Anthony Flew, the world's former foremost atheist (think Dawkins today), actually renounced his atheism as a result of what he learned about DNA. He realized DNA was a language that encoded instructions and as such could not have self-created. – insaner Jun 17 '16 at 13:38
  • Anthony Flew was a philosopher, so what he knew or understood about DNA, on a scientific level, doesn't carry any particular weight, just because he was an atheist. – PoloHoleSet Sep 22 '16 at 17:05
  • @insaner What prevents such an encoding from being an emergent phenomenon? – JAB Dec 05 '16 at 16:49
  • Antony Flew knew at least as much as that a language requires intelligence to arise, because a language is required for communication. You can't have communication without at least the basic form of intelligence. @Jab, first one that comes to mind is entropy/Newton's 2nd. Also, nothing can self-create, not even a language. (Note that communication is not the same as "message sending"). – insaner Dec 07 '16 at 21:54
  • @insaner The rule on entropy is in regard to closed systems. You can have a local decrease in entropy even if entropy as a whole increases. – JAB Dec 07 '16 at 21:59
  • @Jab, yes, I understand, but the point is the enormous amount of entropy required to create a language, alongside a complex communications system. It is quite a bold claim to say this came about with no outside (intelligent) guidance. Indeed, this would be self-creation, a logical impossibility. – insaner Dec 07 '16 at 22:11
  • This argument is completely bogus. Here is an analogy: There are many different models of mobile phones. Were they all a product of genetic evolution and natural selection? No. There was design involved. In fact, design is expected to yield similar products, since designers would reuse ideas and components. In general, atheists come up with just as bad arguments as creationists, but neither ever try to find fault with their own beliefs. – user21820 Nov 02 '21 at 13:54

5 Answers5

58

When Darwin developed the theory of evolution by natural selection, he was at that time not able to identify the underlying mechanism responsible for the hereditary of traits. Of course, the hereditary of traits is something we can directly observe, and exploiting such a mechanism is exactly what a person breeding dogs, horses or roses does.

The discovery of genes and DNA revealed the underlying mechanism. This is an important point, because for scientists to be really satisfied you need both a verified observation and a plausible mechanism.

Since evolution occurs through the gradual change of traits, which is reflected by gradual changes in the genes, the theory of evolution makes a prediction: The closer two species are related in their evolutionary history, the more similarities in the genetic code we should expect. Molecular phylogenetics (i.e. inferring relatedness from DNA sequences) produces results that are consistent with other methods of inferring relatedness among species: morphology, geography, and the fossil record. Therefore, it adds credibility to the only theory that predicts these patterns, evolution from a common ancestor. It extends the theory of evolution by allowing inferences to be drawn even in the absence of geographic and fossil-based evidence.

While in science, one does not deal in absolute truths and proofs, but merely with hypotheses and validations or falsifications thereof, this discovery lends credibility to the theory of evolution.

Life only had to happen once, and from that single point of origin, all else diversified.

So yes, plants and animals indeed are hypothesized to share a common ancestor and DNA sequencing is continuing to generate more and more proof: Phyolgenetic Tree '29+ Evidences for Macroevolution'

adam.r
  • 1,421
  • 14
  • 19
Lagerbaer
  • 12,331
  • 2
  • 69
  • 81
  • 1
    thanks for answering the question i asked and not going off on tangents about creationism etc. also thanks for backing up your points with a link! – mulllhausen Apr 02 '11 at 10:44
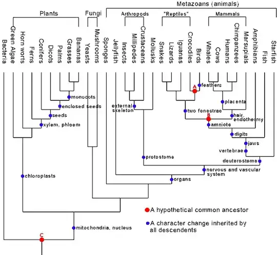
  • Why is reptiles in quotation marks? – MSpeed Apr 02 '11 at 10:57
  • 5
    "Reptiles" is a paraphyletic group (http://en.wikipedia.org/wiki/Paraphyly) in this tree, because it include the most recent common ancestor of crocodilians, lizards, snakes, etc., but excludes birds. Because all members of this clade share a common ancestor, birds are also reptiles. There has been some disagreement over exactly what to call this group. In this tree "two fenestrae" suggests that Diapsida would be the name for a grouping including the most recent common ancestor of snakes, lizards, crocodiles, and birds as well as all of their descendants (dinosaurs included). – kmm Apr 02 '11 at 15:03
  • In the "Origin of Species", Darwin left open the possibility that plants and animals did not share a common ancestor. – adam.r Nov 23 '13 at 12:06
26

Absolutely! ALL organisms are evolved from the same original organism (that is what common descent means). I just finished reading Greatest Show on Earth, which addresses most points one by one. Remember, in a field as complex as biology, there will never be a singular item one can point to and say, "See, because of X, it's all true." I also recommend Why Evolution is True as reading material. Talk Origins also has an extensive discussion on The Molecular Sequence Evidence (i.e. genes, RNA, etc.). It even speaks of falsifiability in the article (a hallmark of real science).

Further points to consider regarding evolution.

There are many reasons why one should accept evolution. The idea of reserving judgment on it seems rather foolish considering the non-scientific origin of the debate. I suggest a reading of this simple list or this more expanded list of the logical mistakes made when attempting to refute evolution.

In order to keep this answer of reasonable length, I am not going to blockquote or put pictures in. It would just get too long and unmanageable. I feel that the Talk Origins essay is the best available on online for free. Otherwise, read the books recommended earlier.

Larian LeQuella
  • 45,007
  • 18
  • 188
  • 208
  • im reserving my judgement due to lack of investigation - i can't believe in something if i don't know what it is. thanks for the links. – mulllhausen Apr 02 '11 at 05:26
  • You might mention the theory of genetics, which was founded by a monk named Mendel who published his experiments with peas in an obscure journal. Once biologists actually noticed his work, it was seen to explain parts of evolution, and DNA, discovered later, accounted for his observation. – David Thornley Apr 02 '11 at 15:15
  • 4
    True, although Mendel's theories and work were very simplistic, and the question was specifically about DNA which we are still working at understanding fully. I figured that would just cause a derail. :) – Larian LeQuella Apr 02 '11 at 15:31
11

I'll try to answer this by using an analogy:

English and German seem like two very different languages. Yet if you look a little closer you'll find similarities:

  • Mother - Mutter
  • House - Haus
  • Boat - Boot
  • Earth - Erde
  • Weather - Wetter
  • Summer - Sommer
  • ...

is this just pure coincidence?

The more similarities you find, the more likely it would seem that these two languages have a common ancestry.

"Universality of DNA" means that the blueprints of all life forms on earth is written in the same language.

An example is Synthetic Insulin for diabetics: basically, the specific gene for human insulin is embedded into a bacteria's genome, and because the code is written in the same language, the bacteria 'builds' human insulin, which we can later harvest.

Another simple example is the common cold: the virus infects our cells, injects its DNA (or RNA), and our own cells end up replicating the virus because it's blueprint is written in the same language.

Like with English and German one might wonder "Is it just pure coincidence that humans, animals and plants have developed the same language?"

Or does this hint, that all life on this earth is somehow connected? Maybe through common ancestry?

EDIT: just saw that 'shellholic' posted a similar answer.

Oliver_C
  • 47,991
  • 18
  • 214
  • 208
  • You did not mention though, that in the case of German and English, the development of both was guided by intelligent beings (humans), and did not develop "on their own". The fact that DNA is a language does not exclude a creationist explanation, if anything, it greatly strengthens it, as languages (and information encoded in them) do not self-create. – insaner Jun 17 '16 at 13:42
  • 1
    @insaner - The process of evolution, itself, does not preclude or require any kind of creation or design. That question is a distinctly separate. If I'm mapping ocean currents by tracking the movements of a bottle floating in the ocean, whether that bottle happened to get into the ocean by accidental happenstance, or whether someone intentionally threw it into the ocean does not change my measurements of the currents or the movement of the bottle, itself. – PoloHoleSet Sep 22 '16 at 16:58
  • @insaner - there is plenty of evidence that, given the basic ingredients, basic organic compounds and, especially, amino acids will organize on their own, which would lead to your most basic DNA molecules. So, yes, we can see that the building blocks for life can self-create. – PoloHoleSet Sep 22 '16 at 17:02
  • 1
    @insaner - the development of languages was not "guided", at least not until rather recent times. Things like the First Germanic Sound Shift or the High German consonant shift (which introduced many of the differences between German and English) were not "guided" or "planned". (By whom?) They happened. – DevSolar Nov 14 '16 at 09:58
  • @DevSolar you are confusing "purposefully guided" (planned) with just "guided" (led the way). I do not mean to say "they sat down, drew up a list of things they wanted to see change and followed through on that plan", rather "the changes occurred as a result of intelligent beings manipulating the language as opposed to the language changing itself in a vacuum, unaided" – insaner Nov 14 '16 at 17:38
  • @AndrewMattson The question was if DNA adds to the credibility of the theory of evolution, ie, if the fact that living organisms all use the same genetic language lends more credence to common ancestry (in this context, as opposed to "common design"), however for those who subscribe to intelligent design and creationism it lends more credence to the notion of an intelligent common author, since languages require intelligence to design, use, apply, interpret and encode information. – insaner Nov 14 '16 at 17:49
  • @insaner - and if I was responding to the specific question, vs a comment, I'd post an answer, not a comment. The answer here, that you commented on, makes the ANALOGY of DNA as "language" - it is not saying that DNA IS language, so that's a phony construct, anyway. Yes, "intelligent design" is a vehicle for arguing "religious creationism" without uttering the words, but the faux claim of Intelligent Design is that they are questioning the origin. The process of evolution, while it may track back to earlier iterations or sources, is, as I said the process of change, not creation or origin. – PoloHoleSet Nov 14 '16 at 18:18
  • @AndrewMattson I think you are missing the point, and turning this into an argument which is bound to be moved to a chat and out of comments. In any case, as a computer scientist, I can tell you that DNA is indeed a language. Antony Flew agreed. Denying it is hopeful anti-intellectualism. Take his to chat if you want to argue further. – insaner Nov 14 '16 at 18:42
  • @insaner - as a computer scientist, I can tell you that it isn't, unless you are speaking from of it as an analogy, and choose to change it from it's literal definition. And if you have to change the definition of the word to make something fit, then, no, it is does not match. Again, I'm not sure why a philosopher carries any special weight in a discussion about science, or even linguistics, other than the fact that he used to espouse atheism, and his change you the view which you clearly espouse magically confers extra-special credibility in your eyes. – PoloHoleSet Nov 14 '16 at 19:38
  • @insaner Intelligent beings didn't design English or German. Intelligent beings communicated. English and German happened. Nobody ever sat down and wrote a list of rules and said "this is how I want my language to look like" (well, except for Esperanto and Lojban) – user253751 Apr 20 '21 at 14:14
  • @user253751. A process guided by intelligence, in this case intelligent beings. It was not random. It required intelligence, no matter what acrobatics you use to frame the question. Again, arguing this is hopeful anti-intellectualism. – insaner Jun 06 '21 at 11:43
9

Before to compare DNA between organisms, you have to admit it is written in the same "language" between species (which is the case). But, by admitting that, you already admitted evolution. This is due to the "universality" of DNA translation.

In shortcut, the DNA translation is the process that read DNA and output proteins (the building blocks). It is quite arbitrary that AUG (a piece of DNA code) is translated to a methionine. But every known living on the Earth use the same "language" with very little changes (think English vs American, not English vs German).

Once you proved to yourself that evolution form a common ancestor is the most simple hypothesis to justify that the same code is used everywhere (plants and animals, unicellular and very complex organism,...) you can now try to calculate when they separated from a common ancestor. And if you make this distance calculation, you obtain numbers that are not random, that is a proof of a not random hypothesis. Better, those number are the same as the geological and radiometric dating.

shellholic
  • 237
  • 2
  • 4
  • 2
    There are a lot of different computer programs that are all written in Python. They fact that they share a common language doesn't mean that those programs evolved from each other. – Christian Apr 02 '11 at 13:36
  • @Christian: First of all, you start with a fresh document quite every time, then I hope you don't code by random mutations :-p – shellholic Apr 02 '11 at 14:48
  • I have used random mutations to program (solving a Windy Postman Problem using simulated annealing). – David Thornley Apr 02 '11 at 17:26
  • How does saying that something is encoded in a language demand an evolutionary explanation? Quite on the contrary, the elaboration, use, application, interpretation and encoding of information in a language all require intelligence. The higher the complexity of the language, the higher the degree of intelligence needed for at least several of those processes. – insaner Jun 17 '16 at 13:45
1

Definitely, there is a lot of strong genetic evidence for evolution! The amount of genetic evidence we've been able to collect over even the past few years has increased in an astronomical rate, and we keep on receiving more and more data confirming evolution. Perhaps one of my favourite pieces of evidence is the fusing of chromosome 2 in humans. I'm just gonna quote the wikipedia section here, it gives a good general over-view:

Evidence for the evolution of Homo sapiens from a common ancestor with chimpanzees is found in the number of chromosomes in humans as compared to all other members of Hominidae. All hominidae have 24 pairs of chromosomes, except humans, who have only 23 pairs. Human chromosome 2 is a result of an end-to-end fusion of two ancestral chromosomes.[17][18]

The evidence for this includes:

The correspondence of chromosome 2 to two ape chromosomes. The closest human relative, the common chimpanzee, has near-identical DNA sequences to human chromosome 2, but they are found in two separate chromosomes. The same is true of the more distant gorilla and orangutan.[19][20] The presence of a vestigial centromere. Normally a chromosome has just one centromere, but in chromosome 2 there are remnants of a second centromere.[21] The presence of vestigial telomeres. These are normally found only at the ends of a chromosome, but in chromosome 2 there are additional telomere sequences in the middle.[22]

Chromosome 2 thus presents very strong evidence in favour of the common descent of humans and other apes. According to J. W. IJdo, "We conclude that the locus cloned in cosmids c8.1 and c29B is the relic of an ancient telomere-telomere fusion and marks the point at which two ancestral ape chromosomes fused to give rise to human chromosome 2."

http://en.wikipedia.org/wiki/Evidence_of_common_descent#DNA_sequencing

(The rest of that article is well worth reading too, if you have the time. Well obviously not an in depth technical work in the classic sense, wikipedia is excellent for getting a broad-scope overview of a topic, and often provides many useful, credible references at the bottom for further research)

Nathan
  • 121
  • 1
  • 5
    Wikipedia isn't considered a reliable resource, but as you point out is often an excellent source for credible references, as well as for explaining unfamiliar terms. – Oddthinking Jun 02 '13 at 09:24
  • Depends on how you define reliable. At this point, due to the peer-reviewed nature of it, I'd say it's probably at a higher over-all accuracy than most textbooks (except for highly technical textbooks/fields). Wikipedia is a living example of the scientific method, as it's a highly peer-reviewed corpus of information. Of course it's credibility is limited to certain scopes, but it's definitely not worth dismissing.

    Forgetting about wikipedia for a second, this knowledge is an established fact. Here's some resources:

    http://genome.cshlp.org/content/12/11/1663.full

    – Nathan Jun 02 '13 at 21:23
  • and http://www.genome.gov/Pages/Research/DIR/Chimp_Analysis.pdf – Nathan Jun 02 '13 at 21:24
  • 1
    Excellent. Put those links (and excerpts from them) in the answer. (Discussion about the use of Wikipedia. An experiment to try: hit the random button 10 times, and look for unreferenced claims of fact. Virtually every Wikipedia page contains them. – Oddthinking Jun 03 '13 at 00:41