I am trying to understand why the amplitude of the FFT (computed with numpy) of a Gaussian differs from its analytic solution.
The $\mathcal{F}\{e^{-\pi t^2}\} = e^{-\pi f^2}$. However if I calculate it with the FFT function in numpy the resulting Gaussian's amplitude is not 1?
I have already done the following:
- I do divide the fft result by the number of samples (normalize).
- I have even tried shifting the Gaussian so that its first sample is its height. This corrects the sinusoidal behaviour, and removes the maginary part, but does not improve the amplitude result (same as absolute value of unshifted case). I will however be taking the absolute value in any case.
Here is the code:
def test_gauss_1D(self,a,f_c,delta_f):
delta_t = 1.0/(2.0*f_c)
N = int(np.ceil(1/(delta_f*delta_t)))+1
if (N % 2) == 0:
N = N + 1
t = np.linspace(-(N-1)/2*delta_t,(N-1)/2*delta_t,N)
f = np.linspace(-1/(2*delta_t),1/(2*delta_t),N)
x_t = np.exp(-np.pi*t**2)
#x_t = np.roll(x_t,-1*(N-1)/2)
#x_t = 1/(np.sqrt(2*np.pi)*a)*np.exp(-t**2/(2*a**2))
#print "std = ", 1/(4*a**2*np.pi**2)
#print "ampl =", np.sqrt(2*np.pi)*a
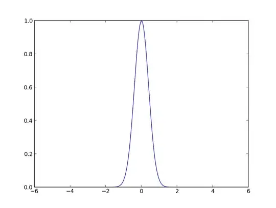
plt.plot(t,x_t)
plt.show()
#x_f = np.fft.fft(x_t)/N
#print "N = ",N
x_f = np.fft.fft(x_t)/N
x_f = np.roll(x_f,1*(N-1)/2)
plt.plot(f,np.absolute(f))
plt.show()
Here are the images:

As you can see the amplitude is incorrect in the second image (should be one).
Why is this?