4

That is what I came to understand while reading here and there about flashing a new bootloader/understanding what a bootloader is etc etc

The bootloader is supposed to be the first thing that runs when I power up my Arduino Duemilanove (or micro controllers in general). It does some setup then runs my app. It also listens to the usb cable so that if I upload some code it erases the old one and run the new one. There are 2 sections in the memory, one for the bootloader (S1) and one for the app (S2). Code on S1 can write to S2 but not to S1 (or strongly discouraged I don't remember).

There are things that I don't understand though :

  1. If I upload some new code while my app is running, the upload works. What happened ? I thought that the bootloader gave hand to my app

  2. How can we flash a new bootloader ? If the bootloader is the thing that runs on section 1 (S1) and can only write to S2 and if the bootloader is the only thing that listens to new code uploads, ...

Can you help me correct my thoughts and answer my questions ? Many thanks !

Thomas
  • 143
  • 5
  • How do you know the upload works? Do you actually get a confirmation from the Arduino that reprogramming has been done? – Shahbaz Dec 25 '13 at 20:07
  • @Shahbaz program nb 1 makes led 1 blink, while program nb 2 makes led 2 blink, that's how I know the reprogramming worked – Thomas Dec 25 '13 at 20:55

1 Answers1

2

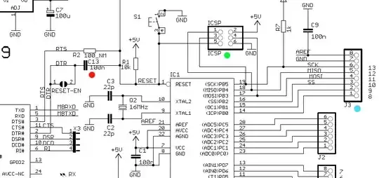
(1) On several Arduino models, there's a 100 nF capacitor (at red dot in diagram) connected between DTR# on the FT232RL (or equivalent) chip and the RESET pin on the CPU. portion of schematic from arduino-duemilanove-schematic.pdf (Obtain file arduino-duemilanove-schematic.pdf to see whole schematic. Also see arduino.cc Duemilanove page.)

DTR# normally sits high, and RESET normally is high due to an internal pullup resistor (eg 20K-50KΩ) so C13 usually has 0 volts across it. In the Arduino process for programming via USB-serial, a programming cycle starts with DTR# being pulled down for 22ms (1,2), which pulls RESET low long enough to reset the processor.

After the reset, the bootloader initializes; stores the received program into flash memory; then runs the stored program.

Note, auto-reset can be disabled (on some Arduino models) by cutting a jumper (eg, RESET-EN). See the “Automatic (Software) Reset” sections or similar of 1,2,3,4.

(2) To flash a new bootloader, you attach a programmer to either the 6-pin ICSP header (marked by green dot in diagram) or to J3 (blue dot). (Using J3 may require manually pressing S1 to reset the CPU before programming; see 2.)

A bootloader is a program that accepts data to store into flash; or, if no program begins arriving in the first half second or so after a reset (see refs 1-4 above), it starts a previously loaded program.

Programming via SPI (the Serial Peripheral Interface Bus, which uses the SCK, MISO, MOSI, SS pins of ICSP header for high speed full duplex serial data transfer) by contrast is a hardware operation that does not run a program from flash. Like JTAG, it's one of the built-in hardware-level programming protocols in typical AVR chips.

During SPI programming, RESET is held low and the AVR is like a puppet carrying out directives issued to it by the programmer device. The AVR is not executing a user-accessible stored program during programming; it is carrying out low-level directives issued to it by the programmer device. A programming directive precedes each bit of data on the SPI bus. For an explanation of the serial programming algorithm, see (eg) section 30.8 in doc2549.pdf, ATmega manual #2549P–AVR–10/2012. Section 30.8.2 on p. 350-351 explains the method. Table 30-17 on p. 352 shows the directives used to control programming. These include “Programming Enable”, “Chip Erase”, “Load Extended Address byte”, “Write Program Memory Page”, etc.

James Waldby - jwpat7
  • 1,991
  • 1
  • 11
  • 12
  • Thanks @jwpat7. In 2) How does the arduino know that I am using the SPI port to program it and not to talk with other modules that I have ? – Thomas Dec 25 '13 at 21:03
  • It doesn't know. Programming with SPI happens with RESET held low. (See added paragraph in answer) If other SPI devices are attached to the SPI lines, they may need isolating resistors, per last section of an SPI note – James Waldby - jwpat7 Dec 25 '13 at 21:50