24

Whilst researching the Zilog Z80, I had found that it accepts a 5V power supply.[2] When looking for information on the ZX Spectrum, I found that its power adaptor produces 9V.[1] Confused, I did some more searching and found that the 4116 DRAM chip uses +12V, +5V and -5V.[3] If I'm reading this right, the voltage going to the beeper is also 5V.[4] The composite video output pin is +1.2V.[5]

How does the ZX Spectrum create so many different voltages, and why does the power adaptor produce 9V instead of 12V or 5V?

wizzwizz4
  • 18,543
  • 10
  • 78
  • 144

2 Answers2

30

I will start with the last question:

The power adapter is a very cheap one. In fact, the voltage without load can raise up to 15-16V. 9V is the nominal supply voltage under the normal load that the Spectrum circuit imposes.

Why 9V? It was a "standard" voltage setting at the time (equivalent to six 1.5V batteries), so transformers whose secondary winding generated a 9V AC power signal were cheap and easily available for the manufacturer. The Spectrum circuit needs about 1A, so anything higher than 9V for that amperage would have required a bulkier, heavier (and possibly more expensive) transformer. Remember that Sinclair was aiming for a cheap product.

Why not 5V? To start, 5V was not a standard choice for external supply (because of the above reasons). In the case of the Spectrum in particular, 5V would have been too far from 12V, which is needed for some devices inside the computer board.

The ZX Spectrum components have different needs regarding the supply.

  • First, the logic circuits: these operate by standard TTL/MOS levels, they are the most greedy of all them, and the supply must be very precise. TTL circuits use 5V, so a standard 7805 regulator was used. This is a linear regulator which accepts an input voltage from 7 to nearly 30V, and outputs a steady and virtually noise-free 5V signal. Linear means that the excedent of supply is dissipated in form of heat. For a 9V DC input and 1A, this means: (9-5)V * 1A = 4W of heat dissipation. Using a higher voltage, such as 12V, for input, would have increased the heat that the regulator would need to dissipate. The 5V supply rail feeds the CPU, ULA, glue logic, ROM, and non-contended RAM (the memory that goes from 8000h to FFFFh in the Z80 address space). It also feeds the emitter-follower circuit that drives the loudspeaker, although in some board issues, the emitter follower is connected to 9V instead of 5V.

  • The video encoder chip, LM1889, uses a supply voltage of 11-13V. Contended RAM (the one that is addressed from 4000h to 7FFFh) also uses it, so a way of generating 12V out from 9V or 5V is needed.

  • Contended RAM memory also uses -5V, so this must be generated as well.

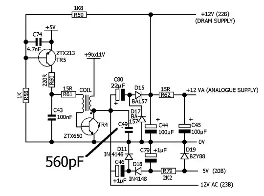
The method is to use an internal DC-DC boost converter. It's depicted here:

ZX Spectrum internal DC-DC converter NOTE: signal labelled as 5V (20B) is actually -5V (20B is the pin at the rear connector where this signal is available)

It is essentially an inverter circuit. TR5, TR4 and the coil forms the inverter. It generates a pulsating 12V signal at the collector pin of TR4 (it comes from the reactance discharging through transistor TR4). That signal is AC coupled by C80, so we have something similar to a 12V AC power supply, of about 110kHz, at the right side of C80.

D15, D17 and C44 form a simple rectifier and a simple filter. As frequency is much higher than 50Hz, no full rectifier or big capacitors are needed in order to have a steady power supply. The junction at D15 and C44 carries a 12V DC signal suitable for DRAM chips.

The same voltage is passed through a PI filter formed by C44, R62 and C45 to give another 12V supply rail, isolated from the first one. This isolation (achieved in some way because of the PI filter) is needed to avoid high frequency switching noise coming from DRAM chips to enter the video circuit section, which would make it display on screen, degrading picture quality.

To generate -5V, a similar circuit is used: from the same point the 12V supply is got, another capacitor, C46, gives a 12V AC signal. Diodes D11, D18 and capacitor C79 play a similar role to D15, D17 and C44. Only that this time, diodes are arranged in the opposite direction, so the output signal is negative (with respect to ground). D19 is a 5.1 Zener diode, which is used to lower the voltage from -12V to -5V. In order to not to destroy the Zener, a current limiting resistor R79 is used. The -5V supply is very weak and only used to polarize the substrate of DRAM chips.

This particular DC-DC converter is the cause of many broken Spectrums. It happens that 4116 DRAMs (the ones that need three different voltages and forms the contended memory block) require them to be applied in a very specific order - an order that the DC-DC circuit doesn't respect. If the order is wrong, there is a chance that the DRAM memory is damaged. Without the contended memory block in working order, the machine cannot boot and the ROM hangs the computer. The user doesn't see the (C)1982... welcome message, but a screen with light gray, white and/or black vertical thick stripes. The pattern may vary. The border is always white (light gray actually).

Additional information can be found at section 6 (power supplies) of the ZX Spectrum 48K Service Manual

Toby Speight
  • 1,611
  • 14
  • 31
mcleod_ideafix
  • 18,784
  • 2
  • 70
  • 102
  • It looks like +5V is going into that circuit (upper left). Is that coming from a different part of the circuit or from elsewhere? If the latter, how is it generated? – wizzwizz4 Feb 05 '17 at 08:44
  • @wizzwizz4 The +5V is generated straightforwardly by a 7805 in another part of the circuitry. – tofro Feb 05 '17 at 09:37
  • @tofro I found your answer on capacitance, and was going to post an answer citing it if I could find where the +5V and +1.2V were generated. Perhaps you could post an answer explaining how the other voltages were generated. – wizzwizz4 Feb 05 '17 at 09:39
  • Somewhat fortuitously, the voltage from an external wall brick will be highest at low currents, but the amount of excess voltage a 7805 can tolerate on the input without overheating will also be highest at low currents. The 7805 will have no problem operating with 20 volts on its input if the current is low enough, so the fact that power bricks output higher voltages at lower currents is really not a problem. – supercat Apr 19 '21 at 20:10
10

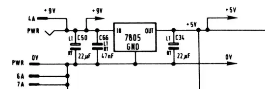
This is the boring (or, rather, the trivial) part of the answers - How the +5V voltage is being generated in a ZX Spectrum:

The ZX Spectrum uses (like basically any other home computer of the time) a linear regulator (7805) and some Cs for smoothing the voltage to generate the 5V. The +9V fed into the circuitry are produced by the external PSU brick. The only interesting fact to mention is the DC brick's plug polarity - While nearly anyone else tends to use barrel plugs "positive centre", the Spectrum has it the other way round ("negative centre"). As there is no reverse polarity protection circuitry in the Spectrum, watch out in case you want to use a replacement PSU! You might use it only once...

The main downside of the 7805 linear regulators is they simply "burn" the excess energy from the PSU and so tend to produce a lot of heat in the Spectrum. While the excess heat is very well absorbed by the large heat sink on the 7805, today's state of the art technology is more advanced. Many people (including myself) have thus replaced the 7805 with a modern switching regulator replacement (Traco Power TSR 1-2450, for example, but there are lots of others) that does the same job with about 90% efficiency, produces much less heat (practically nothing) and puts much less strain on the power brick - and less heat strain on the other Spectrum components. It doesn't even need a heat sink anymore.

enter image description here

tofro
  • 34,832
  • 4
  • 89
  • 170
  • I'm curious; where did you get that image from? – wizzwizz4 Feb 05 '17 at 10:46
  • 1
    @wizzwizz4 cut out from the ZX Spectrum Service Manual. Have the original on paper, but never got around to scan it. So can't remember where I got it from, could have been here: https://k1.spdns.de/Vintage/Sinclair/82/Sinclair%20ZX%20Spectrum/Circuit%20Diagrams/ – tofro Feb 05 '17 at 10:49