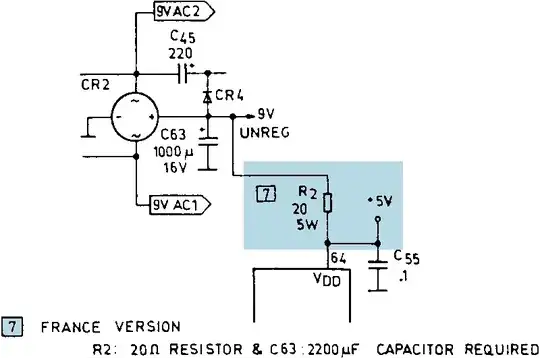
While perusing the schematics for the Commodore 64C (titled COMMODORE-64 B/NE) I came across a suspicious section of the power supply: The unregulated "9V" is connected to the completely separate +5V with a 20 Ohm resistor, annotated with the following:
[7] FRANCE VERSION
R2: 20Ω RESISTOR & C63: 2200 µF CAPACITOR REQUIRED
What is this "France version" and why does it require special care?
I suppose a follow-up question is if this was ever implemented.
Here is the relevant section of the schematics:
This seems like a kludge for anyone into electronics:
- It connects a "dirty" voltage, possibly with a lot of ripple, onto the clean regulated digital voltage through a low impedance.
- As can be seen from the "5W" specification, this will waste a lot of power. "9V UNREG" is normally closer to 12 V, so this can dissipate up to 2.5 watts.
- Pulling that much extra current from the unregulated line will increase the ripple, hence they also need to double the filter capacitor C63.
- The regulated +5V is fed directly from the power supply using a linear regulator, and those are bad at reducing the voltage if it exceeds the target level.
