I think it really depends on what type of use you want out of your Amiga. If sharp text and sharp Workbench are important, then a high quality scan-doubler is going to be the best option...but, expensive.
I tried the GBS-8220 everyone raves about and I really don't see how people can use that thing. Maybe I got a bad one. But in my experience, the image was never clear. The interface is a nightmare to use. The card is huge and gets hot. And, the picture was terrible. Lots of artifacting and blurring. Your mileage may vary but I was certainly not impressed.
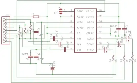
So what I did was set out to build my own S-Video converter.
I found this schematic online:
http://www3.telus.net/narmi/schematic.png
Next, I needed two expensive parts. An AD724 and a DB23 connector. Some people take a DB25 and saw it or somehow make it fit. I didn't like that approach. Luckily, I was able to find a solder-tail DB23 on eBay for about $8.
The other expensive part is the AD724. They are about $11-$14 USD if you buy them new from Mouser. I was pretty lucky in that I managed to get three for FREE. I signed up at Analog Devices (the maker) and requested free samples. I've also bought them for less on eBay.
The other parts are pretty cheap like some resistors, enclosure box, etc.
Now, it's not pretty...but it works GREAT. On my 1084S monitor, the image is awesome. Text isn't that great (you need VGA for that) but I mainly play games. The image even looked great on my 42" plasma.
Ignore the moire pattern and scanlines from the pics below. The real images are actually really nice.
So my suggestion is to just build that circuit. It's actually not hard. The hardest part will be adapting the surface mount AD724 to a breadboard-friendly version. There are cheap adapters online for that as well. If you can't solder or feel this would be too difficult, perhaps find a friend that can. Or, look me up on Lemon Amiga. I might be able to build you one.
Notice, too, that I pulled out two separate lines for chroma an luma to get S-Video. What I don't show in these pics is that I also made a custom S-Video cable to go to a normal TV.
Hope this helps somewhat.





