I want to use my Pi as an XBMC server in the car. The XBMC docs say that you should always use the shutdown command before disconnecting the power.
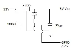
I've been thinking that it should be possible to create a simple circuit with a capacitor and probably a diode to detect when the power supply was disconnected (and raise an interrupt on one of the GPIO pins) but the capacitor would provide current long enough for the system to shut down properly.

Does this look correct and sufficient?
...Actually, I think it would probably be more like this:

What kind of capacitor would I need to store enough charge to keep the Pi going long enough for XBMC to shut down properly?
For the record, this question was also asked on SE Electrical Engineering.
