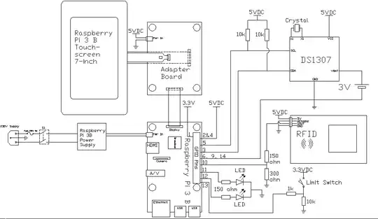
I used the following code from this post
import serial
import time
serial = serial.Serial("/dev/ttyAMA0", baudrate=2400)
while True:
if serial.inWaiting() > 0:
read_result = serial.read(12)
print("Read card {0}" . format(read_result.decode(encoding='utf-8')))
print("Sleeping 2 seconds")
time.sleep(2)
serial.flushInput() # ignore errors, no data
but still get the same problem as the original poster where the initial tag scan reads and any subsequent tries are unsuccessful
output is as follows with error:
Read card 04193DCBD7
Sleeping in 2 seconds
Read card # notice second read empty
Sleeping in 2 seconds
Traceback (most recent call last):
File "/home/pi/Desktop/Test/TestRFID2.py", line 8, in <module>
print("Read card {0}" . format(read_result.decode(encoding='utf-8')))
UnicodeDecodeError: 'utf-8' codec can't decode byte 0x80 in position 3: invalid start byte
Errors fall in different positions (i.e. 1, 2, or 3)
Have tried different scripts as well with same outcome. I have also disabled the serial console as described here.

/dev/ttyAMA0doesn't refer to them. See the answers on the duplicate question. Everything else should be the same. – goldilocks Jun 14 '16 at 10:37/dev/ttyS0but now the UnicodeDecodeError appears immediately, how do I check the/boot/cmdline.txtfile to make sure the console output is properly disabled for that node. Sorry but I am new to python and raspberry pi – Carl03 Jun 14 '16 at 11:58raspi-config. The two components are the reference incmdline.txt(the only mention of a console there should beconsole=tty1, make sure afterward) and the spawning of a terminal line by the init system, which on jessiesystemctl disable serial-getty@ttyS0.serviceshould get rid of... – goldilocks Jun 14 '16 at 12:06raspi-configfirst, it will probably work. I am not sure exactly where the option is but I think on the front menu. There is no so much stuff there to look through anyway ;) – goldilocks Jun 14 '16 at 12:09systemctl disable serial-getty@ttyS0.service(edited above). I've also edited my answer in the duplicate question to include these details. Theraspi-configoption is Advanced Options -> Enable/Disable shell and kernel messages on the serial connection. – goldilocks Jun 14 '16 at 12:25/boot/cmdline.txtand notice that the only console shown isconsole=tty1but when I try to run my code I get[errno2] could not open port /dev/ttyS0: [Errno2] No such file or directory: /dev/ttyS0– Carl03 Jun 14 '16 at 12:42