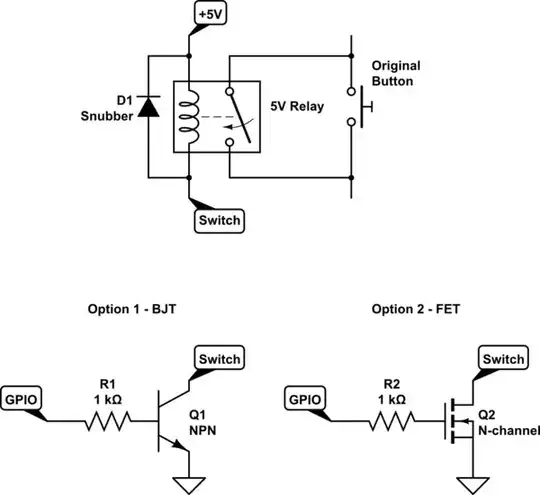
I have a simple circuit that runs on 5 volts. Let's just say for simplicity that it is a circuit with an LED that lights up when a push button is pressed. The problem is that it has a push button switch in it, but I need to control turning on and off the circuit from a Raspberry Pi GPIO pin instead of the push button.
How can I do this?
Edit: I guess the answer is a MOSFET.

