I know that my USB powered Hard Drive doesn't work, but what is the minimum power requirement that the Raspberry Pi can fulfil for devices that connect via USB?
3 Answers
NOTE:
Please note that this answer was written in June, 2012, and has not been revised since the day after it was submitted. Therefore:
1. The Raspberry Pi model to which this Q & A refer is the first generation Model B (maybe Model A).
2. The answer given here (100mA) is incorrect for later models of the Raspberry Pi.
END of NOTE
Recommended: 100mA
You should not draw more than about 100mA from the USB ports.
In reality, it is more complicated than this.
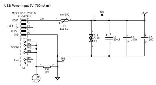
I've taken two screenshots from the Device B schematic (released here):
Power in (fig A):

We can see that the 5 volt line (+5V0) is powered directly from the USB input power, through a 1.1A, 6V Polyfuse (miniSMD). I believe this means that the 5V input is current limited to 1.1A (maximum hold current, not peak).
Let's assume that you're powering the device from a regulated 5V supply capable of supplying at least 700mA.
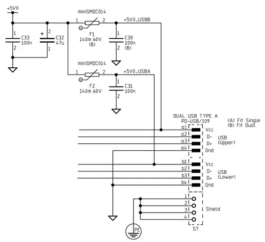
USB Power out (fig B):

As we can see from fig B, the USB ports are current-limited by polyfuses (miniSMDC014) to 140mA (constant draw).
Some users have discovered that their polyfuses at 100mA have approx 5 Ohm resistance, causing a voltage drop of V = iR = 0.1*5 = 0.5 V. This isn't ideal, as this means the output USB voltage would be 5 - 0.5 = 4.5 V. (This may cause some devices to not function if they expect 5.0 V)
As the current draw on the USB increases (ie to 150mA), voltage drops further - 0.15*5 = 0.75 V, resulting in an output voltage of 5 - 0.75 = 4.25 V, which is below the USB spec minimum voltage of 4.40V (source). This is assuming the resistance doesn't increase with current draw, although in reality the resistance/current draw plot will look something like this:
(Source)
From a Q/A with Pete Lomas:
The fuses kick in hard around 280mA and fold back and limit to 140mA. If you remove them then all you have for protection is the 700mA inbound fuse. The tracking on the board is good for 500mA+ so you could if you really wanted to. What about a powered hub – to power the Pi and bigger USB devices.
To power higher power devices: (i.e. USB 2 devices)
You should use a powered USB hub, that can supply >= 0.5A per USB port. This means if your USB hub has 4 ports, it should use at least a 2A power supply.
Other options:
If you don't want to use a USB hub with a second power supply, you can do one of the following options:
These methods are not recommended, and may damage your board/devices.
- Create/buy a split USB cable that uses a separate 5V source (such as your input source).
Raspi USB out (pins TX, RX, GND) ___
\_____ device
5V supply (pins 5V, GND) ___/
- Join the output of the two polyfuses (solder a jumper across). As the polyfuse current is being split, this will allow up to ~200mA for one USB device, or 50/150 across two.

You could also join the VCC of both USB ports: (untested)

- Connect the input VCC to the output VCC (disconnect the polyfuses first?). This will allow you to draw as much (combined) as your input can supply.

Disclaimer: I am not involved in the design of the Raspberry Pi, and am not an expert on polyfuses. Modifying your Raspberry Pi is not recommended, will void your warranty, and may damage things. Please do not sue me.
Please feel free to correct any mistakes I have (probably) made!
-
9Fantastic answer! – Jivings Jun 15 '12 at 11:47
-
7This is one of the most comprehensive, best answers on this site I've yet to see. Thanks! – berry120 Jun 16 '12 at 11:18
-
@JonEgerton I don't know, I think Martin Thurau thinks differently http://stackoverflow.com/questions/3255/big-o-how-do-you-calculate-approximate-it – Joe Jun 25 '12 at 12:40
-
@Joe: He's not seen this answer. Its got pictures. – Jon Egerton Jun 25 '12 at 12:55
-
I've got to agree with you on that! – Joe Jun 25 '12 at 13:33
-
6Needs updating for REV2 boards.. +1 – Piotr Kula Oct 01 '12 at 14:55
-
@ppumkin I suppose I'll have to go buy a rev 2 board then! – Alex L Oct 02 '12 at 08:15
-
Alex: If you're still about, you could revise this answer. – Seamus Nov 09 '23 at 12:26
Just noting that the rev 2.0 board no longer has the USB polyfuses, just the input 1.1A polyfuse. So the issues mentioned here should no longer be present in current generation Raspberry Pi boards.
-
And REV2 Boards can handle a
MAX of 2.5Aif you bypass the poly fuses by supplying power via the GPIO +5V5 instead. – Piotr Kula Oct 01 '12 at 14:54 -
Is the 2.5A figure definitely confirmed? It has been said that max 2.5A should be given as back fed power from the USB A connector, but can this same be given on the GPIO +5V5 pin? – Nakedible Oct 01 '12 at 17:14
-
Also, I don't think anything says +5.5V, USB voltage limit is +5.25V. So please disregard the +5V5 in my comment above. – Nakedible Oct 01 '12 at 17:20
-
Oh yea,Sorry its 5V0 - My bad- I was thinking of something else. Rev2 is confirmed! Rev1 not- Safe to say
REV1 = MAX 1A,REV 2 = MAX 2.5A– Piotr Kula Oct 02 '12 at 08:43 -
Here, it has been said that the GPIO pins would only normally be rated for 1A. http://www.raspberrypi.org/phpBB3/viewtopic.php?f=29&t=18928 Do you have a source for your information? It would be very nice to get to the bottom of this. – Nakedible Oct 02 '12 at 09:03
-
Search this Q&A for
maximum power on GPIOand you will get my and others members answers, the reasons and schematics-and all the banter that follows. (The foundation never said what the rev1 traces can handle. REV2 they officially say 2.5A max) Common sense. That is all. – Piotr Kula Oct 02 '12 at 09:05
As of 2024, this information is available in the Power Supply section of the official docs. Reproduced here for convenience:
| Product | PSU minimum | USB max out |
|---|---|---|
| Raspberry Pi 1 Model A | 700mA | 500mA |
| Raspberry Pi 1 Model B | 1.2A | 500mA |
| Raspberry Pi 1 Model A+ | 700mA | 500mA |
| Raspberry Pi 1 Model B+ | 1.8A | 1.2A |
| Raspberry Pi 2 Model B | 1.8A | 1.2A |
| Raspberry Pi 3 Model B | 2.5A | 1.2A |
| Raspberry Pi 3 Model A+ | 2.5A | Limited by PSU, board, and connector ratings only. |
| Raspberry Pi 3 Model B+ | 2.5A | 1.2A |
| Raspberry Pi 4 Model B | 3.0A | 1.2A |
| Raspberry Pi 400 | 3.0A | 1.2A |
| Raspberry Pi 5 | ? | ? (not yet listed in official docs, Feb 2024 GitHub issue) |
| Raspberry Pi Zero | 1.2A | Limited by PSU, board, and connector ratings only |
| Raspberry Pi Zero W | 1.2A | Limited by PSU, board, and connector ratings only. |
| Raspberry Pi Zero 2 W | 2A | Limited by PSU, board, and connector ratings only. |
(Please edit and update this post if new models are added to the official list only.)
- 1,874
- 14
- 20