This can easily be done using stac. More explanations of the process for generating the encoding circuit is explained in a previous answer. But, since, this question is specifically asking for $[[2m, 2m-2, 2]]$ codes, here is how to do it.
import stac
import numpy as np
m = 3
generator_matrix = np.zeros((2*2*m, 2), dtype=int)
generator_matrix[0, :2*m] = np.ones((2*m,))
generator_matrix[1, 2*m:] = np.ones((2*m,))
stac.print_matrix(generator_matrix, augmented=True)

code = stac.Code(generator_matrix)
code.construct_encoding_circuit()
code.encoding_circuit
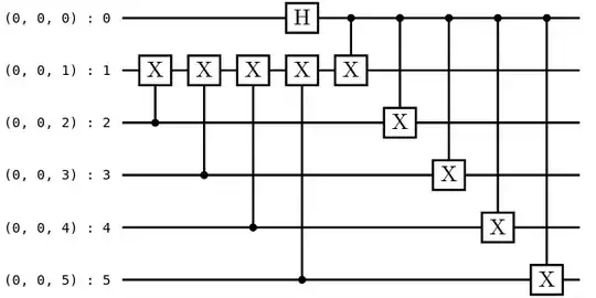
0 CX (0, 0, 2) (0, 0, 1)
1 CX (0, 0, 3) (0, 0, 1)
2 CX (0, 0, 4) (0, 0, 1)
3 CX (0, 0, 5) (0, 0, 1)
H (0, 0, 0)
4 CX (0, 0, 0) (0, 0, 1)
5 CX (0, 0, 0) (0, 0, 2)
6 CX (0, 0, 0) (0, 0, 3)
7 CX (0, 0, 0) (0, 0, 4)
8 CX (0, 0, 0) (0, 0, 5)
code.encoding_circuit.draw()

Here the input state is inserted onto the bottom $2m-2$ qubits.