33

So my friend Fred and I have been developing a time machine. I know it sounds impossible but we think we've hit a breakthrough! Fred has had a successful test run but he didn't tell me where he was going! Right before he left he sent me this weird email with a table full of text and a scanned copy of some formula he's scribbled. Fred is really paranoid and he does all this crazy obfuscation so that the lizard people can't understand his messages even if they intercept it. I'm usually the one to balance him out and keep him sane but, alone and back in time, who knows what he's going to do? Please, I have to find him before he starts a war or something. I have another working prototype that's almost complete but I don't have any coordinates to program.

I've copied the text table and attached the exact image to this post.
Can you help me figure out when and where he's gone?

As a bonus, I'll let you name the time machine and your name can appear on all the patents.
We've been kicking around a few ideas for a name but none of them are very catchy.

Formula

-------------------------------------------------------------------------------------------
|        |        |        |        |        |        |        |        |        |        |
| LQ6GD4 | ZC7PM8 | EN4TS1 | RG1CB5 | IT2UX1 | QF6NF6 | JE6KF6 | KL1IE0 | ET6QG8 | BE7KD8 |
| SW2NN2 | SS8NE8 | SS7SW2 | SS6SW1 | NN3SE5 | SE4NN4 | SS4SE3 | SE2SS7 | SE4SW4 | NE3SW3 |
|        |        |        |        |        |        |        |        |        |        |
-------------------------------------------------------------------------------------------
|        |        |        |        |        |        |        |        |        |        |
| JR8FV6 | BB5NF6 | WO8DG2 | TI1ET3 | BF4QF6 | PA5TM9 | NO4AT2 | HT9OO9 | AE5UE5 | KE2NA6 |
| SE3NE4 | EE3SS3 | SW3SE4 | SE2NW3 | SS4SW3 | WW1SS1 | SW3NE3 | SS6NN1 | SW3SE3 | SW5SE3 |
|        |        |        |        |        |        |        |        |        |        |
-------------------------------------------------------------------------------------------
|        |        |        |        |        |        |        |        |        |        |
| BN9MU6 | PG4NF6 | KE4AM1 | JK1RR4 | HM8MS9 | YE9ES4 | GD9RC4 | PE5QA1 | TU3GY3 | NR9PM6 |
| SS8NE3 | EE2NN2 | SE8NE1 | EE5SS1 | SE1NN1 | SE2NW2 | SS7NW7 | NE2SS1 | SW2SS3 | SW5NW4 |
|        |        |        |        |        |        |        |        |        |        |
-------------------------------------------------------------------------------------------
|        |        |        |        |        |        |        |        |        |        |
| UA2GF1 | NF5PC6 | PQ7YA9 | BC4QH4 | ND5QB2 | KF1PB5 | LN8BV4 | GU6CB1 | UY1FT2 | DK3EH3 |
| EE4NE3 | WW1NE1 | SS6NE1 | EE4WW2 | SE4NN3 | SW4NN6 | SS7NW8 | SW3WW2 | SW2SS1 | SW7NN5 |
|        |        |        |        |        |        |        |        |        |        |
-------------------------------------------------------------------------------------------
|        |        |        |        |        |        |        |        |        |        |
| HQ5NC4 | OT5FG5 | RU6DU3 | HR1IX1 | NF3QH6 | QF3NG8 | RM1HC6 | PO4YZ3 | BD6BG1 | WF1MZ3 |
| SS1SW3 | NW3EE6 | SS2NW2 | SW4NN5 | SW4SE1 | SW1NN4 | SE3NW6 | SW1NW5 | NW2EE1 | NN3EE2 |
|        |        |        |        |        |        |        |        |        |        |
-------------------------------------------------------------------------------------------
|        |        |        |        |        |        |        |        |        |        |
| YR1II7 | QG6WO3 | DQ9PA1 | PF4EF4 | PH5QG5 | KN1ZL3 | AN3NA2 | OY4OE8 | OE3NF6 | VZ1XH4 |
| NE4SE4 | EE4NE2 | NW1NN3 | EE2NW2 | NE4SW3 | NN1NW4 | NN3NW1 | EE2SS2 | NW5SW3 | SW4NN4 |
|        |        |        |        |        |        |        |        |        |        |
-------------------------------------------------------------------------------------------
|        |        |        |        |        |        |        |        |        |        |
| OE8RD7 | GA3VB8 | RR5AE9 | RS2XT7 | OS2LL5 | RZ9TT1 | SO2IR3 | IF1FO7 | GE3SR4 | VX5BV4 |
| NN4SS3 | EE4NE4 | NE1EE3 | SW5NW1 | SW1NE4 | SE1NW6 | NE2NN2 | NW3NE2 | SE1NN6 | NE2NW4 |
|        |        |        |        |        |        |        |        |        |        |
-------------------------------------------------------------------------------------------
|        |        |        |        |        |        |        |        |        |        |
| LI1UA8 | ML6WA1 | PH4QG6 | QU5KG9 | NH4QG5 | IE5TT1 | SR5UA3 | JA8IF2 | NR9EE8 | WN5UN7 |
| NE3NW5 | NN4SE3 | NN2EE2 | NE1NW5 | NN1NW3 | WW2SE1 | NW1WW5 | SW3NW9 | NN1WW4 | NW2SW2 |
|        |        |        |        |        |        |        |        |        |        |
-------------------------------------------------------------------------------------------
|        |        |        |        |        |        |        |        |        |        |
| PE4PE5 | NC3BC5 | SQ4LD6 | JU9CU3 | TA8SR5 | VN7PI1 | SW3JL2 | UG3AW9 | QN1NU1 | ZB6NC4 |
| NE4SW1 | NE3NN2 | NN5SE2 | SW2NE6 | NE3NN4 | SW2NN7 | NW3NN4 | NE1NE3 | SS3NW6 | NW8SW1 |
|        |        |        |        |        |        |        |        |        |        |
-------------------------------------------------------------------------------------------
|        |        |        |        |        |        |        |        |        |        |
| GN1FT2 | PD3NH5 | KW2BT9 | YV8LH6 | YV5FH7 | VO9AY7 | RJ5EL4 | NG7KD8 | GP2LW9 | NL3TR9 |
| NE9SW1 | NE2EE1 | NN8EE2 | SE1NN3 | NN6SW6 | NE6WW5 | NW6SE3 | NW2NN7 | NW3EE2 | NW2NN2 |
|        |        |        |        |        |        |        |        |        |        |
-------------------------------------------------------------------------------------------

ADDITION 1

I'll be spending this weekend helping my parents move so I won't be able to check in on progress. When I get back to the office on Monday, I'm going to really scour the lab and see if I can find any other clues Fred might have left behind. As paranoid as he is, he's not very organized so it's possible I can find the original copy of that scanned paper or maybe the other half as it appears to be torn.


ADDITION 2

This might not be as helpful at this point but I did find the other half of the paper.

OtherHalfOfTheMessage_WhyAreYouReadingThis_StopEditingThings!
This seems to go along with the idea of setting the derivative equal to zero and seeing where that leads. As already noted, the bottom texts could certainly be compass directions to move around but where do I start and what do I do with the result?


ADDITION 3

I had some time this week and started on what Jonathan Allan suggested. Here's how far I got:

It's unlikely that the formulas just happened to have zeros at integers so those three cells must mean something. I've highlighted those points in yellow in the image below. If we run with the idea that the second line in each cell are compass movements, you can start to move around the grid. I checked the first few moves for the first special cell but it got too messy to keep drawing it. I don't yet know how I'm going to know I'm done moving. Is it going to cover every cell or go out of bounds or what? Anyway, here's what I have done so far.

Addition 3 Image and also Hello to all future editors! I like this puzzle, do you? I hope so. Hello from your past!


ADDITION 4

I've added a tag based on some clues already discovered in the answers thus far.

steganography

Engineer Toast
  • 17,506
  • 1
  • 49
  • 152
  • Whoa, a question on computer with story of TIME MACHINE, my next mission will be to solve this one :D – ABcDexter May 31 '16 at 16:25
  • What is the format of the machine's coordinate input? – Jonathan Allan May 31 '16 at 16:38
  • 2
    @JonathanAllan It has built-in WiFI and hooks to Google maps. You pick a spot, type in a date from the Gregorian calendar, and pull the lever, Kronk. Fred explained it to me once and I think it extracts the GPS coordinates from the map location but he wrote the software so I'm not 100% about how it works. If you don't have WiFi, it can only move you in time, spatially locked to the Earth's center of mass with some error correction based on local masses. For our puroses, a description of the location and a date will be sufficient. I can input myself. Why? Are you planning to steal it? – Engineer Toast May 31 '16 at 17:04
  • 1
    @EngineerToast I already stole it. – Ian MacDonald May 31 '16 at 17:22
  • 5
    Obviously it should be named Timey McTimeFace. – pacoverflow May 31 '16 at 17:23
  • 1
    @pacoverflow While we appreciate the resounding support of the community, we have chosen to instead name it HMS Jules Verne. – Ian MacDonald May 31 '16 at 17:23
  • It is curious though how the graph of the derivative of the polynomial corresponds to the way the formula has been "crossed out". – user314159 May 31 '16 at 17:54
  • 8
    Simple. Just use the time machine to go forward in time. See the accepted answer for this question and you will know where/when Fred went. – Marius May 31 '16 at 18:09
  • @Marius Have you no respect for the dangers of time travel? Insofar as we can tell, we move along a single timeline without a single universe. While a paradox cannot occur because they would have already occurred were they possible, you can really mess stuff up. Besides, I can wait for the answer. When it is solved is not critical because time travel. – Engineer Toast May 31 '16 at 18:31
  • 1
    @IanMacDonald You! I don't know how many times you've been in this portion of the timeline but I received a note from my future self warning me about you. While you will have greatly angered me once you steal it from my near-future self, my further-future self has assured me that you receive your comeuppance. – Engineer Toast May 31 '16 at 18:35
  • 1
    @EngineerToast. I knew you were going to say that but I waited for you to answer anyway because I didn't want to disrupt the timeline. – Marius May 31 '16 at 18:38
  • Just go back in time to right before he left and ask him where he's going. – Devsman Jun 10 '16 at 20:32

2 Answers2

16

Lets get this started...

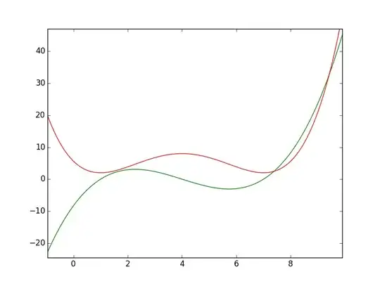
\begin{align} y&=\frac1{27}(2x^4-32x^3+156x^2-224x+152)&\text{ in }\color{red}{\text{red}}\\ \frac{dy}{dx}&=\frac1{27}(8x^3-96x^2+312x-224)&\text{ in }\color{green}{\text{green}}\\ \end{align} graph
with intersections at the real roots of $x^4-20x^3+126x^2-268x+188 = 0$
$$x=7.3814615948457893,\space\space y=\space\space2.438943064785$$ $$x=9.4164990874542980,\space\space y=32.640966766506$$

If the grid has $0,0$ at the bottom-left and $10,10$ at the top-right the first of those would lie in the cell:

NR9EE8
NN1WW4

As locations they would be in Benin and South Sudan respectively, nothing strikes me as special about the specific locations.

Another view of the scanned copy is that the formula represents the x-axis and the crossing out represents $\frac{dy}{dx}$ (which looks roughly right) \begin{align}\frac{dy}{dx}=0 \\ \rightarrow x^3-12x^2+39x-28=0 \\ \rightarrow (x^2-5x+4)(x-7) = 0 \\ \rightarrow (x-1)(x-4)(x-7) = 0 \\ \end{align} So the formula and the crossing out would intersect at $x=1$, $4$ and $7$
Interestingly $y(1)=2$, $y(4)=8$ and $y(7)=2$
So maybe we should look at cells $(1,2)$, $(4,8)$ and $(7,2)$?
With the bottom-left cell as $(0,0)$ that would be:

ML6WA1  BF4QF6  JA8IF2
NN4SE3  SS4SW3  SW3NW9

With the bottom-left cell as $(1,1)$ that would be:

PE4PE5  JK1RR4  SW3JL2
NE4SW1  EE5SS1  NW3NN4

As pointed out by AZGreenTea, the bottom of the two entries in a cell has only letters that are in the set $\{N,S,E,W\}$, the cardinal compass directions.
The format of both top and bottom entries are
[A-Z][A-Z][0-9][A-Z][A-Z][0-9]
where bottom entries do not use the digit $0$ and are limited to the characters $\{N,S,E,W\}$; top, however, makes use of all digits and characters.

Furthermore bottom entries [A-Z][A-Z] parts are in the set $\{EE,NE,NN,NW,SE,SS,SW,WW\}$ which could be interpreted as $\{E,NE,N,NW,SE,S,SW,W\}$, the cardinal and primary inter-cardinal compass directions.

As pointed out by Joffan (and possibly confirmed by Engineer Toast in Addition 3) these could be directions to the next cell (like a linked list, or in this case a linked array).
If we wrap top to bottom and left to right (forming a torus) there are exactly $3$ self-referential cells on the grid.
Furthermore they are each led to by the paths starting at the locations treating the bottom-left as $(1,1)$ in $22,17,$ and $12$ steps respectively:

PE4PE5  JK1RR4  SW3JL2
NE4SW1  EE5SS1  NW3NN4
..22..  ..17..  ..12..
BE7KD8  NO4AT2  YE9ES4
NE3SW3  SW3NE3  SE2NW2

Their journeys in the other text are, respectively:

PE4PE5PF4EF4BC4QH4KF1PB5BB5NF6NF3QH6PD3NH5NH4QG5NF5PC6PG4NF6RG1CB5PH4QG6PH5QG5QF3NG8BF4QF6NC3BC5ND5QB2BD6BG1PE5QA1KE2NA6NG7KD8QF6NF6BE7KD8
JK1RR4UY1FT2SO2IR3TU3GY3SR5UA3OE8RD7YR1II7OE3NF6UA2GF1KL1IE0NL3TR9OY4OE8WN5UN7IE5TT1TA8SR5HT9OO9IF1FO7NO4AT2
SW3JL2TI1ET3EN4TS1GN1FT2AE5UE5NR9EE8OS2LL5GU6CB1RR5AE9AN3NA2PA5TM9HM8MS9YE9ES4
Jonathan Allan
  • 21,150
  • 2
  • 58
  • 109
  • 1
    As an observation, I don't think South Sudan is relevant. The second row seems to only contain the letters N,S,E,W and numbers, so I'm assuming these are the cardinal North, South, East, West directions. Apart from that I have nothing helpful to add. – AZGreenTea Jun 01 '16 at 05:49
  • 1
    I'm pretty sure the NESW letters on the second line of each cell indicate the steps to the next cell in two steps, or possible to the next two cells. So for example from the top left cell, "SW2NN2" takes you down-right 2 cells diagonally then 2 cells up. As far as I can see this interpretation never takes you off the grid. – Joffan Jun 01 '16 at 23:56
  • @Joffan you mean down-left not down-right for "SW" surely? – Jonathan Allan Jun 02 '16 at 00:14
  • @JonathanAllan I should do, indeed, so that takes us off the grid... unless we allow edge-to-edge wrapping. – Joffan Jun 02 '16 at 00:22
  • +1 for creating the springboard by which Alconja found Fred. – Engineer Toast Jun 16 '16 at 13:44
16

Complete Solution

As per Jonathan Allan's partial answer the first step is to find the roots of the equation in the first image. Doing so, gives the following three coordinates in the table of text: $(1,2)$, $(4,8)$ and $(7,2)$.

Taking each of these coordinates and then following the directional movement hints in the second line of each square (again see Jonathan's answer, and Addition 3 in the question), you trace out three paths. If you take the text from the top line of each square that you visit while following the directions and list them in order vertically, you can read off some additional hints.

For example, starting with the $(4,8)$ root, we have:

JK1RR4
UY1FT2
SO2IR3
TU3GY3
SR5UA3
OE8RD7
YR1II7
OE3NF6
UA2GF1
KL1IE0
NL3TR9
OY4OE8
WN5UN7
IE5TT1
TA8SR5
HT9OO9
IF1FO7
NO4AT2

Which, when read vertically gives (with spaces/punctuation added for readability):

JUST SO YOU KNOW, I THINK YOU'RE REALLY NEAT FOR FIGURING IT OUT SO FAR. TRY A DIFFERENT ROOT.
1 1 2 3 5 8 13 21 34 55 89 144 233 377 610 987 1597 2...

This appears to be purely a hint, and the Fibonacci sequence is just filler, so we can ignore this result and look at the next root. Taking $(7,2)$, we get:

STEGANOGRAPHY WINNER SURNAME JET FUEL CANT MELT STEEL BEAMS
3[.]141592653589
2312585192994

This text is mixture of hint and filler. The useful information we can glean is "Steganography" and "Winner surname", with the rest apparently being filler. "Steganography" hints at the fact that the image included in the email (with the equation) contains steganographically hidden information. Inspecting the image closely indeed shows that there seems to be some sort of binary data hidden in the lower order bits of the early pixels. But they (so far) appear to be gibberish, so we'll leave it for now...

The third root, $(1,2)$, doesn't follow the same pattern, but writing it out as follows:

PE4 PE5
PF4 EF4
BC4 QH4
KF1 PB5
BB5 NF6
NF3 QH6
PD3 NH5
NH4 QG5
NF5 PC6
PG4 NF6
RG1 CB5
PH4 QG6
PH5 QG5
QF3 NG8
BF4 QF6
NC3 BC5
ND5 QB2
BD6 BG1
PE5 QA1
KE2 NA6
NG7 KD8
QF6 NF6
BE7 KD8

produces pseudo algebraic notation for the series of chess moves made in The Immortal Game. Recalling the "winner surname" hint in the previous step, we have perhaps found our "key" for the steganography. The winner of the immortal game was Adolf Anderssen, and using "Anderssen" as a password to decrypt and extract the content hidden in the image1, we get the following message, and the final solution:

Don't go to the chess game2. That's a trap. Instead, come find me on June 28, 1914, in Sarajevo, Bosnia, at the junction of Appel Quay and Franz Josef Strasse3.

Most importantly, I'll also claim my bonus, and name the time machine... Such a significant invention requires a suitably impressive name that casts all individual ego aside, and captures the momentous and humanity-defining nature of the machine. So after much consideration, I dub the machine the Advanced Location and Chronology Oriented, Non-linear Juncture Apparatus.

...perhaps that's a little wordy, but I'm sure we can find a suitable acronym...


1. I don't know what algorithm that site uses when encrypting with a password, I had previously tried manually extracting the binary data and applying the key with various ciphers, without success.
2. Sorry to have sent you to the chess game with my earlier partial answer @EngineerToast... sounds like you were lucky to survive that trip.
3. Though, perhaps the suggested meeting location/time is an even worse idea...

Alconja
  • 37,250
  • 16
  • 116
  • 164
  • 1
    Dangit, Fred! He's making jokes at a time like this? He knows I like to hide the JET FUEL thing in puzzles so I'm almost positive that's just him making fun of me. The first part of that solution may mean something, though. Can you post the (1,2) root solution in the same manner that you showed the (4,8) root? It may help someone to the original format. – Engineer Toast Jun 13 '16 at 12:18
  • An awful lot of those letters -- in particular all of the first 22 of them, if I counted right -- are conventional labels for chess pieces. – Gareth McCaughan Jun 13 '16 at 23:22
  • And the others are letters A-H and numbers 1-8. – Gareth McCaughan Jun 13 '16 at 23:23
  • @GarethMcCaughan - yeah, it's definitely chess.. just as you posted that comment, I found that it's referring to this game: http://www.chessgames.com/perl/chessgame?gid=1018910 – Alconja Jun 13 '16 at 23:25
  • So presumably "winner surname" refers to "Anderssen"... – Alconja Jun 13 '16 at 23:26
  • @EngineerToast - assuming there's still one more step to go? (Steganography: Anderssen) – Alconja Jun 13 '16 at 23:37
  • The game was played in London in 1851, but if that's the answer then we haven't made any use of the "winner surname" thing which does seem like it should be a clue. – Gareth McCaughan Jun 13 '16 at 23:37
  • @GarethMcCaughan - we're thinking in tandem. :) see my updates. – Alconja Jun 13 '16 at 23:38
  • What characters in the table haven't been used yet by any of the red herrings and non-red-herrings found so far? – Gareth McCaughan Jun 13 '16 at 23:38
  • oh yes, so we are. – Gareth McCaughan Jun 13 '16 at 23:38
  • I don't know whether it's somehow useful (I guess not) but of course there's an extra half-move in the game -- there's a Kd8 added after the final checkmate. – Gareth McCaughan Jun 13 '16 at 23:41
  • Yeah, I think that's just the final position of the black king (in checkmate), so probably just there to make the numbers even. – Alconja Jun 13 '16 at 23:43
  • So I took a chance and went to the chess game just in case. I didn't find him but a valet approached me. He said he was told to look for a man whose clothes were most out of place and deliver a letter. I thanked him, opened the sealed note, and found the following message: I emailed you the note; I didn't leave the physical copy on your desk. Use a dictionary, man! -F I thought about returning before Fred left but I'm still worried about paradoxes so I'm back now, instead. What was he talking about in his note? – Engineer Toast Jun 14 '16 at 16:03
  • @EngineerToast - well I believe I understand this new note (especially given prior information), but I can't make the bits fit together.... – Alconja Jun 15 '16 at 01:17
  • @EngineerToast - ping (I don't think you get notified to edits to answers) – Alconja Jun 15 '16 at 23:11
  • @EngineerToast and Alconja, how did you know to go to Mobilefish? – LeppyR64 Jun 15 '16 at 23:14
  • @LeppyR64 - I assume it's just using some sort of "standard" steganography/encryption algorithm that I'm just unaware of. I only went there after trying unsuccessfully a few times to extract data manually. I could see that there was data hidden there, just not how it was encoded. So after giving up myself, I just googled online steg tools and happened across mobilefish by chance. – Alconja Jun 15 '16 at 23:22
  • What could you see that indicated there was data? (I'm no good with PNG) I was reasonably certain that there was something in it from the start, but didn't know how to do it. – LeppyR64 Jun 15 '16 at 23:40
  • So the "steganography" hint was pretty direct, but from a practical perspective, if you just open the image in any editing software and look at the colour values for the pixels in the top left, you'll see lots of (255,254,254), (254,255,255), ... type pixels. If it were a "normal" image, you'd expect them all to be the same (pure white in this case). It's pretty standard practice for steganography to use the least significant bits to store info since it's not visible to the naked eye. So taking each of the above channels, you'd get (1,0,0),(0,1,1),... hidden in the LSBs. – Alconja Jun 15 '16 at 23:47
  • @LeppyR64 - just to continue that thought, obviously using an image editor might be ok for "seeing" the hidden data, but it'd be pretty painful to extract it that way. So I just used a script that extracted each colour value from each pixel and did a binary And with 0x1 and wrote it out to a text file. Looking at that data, you can again "see" the data because the early parts are very random looking with a mix of 1s and 0s, but then (after the hidden message ends), you end up with long strings of 0s and 1s that look more "normal" for such a uniformly coloured image. – Alconja Jun 15 '16 at 23:51
  • @LeppyR64 - and finally, the fact that it was png was a hint in itself, since that's a lossless bitmap-style format. If it were a jpg, the LSB data would be lost in compression. – Alconja Jun 15 '16 at 23:51
  • Thanks! More importantly, what are you going to name the machine?! – LeppyR64 Jun 16 '16 at 00:21
  • @LeppyR64 - Crap! Thanks for reminding me of the most important part of this whole question... Updated my answer. – Alconja Jun 16 '16 at 00:56
  • Fantastic! I can't wait to go get Fred that I won't even wait until after lunch. Perhaps I can find a sandwich shop nearby his location... – Engineer Toast Jun 16 '16 at 12:45
  • @EngineerToast - I hear old man Schiller makes a mean Ćevapi... although something's nagging me about that date... Nah, I'm sure it's nothing. (Didn't even think to look up the date/location at the time, but I'll add another footnote). – Alconja Jun 16 '16 at 13:23
  • Good job A.L.C.O.N.J.A. it is. At least it ends with my initials :) – Jonathan Allan Jun 17 '16 at 12:13