In general, chance constraints are difficult to handle computationally. Given a fixed $x$, is it often very difficult to even compute the value of $\Pr[F(x,\xi)\leq0]$, making the incorporation of such a constraint into an optimization model quite troublesome.
One possible approach is outlined in the 2006 paper by Nemirovksi and Shapiro entitled Convex Approximations of Chance Constrained Programs. In this paper, the authors propose techniques for creating conservative approximations of chance constraints (i.e., approximations with smaller feasible regions). See this paper by Shabbir Ahmed for convex relaxations.
In what follows, we'll assume that for all $\xi$, the function $F(\cdot,\xi)$ is convex in its first argument (if this is not the case, you'll have to do some hard thinking). We'll also assume $F$ is real-valued (not vector-valued---i.e. not a joint chance constraint). For the remainder, we'll deal with the complement of the given constraint, that is, we'll deal with $\Pr[F(x,\xi)>0]\leq\varepsilon$.
It is well known that the probability of an event is equal to the expectation of an indicator function on that event. That is,
$$
\Pr[F(x,\xi)>0]=\mathbb{E}[\mathbf{1}_{\{F(x,\xi)>0\}}].
$$
The BIG IDEA behind this approximation scheme is to replace the discontinuous, non-convex indicator function $\mathbf{1}_{\{\cdot\}}$ with some nicer function---let's call it $\psi(\cdot)$. Ideally, we want $\psi$ to be continuous, convex (for easier computing), and be greater than (or equal to) the indicator function (so that our approximation is conservative).
Now, because $\psi(t)\geq\mathbf{1}_{\{t>0\}}$, we have that
$$
\Pr[F(x,\xi)>0]=\mathbb{E}[\mathbf{1}_{\{F(x,\xi)>0\}}]\leq\mathbb{E}[\psi(F(x,\xi))].
$$
Hence, if we enforce $\mathbb{E}[\psi(F(x,\xi))]\leq\varepsilon$, this implies $\Pr[F(x,\xi)>0]\leq\varepsilon$ (just like we want).
So how do we pick $\psi$, the approximation to the indicator function? Here are three popular choices:
- $\psi(t)=\max\{1+t,0\}$. This choice is actually equivalent to Conditional Value-at-Risk (CVaR).
- $\psi(t)=(1+t)^2$. This choice is equivalent to approximating the chance constraint using Chebyshev's inequality (see, e.g., slide 10 of these slides).
- $\psi(t)=\exp(t)$. This choice is advantageous because the function $\mathbb{E}[\exp(tX)]$ for a random variable $X$ is known as a moment-generating function, and has some nice, well-studied properties.
In fact, you can do a little bit better than this approximation. Nemirovski and Shapiro show that you can actually enforce
$$
t\mathbb{E}[\psi(\tfrac{1}{t}F(x,\xi))]\leq{t}\varepsilon\quad\leftarrow\text{If you only remember one thing...}
$$
for any $t>0$, and the approximation is still valid. This function on the left-hand side is actually convex in $t$ (as long as $\psi$ is convex)---this is called a perspective function (see, e.g., Section 3.2.6 of Boyd and Vandenberghe's Convex Optimization). So we can just throw in a new variable $t\geq0$ and enforce the above constraint, and get a tighter approximation.
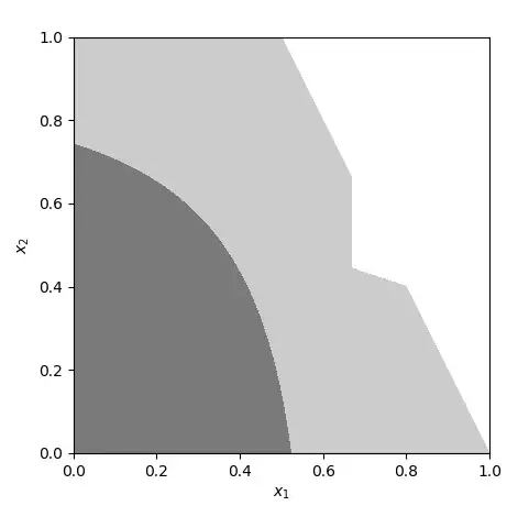
Toy Example
Suppose we have the constraint
$$
\Pr[\xi_1x_1+\xi_2x_2\leq2]\geq0.9.
$$
where $x_1$ and $x_2$ are non-negative decision variables, $\xi_1\sim\mathrm{Poisson}(1)$, and $\xi_2\sim\mathrm{Poisson}(1/2)$. The true chance constraint can be evaluated using the law of total probability (see code below). For the conservative approximation, we take $F(x,\xi)=\xi_1x_1+\xi_2x_2-2$, $\varepsilon=0.1$ and $\psi(t)=\exp(t)$. As noted above, this choice of $\psi$ is equivalent to the MGF of the random variable $\xi_1x_1+\xi_2x_2-2$, which is given by
$$
\exp\big[\lambda_1(e^{x_1/t}-1)+\lambda_2(e^{x_2/t}-1)-2/t\big]
$$
where $\lambda_1=1$ and $\lambda_2=1/2$. Hence, for any $t>0$, the following is a conservative approximation:
$$
t\cdot\exp\big[(e^{x_1/t}-1)+\tfrac{1}{2}(e^{x_2/t}-1)-2/t\big]\leq{t\varepsilon}
$$
An example of the true feasible region (light gray), and the approximation for $t=0.4$ (dark gray) are shown here:

Python code to produce this plot:
import numpy as np
import matplotlib.pyplot as plt
from scipy import stats
def main():
l1, l2 = 1.0, 0.5
tau = 2. # Chance constraint rhs
eps = 0.1 # Chance risk tolerance
tee = 0.4 # Conservatism a parameter
num_points = 500
X = np.linspace(0, 1, num_points)
X, Y = np.meshgrid(X, X)
approx = tee * np.exp(
l1 * (np.exp(X / tee) - 1) + l2 * (np.exp(Y / tee) - 1) - (tau / tee)
)
exact = np.vectorize(evaluate_poisson_cc)(X, Y, l1, l2, tau)
# Plot the results
ax = plt.gca()
ax.contourf(X, Y, exact, levels=[1. - eps, 1.], colors="k", alpha=0.2)
ax.contourf(X, Y, approx, levels=[0., tee * eps], colors="k", alpha=0.4)
ax.set_xlabel("<span class="math-container">$x_1$</span>"); ax.set_ylabel("<span class="math-container">$x_2$</span>")
ax.set_aspect("equal")
plt.show()
def evaluate_poisson_cc(x1, x2, l1, l2, tau, tol=1e-10):
""" Evaluate P[x1 * Z1 + x2 * Z2 <= tau] where Zi ~ Poisson(li)
"""
assert tau > tol
if np.abs(x1) < tol and np.abs(x2) < tol:
return 1.
if np.abs(x1) < tol:
return stats.poisson.cdf(tau / x2, l2)
if np.abs(x2) < tol:
return stats.poisson.cdf(tau / x1, l1)
max_value = np.floor(tau / x2)
n_values = np.arange(max_value + 1)
v1 = stats.poisson.pmf(n_values, l2)
v2 = stats.poisson.cdf((tau - n_values * x2) / x1, l1)
return np.dot(v1, v2)
if name == "main":
main()