68

Writing a book from the beginning to the end is (so I heard) a very hard process. Planning a book is easier. This question is dual in a sense to the question "Books you would like to read (if somebody would just write them)". It is about a book that you feel you would like to write (if you just have the time). A book that will describe a topic not yet properly discribed or give a new angle to a subject that you can contribute.

The question is meant to refer to realistic or semi-realistic projects (related to mathematics). Answers about book projects based on existing survey articles or lecture notes can be especially useful.

Of course, If you had some progress in writing a book mentioned here please please update your answer!

YCor
  • 60,149
Gil Kalai
  • 24,218
  • 4
    My opinion is that this dual question is even softer than the original (and I opine that makes it too soft); namely, an answer would be a book you would not like to read yourself, but would still like to write in the hope that somebody else might read it. – Daniel Moskovich Feb 03 '11 at 20:14
  • 10
    Dear Daniel, No, this is about a book you feel you are capable of writing (perhaps more so than anybody else) but you just dont have yet the time or energy to do it. For example, look at Alan Hatcher's book projects math.cornell.edu/~hatcher/#anchor1772800 . This site describes nice future book projects. (In this case, these books are likely to be written sometime in the future.) So the question was about ideas/projects of a similar kind. – Gil Kalai Feb 03 '11 at 20:25
  • This is definitely on my borderline, but I do actually have a sensible answer, and I'm in a mellow mood. (Plus Gil just made me laugh over at meta.MO so I'm repaying the favour.) – Andrew Stacey Feb 03 '11 at 20:57
  • 8
    Gerhard "Ask Me About System Design" Paseman, 2011.02.03 – Gerhard Paseman Feb 03 '11 at 21:49
  • 20
    @Gerhard: Did you mean that you'd like to write a book on System Design? :) – J.C. Ottem Feb 03 '11 at 22:09
  • 12
    Gerhard, I like to ask you, if I may, why do you put the phrase "Ask Me About System Design" between your first and last name. – Gil Kalai Feb 03 '11 at 22:11
  • 11
    I am working (off and on sadly; I use the quotation as a self-prompt, among other reasons) on something called "System Design For Almost Everyone" . I am soliciting interest by using the quotation, as well as building up an association of my name with system design. I am sending snippets of my work to those who inquire. Gerhard "Good Habits Are Good Gifts" Paseman, 2011.02.03 – Gerhard Paseman Feb 03 '11 at 22:18
  • 50
    Gerhard, maybe it will be useful if you added to your user page some link to your page or an email so people who are interested can contact you. Not being particularly fornd of advertisements, the habit of putting some advertisemnt item between the first and last name does not come accross to me as a good habit. (But I suppose we got used to it by now). – Gil Kalai Feb 03 '11 at 22:44
  • 5
    I understood Gerhard's monicker as a humorous take off on grandparents' t-shirts, somewhat in the sense of my own t -shirt, prompted by "will work for ....." signs, that says "Will explain Riemann - Roch for gianduia". – roy smith Feb 04 '11 at 16:39
  • 4
    As a book project, how about "fighting cancer (or boredom) with daily doses of algebraic geometry". Or "you too can make millions in functional analysis, (without investing a dime)." – roy smith Feb 04 '11 at 16:42
  • 1
    I think putting slogans/phrases/etc between first and last names is an excellent idea and should be encouraged. But this is somewhat off-topic... – Romeo Feb 13 '11 at 16:06
  • 6
    It is an idiosyncracy with a purpose, and not purely for advertisement. Regarding the link to a page or email, I am setting up a site for that purpose. I appreciate the tolerance MathOverflow has for my posts, and I try to give them some value for the community. I will use a short form trailer for this comment, though. Gerhard Paseman, 2011.02.14 – Gerhard Paseman Feb 14 '11 at 17:24
  • 5
    I have to say that every time I see this question, I mentally add "if only someone would read it." – Lucia Sep 03 '15 at 16:06

30 Answers30

107

Book: The Differential Topology of Loop Spaces

Why: Because they are one of the first examples of spaces that are almost, but not quite, entirely unlike manifolds. They are relatively straightforward spaces which can be fairly conceptually grasped, but still contain enough intricacies to reveal some of the important differences between finite and infinite dimensions (though perhaps I should say between manifolds modelled on Banach spaces and more general manifolds). A book on their differential topology would thus be a gentle introduction to the topic than is (as far as I'm aware) currently available (in particular, although just about everything I'd want to say is covered in Kriegl and Michor's works, it's in such a context and with such generality that "daunting" doesn't quite cut the mustard).

Who For: Me, 10 years ago. That is, I'd try to write the book I wish I'd had when starting out in infinite dimensional differential topology so I wouldn't have made all the mistakes that I made.

Why Me: Because I work in that area and I think I've made just about every wrong assumption about loop spaces possible so I know lots of the traps for unwary differential topologists venturing out into the miasma that is infinite dimensional topology.

Will I Ever Actually Write It: Maybe, maybe not (vote for this answer if you want me to!). I made a start by writing up some seminar notes. I've started transferring them in to the nLab (but in the process I've been generalising them which slightly goes against the purpose of the project as I described it above). I'd certainly like to write it, if only to convince myself that I no longer have all those false assumptions, but whether or not I ever actually do it ... (hey, I've an idea, maybe all the time I put into MO and meta.MO could be reallocated to book-writing. Then it'll be finished next week.).


Update: 2019-01-07 Due to changes in circumstances, I am extremely unlikely to spontaneously develop the above-mentioned notes into a book. Should anyone be in a position to say to me "If you did polish those notes into a book we'd definitely publish it" feel free to get in touch.

Andrew Stacey
  • 26,373
  • 24
    +1, if only for the "almost, but not quite, entirely unlike..." – Maxime Bourrigan Feb 03 '11 at 21:30
  • 2
    It's a nice Hitchhiker's Guide reference, I agree. But +1 for me because I would buy that book. – David Roberts Feb 03 '11 at 21:47
  • Hey, does that generalisation you mention include the stuff we were looking at (hint, hint! :-) – David Roberts Feb 03 '11 at 21:50
  • David: yes, it does. And I know, I know, it's been on the back burner a bit recently ... but that doesn't mean I've forgotten it. – Andrew Stacey Feb 03 '11 at 21:54
  • 5
    @LoopSpace are the seminar notes still available somewhere? The NTNU link is broken. – David Roberts Dec 02 '16 at 22:04
  • @DavidRoberts They're available on the arXiv so I've updated the link to point to that. – Andrew Stacey Jan 06 '19 at 16:20
  • 3
    Regarding your update, book acquisition editors at, say, the AMS, would be in a position to say something like: "I'll show your notes and book outline to our editorial committee, and if they approve it, we'll give you a contract saying that we'll publish your book." So that seem pretty close to what you want, modulo there is an approval process. OTOH, the editor can also help to place your book into the appropriate series (textbook, monograph, etc). If you want to send me an email, I'll be happy to put you in touch with an editor (or editors at several publishers, if you want). – Joe Silverman Jan 06 '19 at 16:46
  • @LoopSpace thanks for that :-) – David Roberts Jan 06 '19 at 22:00
61

Question seems a little silly to me, unless it's meant as motivation. But for those who answer the question and then are motivated to go ahead with their book project, I can offer some personal experience on the process.

Step 1. Start with a detailed outline and 100+ pages of detailed notes from a course that you've taught on the subject.

Step 2. Estimate about how long you think it will take to turn those notes into a published book. (In my case, I figured that it couldn't take more than a year or so.)

Step 3. Triple the value in Step 2 to arrive at an accurate estimate.

Joe Silverman
  • 45,660
  • 9
    Unless you are Peter Johnstone, and are trying the write The Elephant http://ncatlab.org/nlab/show/Elephant (which is more like, "take step 2 and multiply it by 20") – David Roberts Feb 03 '11 at 21:55
  • 51
    How about you just apply Hofstadter's Law: "It always takes longer than you expect, even when you take into account Hofstadter's Law." – Robby McKilliam Jul 24 '11 at 01:25
53

While I find the question borderline, I succumb to the temptation to answer.

Knot Theory: Kawaii examples for topological machines.

Topology is full of big machines, which may seem rather daunting to the student. But knot theory is a wonderful playground for toy models of many of these machines, where you can see how they work and visualize what they are doing. And one can draw pictures.
I think that a collection of these examples would be useful to students (I would have loved to have had it) or to people who would like to teach topology. And I don't think anything like this exists, really. The machine itself would be introduced only briefly, refering to somewhere else for more detail, while the knot theory example would be fleshed out in full.
For example, curvature of knots is the perfect playground for the Gauss-Bonnet Theorem. Computations of homology in knot theory give perfect toy examples (with pictures you can draw) for Mayer-Vietoris, the snake lemma, and other homological arguments. Ideas such as localization and Brown representability come up naturally. And an Alexander module gives a perfect playground for commutative algebra over a UFD.
So the idea would be to give sophisticated proofs of simple facts, letting the topological machines play the lead role. The student of topological machine X might then read the book by looking up the relevant section, which would give a kawaii (cute?) example in knot theory, highlighting how exactly the machine is working, and shedding light on its nature.
How likely am I to write it? I've toyed with the idea for a long time. For the book to be useful, it needs to be very visual and pedagogical, to make it light fluffy reading for one who knows the machine, and educational reading for one who doesn't. And becaue I have high asprations for it, it may take a while. But I do have intentions of actually writing it at some point, even if I don't yet know when that might be.

  • 6
    Boy, would this be cool! – Jon Bannon Feb 03 '11 at 21:41
  • Sounds very nice. What the word "Kawaii" refers to? – Gil Kalai Feb 03 '11 at 21:53
  • 5
    For "Kawaii", see e.g. http://en.wikipedia.org/wiki/Cuteness_in_Japanese_culture I don't know a good English translation- "cute" doesn't capture the meaning at all. The Hebrew "chamud" is much closer, as in "raayon chamud". Note that Wakimoto describes sl(2,C) as "Kawaii" in "Infinite Dimensional Lie Algebras", which in the English translation is rendered "charm". – Daniel Moskovich Feb 03 '11 at 22:51
  • 17
    Please write this! I'd even buy an overpriced hardcover version of this! – Dylan Wilson Feb 03 '11 at 23:03
  • 3
    A book with many drawings is a real math books. The tools for drawing today are primitive so all my best wishes to produce such a nice book. – Jérôme JEAN-CHARLES Feb 05 '11 at 00:23
  • 1
    @DanielMoskovich, I lived in Japan for more than 20 years. Cute/adorable, e.g., to describe a kitten, is a pretty accurate translation. (Waiting for the book.) – Tom Copeland May 02 '21 at 01:07
  • Where would I learn how to apply knots for the snake lemma, Mayer-Vietoris, etc? – Siddharth Bhat May 05 '21 at 15:05
48

I would love to write something titled "Higher mathematics from engineer's perspective", which would consist of a few chapters each of which should be devoted to a single simple to state real engineering problem whose solution requires rather sophisticated mathematical tools. The main content of the chapter would be the shortest path to the full solution with all the relevant concepts explained, all relevant theorems fully proven, etc. For instance, one possible such chapter would be "How to shape an airplane wing and compute the lifting force?" with all that complex analysis etc. An easier one would be "How to shape the rollercoaster track?" about elementary space curve theory. A harder one would be "How to find defects in solids?" with PDE's, wave equation, etc. Something like that is certainly lacking though I doubt that the people who will read it need it and that the people who need it will read it.

Another book written by a mathematician that makes me really jealous is "Alice in Wonderland". Alas, I currently do not have any good idea of how to beat it though the perception of the surrounding reality by a mathematically inclined mind is much more subtle and "unusual" today than it was in Carroll's time. (I almost wrote "perverted" instead of "unusual" but it is a kind of "perversion" that is in the reality itself, not in its perception, so this word, if used, won't really be understood correctly without a long explanation).

Needless to say, I will write neither of the two. Still, somewhere in the Platonic domain both these books exist and occasionally I stumble upon an "excerpt" that is taken right from one of them (that "excerpt" is, of course, not necessarily in the form of a written text or a sound track, but I cannot find a better word (fragment?) now).

fedja
  • 59,730
  • 1
    I guess an engineer might object to the way you describe your first book: "How to find defects in solids?", for instance, has a lot of different engineering answers, each of which probably has its own mathematics (unless you want to remain extremely vague about the mathematical details). Thus, more appropriate titles for one of your chapters might be "how to find surface defects using ultraviolet rays", for instance. – Thierry Zell Feb 04 '11 at 19:04
  • 1
    Sure. Once you come to the actual writing (which will never happen in this case), you make the things like titles etc. more precise. My only goal was to show that such a book won't be empty and the level of difficulty may vary quite a bit. The whole point here is not to be "vague" about mathematical details, but, on the contrary, to be as precise as possible and to present all relevant mathematics rigorously. There are chapters where I know next to nothing myself but I know people who actually worked on related projects personally, etc. – fedja Feb 04 '11 at 21:07
  • 5
    @fedja: when you actually write your book (i.e., never), here is something to consider: based on the title alone I would never read it, but based on your description I would very much like to read it. This makes me think that the title is somehow inaccurate. – Pete L. Clark Feb 05 '11 at 00:54
  • 12
    The title is accurate. The titles of numerous written glossy textbooks named "Calculus for ...", "Applied ...", "Basics of ..." aren't. – fedja Feb 05 '11 at 20:30
  • Dear @fedja, please start writing it. I for one will love to read it. – pinaki May 02 '21 at 13:52
41

Book Title: An Introduction to Forcing (for people who don't care about foundations.)

Synopsis: Forcing is one of the most amazing techniques in use today, and it offers amazing insight into how objects in mathematics can be constructed. The aim of this book would be to focus on the tools and methods of Forcing, and provide examples of constructions which highlight the intrinsic beauty that can be found hiding under the surface of a forcing argument. Moreover, it would highlight the practical applications of, and sense of naturalness the "Forcing Perspective" brings to inductive mathematical constructions (which might be outside the domain of set-theoretic interest.)

Reason For Wanting to Write It: When I first learned about Forcing, the first thing that struck me was "Why the hell has no one ever told me about this? What the hell!? This is AWESOME!" That sense of awe has stayed with me throughout my very short "career." So the book would be a way for me to share this view with other mathematicians who don't really care all that much about "set theory", "category theory", or "foundations" (just like I did before I learned about independence proofs, etc.) Moreover, the aim would not be to convert them to some relativist view of mathematics, but to just show them how directly linking the logical structure of an object with its construction can open new doors, and add much needed perspective to any field.

When Would It Get Written: Honestly, not now, and not in the near future, maybe 10/20 years. The reason for this is, I just don't know enough yet, I'm still a student. That being said, I must admit, I am most likely not the first person anyone would pick to write such a book. However, if I was ever presented with the opportunity I would take it in a heartbeat. To me the importance of the ideas and perspective for mathematics as a whole out weigh the possible huge list of errors and corrections that would follow such a book (if written by me that is).

PS: if there are any spelling or grammar errors, feel free to fix them.

Not Mike
  • 1,655
40

What I would really like to write is the new Da Vinci code, that is, a book that's an absolute piece of trash but sells 80 million copies. Purely for the sake of my bank account, of course.

Oh, but probably you were referring to mathematics books. Well, I don't think the question was very good anyway.

Angelo
  • 26,786
  • 7
    Hi Angelo, more generally I was referring to realistic or semirealistic book projects. (So a research monograph with a proof of the GRH would also not be considered as a good answer.) anyway, why is your answer an answer rather than a comment? – Gil Kalai Feb 04 '11 at 18:23
  • 3
    To Gil: Well, it was an answer, even if not a serious one. Anyway, it was a joke, I did not mean it to be offensive (even if it is true that I do not think it's a good question). – Angelo Feb 04 '11 at 19:35
  • Angelo, no offence taken... – Gil Kalai Feb 04 '11 at 20:04
  • 41
    I'm glad you guys sorted that out. Anyway, I'll wait for the movie. – Donu Arapura Feb 04 '11 at 23:15
  • Hope it'd be better than the old Da Vinci code movie. Or for that matter, the book. – Todd Trimble May 15 '17 at 13:28
33

Categories for Computer Science Made Easy

Basically, I'd like to collect together the stuff I mentioned in this answer, as well as some more. The information is scattered through many books and papers right now. Many of these papers are very challenging, even though they often contain elementary parts that could stand on their own.

Dan Piponi
  • 8,086
25

"Thinking with categories" a small introduction for the layman.
May be a more commercial title would be "Functorial Thinking".
A small book (circa 120 p.) with the goal of explaining basic category theory using plenty of examples but mostly non mathematical ones.
Intended for an audience of linguists, philosophers, computer designers and any curious intellectual.

The book presuppose a reader not adverse to a minimum of algebra, yet it should mostly contains basic defining algebraic equations for categories, functors , natural transformations and adjunctions.

The goal of this book: It should enable a philosopher (not necessarily specialized in logic) to grasp properly what an adjunction is in 2 to 4 hours.

The basic motivation: Find proper real-life examples (as in elementary set theory) for category theory.

To illustrate : A 5-subset of a football team can be made by picking some players randomly, but a sub-object is a set of 5 players that can play together! In fact common language would call it sub-team. So far when trying to design examples in real life you end up too often with groupoids and thin category(posets).

Any suggestions of places from which to draw material/inspiration would be most welcome.

  • 4
    I heard about an interesting lunch talk at HU-IAS by Kazhdan where category theory was used to analyze a poem. – Gil Kalai Feb 04 '11 at 22:30
  • I love this!. An example I am trying to work out is describe in plain terms the adjunction between "Sowing and Harvest". – Jérôme JEAN-CHARLES Feb 05 '11 at 00:16
  • 3
    Lawvere and Schanuel have written a book roughly like this: http://books.google.com/books?id=o1tHw4W5MZQC&printsec=frontcover&dq=conceptual+mathematics+lawvere – Qiaochu Yuan Feb 05 '11 at 15:46
  • 3
    @Qiaochu : Yes I have read this Lawere book , but it almost always mathematical examples sets that are real-world illustrated. Here the aim is to describe categorically real-world situations. – Jérôme JEAN-CHARLES Feb 07 '11 at 04:05
  • Lawvere and Schanuel did have some real-world things, for example a very nice example about Chinese restaurants... – Todd Trimble Feb 21 '12 at 22:32
  • If I remember well it was almost a bit of a cut and paste of sets product. I often view things as an idealized world ( computer point of view) and I think you know it to. – Jérôme JEAN-CHARLES Feb 24 '12 at 00:08
  • 1
    Here is one such book, by David Spivak: Category Theory for Scientists http://math.mit.edu/~dspivak/CT4S.pdf – Ben Golub Dec 27 '13 at 19:46
  • @GilKalai Please, source! I could not find it :'( – Musa Al-hassy Feb 14 '16 at 23:05
22

Related to my question:

References for constructible sheaves on complex analytic stacks

I'd like to read/write a book on constructible sheaves and the six operation formalism on complex analytic stacks, as it seems there are not too many references in literature (I would apologize if there is one that I'm not aware of), and there are so many basic facts in étale cohomology that one expects (at least I expect, in my research) to be true for analytic stacks but I couldn't find any reference, and therefore had to prove them from the beginning.

Planned content: (all on complex analytic stacks) dualizing complexes and the six operations (with any coefficient ring; the analytic topology allows us to do so), adic theory (mimic Laszlo-Olsson's theory), various results in étale cohomology in this setting, including proper/smooth base change, purity, Artin's comparison (for analytifications of complex Artin stacks), Künneth formula. Also I hope I could discuss Hodge theory (already done in Deligne's Hodge III, in terms of simplicial schemes), perverse sheaves (say with $\mathbb Q$-coefficient, again mimic Laszlo-Olsson) and mixed Hodge modules.

shenghao
  • 4,195
21

Gosh, what a question, Gil. What is your answer?

I have written many books in my head, but I am much too lazy actually to write a book. I guess my first choice would be

Geometric nonlinear functional analysis, volume II

and my third choice

Geometric nonlinear functional analysis, volume III

neither of which will ever be written by the authors of volume I.

A less daunting topic, until you think about it a lot, is

The geometry of $L_p$ spaces.

Another one I toyed with was

Approximation properties of Banach spaces.

Bill Johnson
  • 31,077
20

I would like to write a book on Forcing and large cardinals.

The idea would be to give a complete account of the interaction of these two central set-theoretic concepts, aiming at their intersection, rather than at their union. How are large cardinals affected by forcing? What kinds of forcing can preserve which kinds of larger cardinals? To what extent do the standard forcing notions affect large cardinals? For example, to what extent can we preserve large cardinals while forcing GCH, V=HOD, or their negations, among other set-theoretic features commonly obtained by forcing? By what methods can we show that large cardinals are preserved? To what extent can large cardinals be made indestructible by (certain kinds of) forcing? What are the most general things that can be said about how the large cardinal embeddings of one model relate to the large cardinal embeddings of its forcing extensions and ground models? The topic has a fundamentally category-theoretic flavor, since it is at essence about how large cardinal embeddings are affected by forcing, ideas that can often be expressed by means of large commutative diagrams, involving lifts of embeddings from models to their forcing extensions.

Let me confess: the truth is that I have been working on writing such a book for the past ten years, and have about 320 pages completed, sitting on my computer; I have used drafts of this book when teaching graduate courses in set theory, and over the years I have allowed various versions of these drafts to become distributed to various other researchers. In fact, it appears that this "book" has already been cited a number of times by various authors in published articles, even though it does not yet exist as a book.

So I would like to complete it. But somehow I keep getting distracted by other interesting and worthwhile projects...

19

Vertex Algebras (for Beginners)$^2$ (=Vertex Algebras for Beginners for Beginners)

because I've spent the past ~3 years carrying around Vertex Algebras for Beginners and only in the past few weeks have I understood what on earth is really going on.

15

Over the years I had a few ideas about books as well as the appealing idea of not writing a book. When I see books others have written I am usually quite amazed by them, and the amount of work involved seems rather alarming. (Being able to write unpolished things and to jump from one topic to another is an advantage of writing a blog.) In any case, I would prefer to write a book with an electronic version using the full possibilities of hyperlinks. Here are some specific ideas about books I would have liked to write had this been painless:

1) Face numbers, graphs and skeleta of polytopes and complexes. This is an area of combinatorial geometry which I find very exciting and it is related to various other areas of combinatorics and mathematics. (I am quite an expert in the area of the proposed book but not an expert in these related areas.) This topic is discusses in several books but I don't think there is a book devoted to this subject. My starting idea for this project is simple: To take Chapters 18 (by Billera and Bjorner) and Chapter 20 (by me) from the Handbook of discrete and computational geometry update them and add proofs.

2) Analysis of Boolean functions. This is a fairly new research area which again I find very exciting. It has connections to various areas of combinatorics and computer science, to probability and to harmonic analysis. Yet it is a sufficiently young field that a book is possible. How to go about it? Muli Safra and I wrote a related survey article about thresold phenomenon what seems to be missing is an additional survey on Fourier analysis of Boolean functions and then adding-proofs transformation as part of what is required to make them into a book.

Update There are two recent very nice related books: Lectures on noise sensitivity and percolation is a new beautiful monograph by Christophe Garban and Jeff Steif. Ryan O’Donnell is writing a book about Fourier analysis of Boolean functions and he serializes it on a blog entiled Analysis of Boolean Function.

3) A different idea that Gunter Ziegler and I played with was to write " The book of examples" (mimmicking perhaps the style of Aigner and Ziegler's "Proofs from the book") The mathoverflow question on fundamental examples is very much related to this idea. So given the many answers all that is "left to do" is to select some of the examles, to divide them into chapters, to ellaborate more on each selected example and indicate important connections. (This can also be done collectively.)

UPDATE (Sept 2015) Gunter Ziegler and I are now thinking to write The book of examples of convex polytopes"!

4) A different direction would be to transform the posts from my blog "Combinatorics and More" into a book (like Terry Tao and Dick Lipton have done for their blogs.)

5) (ADDED: AUG 2011) I forgot to mention that I did write an Internet Book Entitled "Gina Says: Adventures in the Blogosphere String War" , which contains all sort of things and also some mathematics. I would like to edit it further to make it suitable to a larger audience and possibly publish it via a commercial publisher.(Update, Nov 2017) A much changed version of the book is now published by "World Scientific", Here is the Amazon page and a related blog post.

6) (ADDED: Nov 2012) The content of my debate with Aram Harrow on quantum fault-tolerance that started in this post and concluded in this post over the blog "Godel lost letter and P=NP" can be the basis for an interesting book.

Gil Kalai
  • 24,218
  • 5
    To modify advice a colleague once gave me: The decision to write (another) book is like the decision to have (another) child: the work increases exponentially, but the rewards are commensurate with the effort. I hope you do write one or more of these wonderful books you've outlined! – Joseph O'Rourke Feb 13 '11 at 15:46
  • 2
    Thanks a lot, Joe! I do not think that with books the work grows exponentially with the number of books (but you have infinitely more experience, is it exponential?), but rather the burden of work grows exponentially with the inverse of the remaining work needed to complete the project. – Gil Kalai Feb 13 '11 at 16:33
  • 2
    Serge Lang would roll his eyes at us trying to formulate a psychological book burden-of-work law! :-) – Joseph O'Rourke Feb 13 '11 at 17:40
  • 2
    Gil, regarding the immense work associated to finishing a project, in Chapter 24 of Alexander Solzhenitzyn's novel the "The First Circle", the mathematician Sologdin describes this vividly in terms of "the final inch". Solzhenitzyn's essay is much-cited in the medical literature, see for example the PubMed listing for "Dracunculiasis eradication: the final inch" (here dracunculiasis is the Guinea worm disease). Yes, translating math-to-medicine is a lot of work. – John Sidles Feb 25 '11 at 09:26
13

It seems that the point of most calculus books currently existing is to: 1. Provide homework problems 2. Provide sample solutions to such problems so that students can pattern match 3. provide formulas in little boxes.

I would like to write a calculus book which really forces students to think about calculus. This means that they will have to develop the calculus themselves. The book will assist in this task by asking very leading questions, and asking students to work out examples which contain the essence of each new idea. A course based on such a book would consist of students working through the relevant section the night before, and the "lecture" is a group discussion aimed at clarifying the ideas developed. Of course, this must be supplemented with plenty of calculations, but these must always be accompanied by written explanations of the thought process behind each calculation.

Of course, these thoughts apply equally well to any other book about mathematics, especially those aimed at undergraduates. The ones aimed at graduate students or researchers could also benefit from this, but by that time most students have learned how to do this kind of thing for themselves.

Steven Gubkin
  • 11,945
  • 4
    @Steven: This sounds very much like a modified Moore method class. There are some well-developed and peer-reviewed notes of this style in the Journal of Inquiry Based Learning online. – Carl Mummert Jul 24 '11 at 12:18
  • 2
    Steven,check out Charles McCluer's HONORS CALCULUS It's basically a theoretical calculus course done in a Moore method style. It's too terse for my liking,but it's written very well with a lot of physical applications (!) Also,McCluer encourages instructors to develop their own courses with as much or as little detail as possible from it.This is a great challenge I'd love to try one day and it may serve as the skeleton for the kind of course you're suggesting. – The Mathemagician Jul 24 '11 at 17:30
  • 2
    Perhaps not exactly what you were thinking, but my high school had a calculus book filled with "motivating examples" where every "proof" (not analysis-style rigor) was given by students. (i.e: geometric arguments for the derivative of sin(x), integral of a semicircle, and taylor's theorem as an extended-mean value theorem.) Each h.w assignment was to go through these problems, and then students returned to a seminar class in which we discussed/presented solutions or ideas. here is a link: https://www.exeter.edu/documents/Math4All.pdf – Andres Mejia Apr 04 '16 at 02:53
12

In an ideal world where I would have unlimited time for nice book projects, I would like to write an update and english translation of my book on Poisson geometry and deformation quantization, which is unfortunately in german (I was young, needed the money...)

In course of such an update and translation I would like to incorporate some new topics (any suggestions?) and include in particular a treatment of symmetries, Morita theory, and existence&classification of star products also for the Poisson case (based on formality and gloalization a la Dolgushev...), and perhaps, also some more details on reduction. On the other hand, I would try to make the symplectic and Poisson geometry part much shorter, perhaps even in form of an appendix, to focus on the DQ part. I would like to keep the balance between mathematical presentation of the material with additional motivation section from mathematical physics.

But the world is far from being ideal, so I can not promise when I will find time for doing so... ;)

9

I would like to write a book related to my question Singular semi-Riemannian Geometry: usefulness and state of the art.

In fact, I have some 120 pages of drafts, but I would like to detail more some parts which I wrote too quickly, and to explain more between the equations.

The planned content is pretty much the same as it is now, but more elaborated, and with more examples:

I. Singular Semi-Riemannian Manifolds with Variable Signature Metric

1. Tensor Operations on Degenerate Inner Product Spaces

2. Tensor Operations in Singular Semi-Riemannian Geometry

3. Differential Operations on Singular Semi-Riemannian Manifolds

4. Curvature of Semi-Regular Semi-Riemannian Manifolds

5. Warped Products of Semi-Regular Semi-Riemannian Manifolds

II. Applications to the Singularities in General Relativity

1. Einstein Equation on Spacetime with Degenerate Metric

2. Time Evolution in Singular General Relativity

3. Black Hole Information Paradox in Singular General Relativity

I have some additional directions in which I intend to develop the subject, and I want to add them to the book. Also I would like to make sure that I was not reinventing the wheel.

9

What this country needs is a successor to Courant/Robbins' "What is mathematics?", first published in 1941. Gowers' wonderful "Princeton companion to mathematics" cannot serve as a modern replacement of this volume, insofar as it addresses a group which is already deeply interested in mathematics and definitely knows what mathematics is all about. Not unlike Gowers' compendium the book I'm dreaming of would be the work of a devoted collective of authors, but in addition it would need a unifying editorship to make it the landmark in the field for decennia to come, as it was the case with Courant/Robbins' book seventy years ago.

  • 1
    Do you know Tim Gowers "Short introduction to mathematics"? – sisn Jul 25 '11 at 14:40
  • 2
    Try 'Mathematics: Its Contents, Methods, and Meaning'. – Marius Kempe Dec 27 '13 at 19:01
  • 2
    The trend in this country seems to be going in the opposite direction. Compare authorship of Scientific American articles now with say 30 years ago. Used to be pioneers in diverse fields who contributed articles, now, professional science writers. Seems to be an ongoing dumbing-down (perhaps the pernicious influence of a creeping corporatism in education/mass media). – Tom Copeland May 02 '21 at 00:47
7

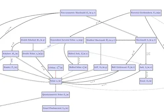
I would like to make an overview of symmetric functions, and all generalizations, current conjectures, combinatorial models, and so on.

In short, an overview of this graph, Symmetric functions graph

where it would be easy to see which of these have Littewood-Richardson rules, which have a Cauchy-type identity, Pieri rule, and so on.

This project in a condensed form would make a nice series of posters, in my opinion.

7

After reflexion, I think I will reduce my contribution to this: Don't think too much about the book you want to write, just write it down. Don't wait that everything is perfect, just begin. Anyway, it will take years.

Patrick I-Z
  • 2,259
  • 4
    -1 While I find this answer mildly amusing, in a certain sense, I would very much like to see this question staying open. At the moment this seems not a given, and answers of this form might well support the case for a closure. –  Feb 03 '11 at 20:49
  • 2
    Thx for the "midly amusing", it was exactly my purpose :) – Patrick I-Z Feb 03 '11 at 21:15
  • Most books are far from perfect in spite of the work there required. – Jérôme JEAN-CHARLES Feb 04 '11 at 22:34
5

I'm writing a "Theory of category" personal Book (in latex) in Bourbaki style..

but is in Italian at now, and in working progressing

Buschi Sergio
  • 4,125
  • 1
  • 21
  • 25
5

I would like to write a book about algebraic shifting. Your survey is too compact and (in my opinion) is not user-friendly. On the other hand rewriting all proofs with algebraic machineries kills the beauty of this theory (again, in my opinion). So I don't like Herzog and Hibi's book. I think it is necessary to show the concrete combinatorial nature of algebraic shifting.

  • 5
    It is hardly polite to criticize an author's paper in a public forum! I suggest you reword or stay silent. – Joseph O'Rourke Feb 21 '12 at 20:08
  • 2
    I did not mean to criticize Kalai's article. I should mention that Kalai invented algebraic shifting theory. However by the last sentence I meant the original works of Gil Kalai! Thank you for your suggestion. – Afshin Goodarzi Feb 22 '12 at 19:02
  • I am very flattered, Af1323, that you want to write a book abour algebraic shifting! – Gil Kalai Mar 01 '12 at 17:48
3

I would like to write 'the best book on differential geometry', a genuinely pedagogical, useful and visual introduction to differential geometry for students who are coming to the subject for the first time with no prior knowledge.

None of the existing textbooks really meet these criteria in my opinion.

Edit: There is a new book out by Tristham Needham called ''Visual Differential Geometry'' which claims to meet my criteria above, hopefully this lives up to expectations.

2

I'm not really sure this is a suitable answer to your question, but I'd like to have my recently published novel "Sahelios", in which a Japanese highschool student named Satori (Japanese female given name standing for "awakening") proves a generalized version of the Riemann Hypothesis, translated into English. Had I been truly bilingual, I would have written it directly in English. The good thing with a novel is that you can formulate ideas in an easier to understand fashion, and hopefully make new people with no prior knowledge of number theory get interested in the subject.

Apart from that, I'd like to write a detailed mathematical lexicon for researchers in several languages, say French, English, Spanish, German and Japanese, covering rather extensively the subjects that a graduate student is supposed to know and focusing on number theory, algebraic geometry, representation theory, category theory and functional analysis. This could be very useful for graduate students or established researchers dealing with languages they don't master enough to do math in the considered languages, but I strongly doubt I'll ever have the courage to write such a book.

  • I don't know where the downvotes come from. The second idea sounds like something that would be really useful for lots of people! – Vincent May 15 '17 at 08:33
  • Yes, it's really frustrating when you have to do a bit of a search to find the correct mathematical word in Spanish because basically no research articles are written in Spanish (so, for example, ''manifold'' = ''variedad'' in Spanish). – Hollis Williams May 02 '21 at 15:36
2

I would like to write a book-length exposition of Baker's solution of the class number one problem, explaining all the mathematics that goes into that proof, at an advanced undergraduate or beginning graduate level.

Gerry Myerson
  • 39,024
2

Actually, this is a very tempting question. I like to write a book with name:

$Book$ $name:$ "Combinatorics on Dihedral Group"

Why I like to write it?

Firstly, in my Ph.D thesis, I found some interesting sequences such that by applying them on the dihedral group, I found an infinite family of non-isomorphic cospectral Cayley graphs.

Second, there are many relations between the combinatorics of this group and applied science such as crystallography, game theory and theoretical physics. Also, there are many good examples of using Polya counting method which the dihedral group plays a central role.

Also, I like the representation of this group.

I am looking for free time, since there are many good books that I have to read them at first.

Shahrooz
  • 4,746
2

"The Laws of Relations" the title echoing famous "The Laws of Thought" By George Boole but in spirit closer to "Logic of Relatives" by Charles Sanders Peirce. The subject is algebra of relations with named attributes of arbitrary finite arity. It is predicate calculus without quantifiers where the predicates are identified by their names only (not the names, nor positions of predicate attributes) with syntax reminiscent of Peirce-Tarski Relation algebra.

Admittedly, the number of publications on the subject is less than dozen, which makes it pie-in-the-sky sort of wish.

1

Undergraduate Deformation Theory And Quantum Groups

It would be based on a course I took 2 years ago at the CUNY Graduate Center given by John Terilla and Tom Tradler and would focus on the basic concepts of the Gerstenhaber bracket, deformations of associative algebras,operads and quantum groups.It would differ from the usual texts in that would have very minimal prequisites:strong undergraduate backgrounds in algebra and topology (an algebra course based on Herstien and a topology course based on John Lee's book would suffice).

It would focus mainly on the material in "classical" deformation theory i.e. Gerstenhaber's original papers as well as the work done by Stasheff and Markl on the theory. It would end concievably with a glimpse at the modern theory on sheaves and prepare the student for Harshorne's book and the current literature.

-2

Note:  Folks who prefer equations are referred to the (LaTeX'd) seminar notes for 2013, from which the following application-centric narrative is distilled.


Some Number-Ideas That Help Us To Better Understand
Computers That Work A Different Way
And Many Other Good Things Too

Motivation:  The "Book You Would Like To Write" surveys the debate "Are Quantum Computers Feasible?", in which Aram Harrow postulated the affirmative, and Gil Kalai postulated the negative. In particular, Aram Harrow's question "Is there any place this is written up?" helped to inspire this essay.

Inspiration:  This book's ultra-simple language was inspired by Scott Aaronson's (wonderful!) essay My Quantum Computing Research Explained, Using Only The 1000 Most Common English Words. In particular, the imagined preface (below) "Why Write This Book?" strictly respects the XKCD Up-Goer V text editor's 1000-word vocabulary list.

Notation  The remaining text of this new-edition "Book You Would Like To Write" is now explained entirely in "XKCD Up-Goer V" non-technical language. The following proper names appear: Al, Aram, David, Dick, Emmy, Gil, Jean, Johnny, Norbert, Scott, and Si.


Why Write This Book?  The ideas of Gil and Aram and Scott --- about "Computers that work a different way, and why maybe we can't build them" --- are beautiful thoughts, and so we can hope that the team of all three of them is right, and that much good comes of their fine ideas. This book hopes to give some short, simple thoughts of how their good ideas might be made more nearly real for everyone, so that we arrive at good places by ways that are more fast and sure.

Al's Happy Thoughts  The way that we tell this story begins with a well-known number-teacher named Al (who still lives today). Al loves simple ideas, and what he writes reminds us of something that all of us already know from our own lives:

"New number-pictures in our brains can make hard problems seem soft and easy! Each new picture is like a little wave of water, that slowly lifts our minds above even our most-hard problems, until even little children can see how to fix them easily."

Al kept busy during every hour of the first half his of life to build these beautiful new number-pictures and share them.

Al's More Serious (and Sad) Thoughts  Then during the second half of his life, Al began to think very hard about a more serious set of problems.

"Our world will soon have one hundred-hundred-hundred-hundred-hundred people living on it. The people of this huge number need safe homes and good jobs, so that they have chances to smile and hug and marry each other, and make more happy families, and do good works for each other. But instead, people hate and fight each other --- and even entire states hate and fight each other --- so that many people are killed, and very many more are hurt."

Mean-while, the world it-self has become slowly more sick, year-by-year from the huge crowds of people who live on it.

The Heavy Hearts Of Young People  These hard facts give a heavy heart to everyone who lives today. Young people (especially) are right to wonder, "Will we ever be happy, and find hope, and even find a nice man/woman to love and start our own family? And when will it happen --- if ever --- that people and states leave behind hate and fear and hurt and killing?"

Al thought very hard about these heavy problems for many tens of years, but yet in his long struggle he found no good answers, and so (slowly) he has become old and sad --- even crazy, some say --- and so now-a-days Al hides himself and talks to no-one (not even his old friends, when they come to look for him).

Ideas Full of Hope  However! During these same tens of years, more-and-more people are coming to understand that the beautiful number-ideas and number-pictures that came from the first half of Al's life can help practically to fix the hard problems that have filled the rest of Al's life. The way this works is as follows:

To begin, it is especially nice that the problem that Gil and Aram and Scott all love to think about --- "computers that would work in a different way" (as Scott says) even if we have to "draw a different picture [which] is hard and takes a lot of time" (as Gil says) --- gives people a beautiful (and fun!) way to quickly bring many of Al's number-ideas to life and especially, find practical answers to the hard questions that made him so sad.

The Too-Big Block of Books  Everyone knows that building "computers that would work in a different way" isn't easy. To carefully read through a two-foot block of hard books --- having to understand more than ten-hundred-hundred single number-facts along the way! --- would be barely enough for a young person to even begin to think about how to build a practical one.

The Too-Big Block of Books

Al's Work Gives Us Hope  We can take heart from Al's work, though. His number-pictures and number-ideas let us pack the key ideas of the whole two-foot block of "different computer" books into just seven short "Green Pieces" (together with a short end-story about what the number-pictures mean to doctors and hospitals, and a few other pictures too). This helps young people (especially) see that the big block of books need not be read as hundreds of hard-to-understand and hard-to-even-remember stories, but rather can be read as one easy-to-understand story that surprises us by being rather short-and-simple. This is a reason for every-one to say "Thank you!" to Al (and friends like Emmy who help Al to think-up and share these beautiful, practical ideas).

Al's Work Makes Gil's Ideas Real  A beautiful thing about Al's ideas is that they help make Gil's deep ideas both stronger and more real. Here the short, simple story is this: once Gil starts us with a set of key number-truths, then Al's number-ideas immediately help us draw a number-picture of a world in which Gil's set of number-truths becomes real. This amazes us! Because as our number-thoughts begin to run along this new "Al-to-Gil" number-trail, we find over-and-over that looking into "Al's spaces" in search of "Gil's truths" shows us more number-surprises even than looking into "David's spaces" to build the "different computers" Aram and Scott like so much.

"Different Computers" Are Good for NOTHING -- And That's Great!  Next, we notice a nice fact about Scott's "different computer" --- these computers are not (at present) good for any practical work what-so-ever. And so, when we have good number-ideas (along the lines of Al and Gil), then there is no reason at all to hide those number-ideas ... instead, it's definitely a good idea to share those ideas fast. Here there is no reason to whisper, and every reason to shout!

Let's Look Ahead To Better Times  When we look more far-ahead in time, we see yet another good reason to share these number-ideas for free ... a reason that some people with well-known names (like Si and Johnny and Norbert and Dick) were the first to state:

"We say to our doctor friends: You should use more-and-better number-pictures (like the story of Al and Gil and Aram and Scott makes us want to learn). Especially, to help doctors learn faster, you should find out how to make the look-at-tiny-matter bit-box focus better. Then it will become very easy to learn how sick people can be helped to become well: we can just look at their living matter-bits! Once our doctors can focus their look-at-tiny-matter bit-box one hundred times stronger, then the hard problems of helping sick people to become whole-and-well will be made very much easier."

When Bad News is Good News  As we learn new number-reasons why "different computers" are hard to make, those same new number-reasons help us to find new and better ways to make the focus of our look-at-tiny-matter bit-box one hundred times stronger. As Dick reminds us (and Si and Norbert and Johnny too): "That will be GREAT!"

So Let's Go Fast!  Helping sick people is a very strong reason to share new number-ideas fast, for a reason that everyone knows, but makes us sad when we speak it out loud. For too many tens-of-years, from too-many states all around the world, mothers and fathers have sent their young sons and daughters away to fight, and many of these young people have come back not to home, but to a hospital. Perhaps a pretty good start at fixing Al's heavy problem-set can be made, by using Al's own number-ideas to find faster, better ways to make whole-and-well all those people who were sent to fight.

It's Hard At First, But Then It Gets Easy  Many people find Al's number-ideas and number-pictures are hard to understand, but everyone understands that these ideas and pictures can help sick people become whole-and-well. And more: everyone wants the better jobs and new business start-ups that grow-up all around us, as we work together to help sick people to become whole-and-well. That is how everyone share, with a good heart, in this great world-wide work.

This big picture gives each of us good reasons to want to put in the long hours, and walk the long trails, and do the hard jobs, and beat the many doubts, that we need to realize the many practical uses of Al's number-ideas!

True Words from the Old Days  That is why the true words that a number-person named Jean said almost two-hundred years ago, still sound good to our minds and hearts today:

"Let's move forward! We'll come to believe."
(Allez en avant, et la foi vous viendra.)

Reason For Hope  This biggest of all, most beautiful of all, most hope-full work of all --- a great work in which we all share, that helps make people whole-and-well, so they can leave hospitals and return to normal lives --- can join both the hearts and the business interests of every state, as a world-wide job that (especially) lifts-up the hopes of those mothers and fathers and family, who sent their young people to fight in causes that so often seem good in the beginning.

This is how (already!) we all began to live a story that --- as the world hopes --- will have a best-ever and nicest-ever real-world ending.


A Huge "Thank You"  Thank you Gil and Aram and Scott, for your free sharing of your many fun, beautiful, important ideas with all the world!

John Sidles
  • 1,359
  • 2
    This seems more like a semi-coherent manifesto than a book project. I've down voted it. – Andy Putman Dec 27 '13 at 19:30
  • Andy, to assist readers who share your tastes, a link to LaTeX'd seminar notes now is bumped to the top. – John Sidles Dec 27 '13 at 20:48
  • Hmmm ... the strongly bimodal distribution of responses to this book-preface are bringing home to me the lessons that Joseph Landsberg's essay Clash of Cultures describes in the preface to his (wonderful) book Tensors: Geometry and Applications (2012). – John Sidles Dec 27 '13 at 21:01
  • 1
    @JohnSidles If by responses to the book preface you mean votes, I have a suspicion that the negative reception might be partly due to the large number of edits that continually bring this to the top of the MO stack. Historically this has been something that irritates people. – Todd Trimble Dec 27 '13 at 22:20
  • 3
    @ToddTimble Ouch! I had no notion of this MathOverflow dynamic, and my sincere apologies are tendered to everyone. Especially, Todd, thank you very much for telling me this ... I've been having colleagues and family read the essay aloud, then editing per each person's comments, not knowing that this was exactly the wrong thing to do. The contrast between the favorable readings and the unfavorable ratings now is explained, and so this preface will now lay fallow till after the holidays. Again, sincere apologies are extended to everyone. – John Sidles Dec 27 '13 at 22:32
  • @JohnSidles Thanks for taking my comment in good stride (I really meant it as neutral). A possible solution for the future is to work on an answer in a text editor and then post when one is completely satisfied, although most people don't bother. In turn, I'm very glad for your explanation of what happened, and it would be oh so nice if more people would explain their downvotes in a constructive way; really my "explanation" is nothing more than an educated guess. – Todd Trimble Dec 27 '13 at 23:25
-5

Acknowledgments   The following three-volume answer to Gil Kalai's MathOverflow question “A Book You Would Like to Write” is chiefly inspired by Tim Gowers' thoughtful comments on Gödel's Lost Letter and P=NP, which he wrote in response to Dick Lipton's question “Make your own world: what would you do if you could do anything?

Prologue   Here is an excerpt from Gowers' comment on Gödel's Lost Letter:

Gowers' choice  “If on the other hand P!=NP, then the price I ask … is that we come to understand far better the subclass of mathematical statements and proofs we are actually interested in. … I would like a world where exactly one of the statements ‘P=NP’ and ‘mathematical creativity can be automated’ is true.”

Let us regard Gowers' choice (as we will call it) not as a wish, but as an engineering directive whose fulfillment requires a bespoke mathematical toolset such that “creativity can be automated.” Specifically, we regard Gowers' choice as a path toward Bill Thurston's goal:

Thurston's goal  “The goal of mathematics is to develop enhanced ways for humans to see and think about the world. Mathematics is a transforming journey, and progress in it can better be measured by changes in how we think than by the external truths we discover.
To associate Gowers' choice to Thurston's goal, we embrace Abraham Lincoln's view that our broad objective should be:
Lincoln's objective  “To make mutual exchange [of] discovery, information, and knowledge; so that, at the end, all may know every thing, which may have been known to but one, or to but a few [and] to stimulate that discovery and invention into extraordinary activity.”
Balancing these various ideas, we design the mathematical formalisms of the Gowers-Thurston world with a view toward providing “enhanced ways for humans to see and think about” their individual participatory roles in the emerging “extraordinary activities” of the 21st century.

To concretely specify this world's mathematical toolset, we apply a template that physicist Julian Schwinger's students affectionately distilled from his lectures:

Schwinger's template  “Although ‘1’ is not perfectly ‘0’ we can effectively regard …”

Applying Schwinger's template, we “effectively regard” the mathematical toolset of Gowers' choice and Thurston's goal as arising from this ansatz:

The Gowers-Thurston-Schwinger (GTS) Ansatz  “Although ‘NP’ is not known to be formally separable from ‘P’ we can effectively regard it as such whenever our main purpose is mathematical understanding. Similarly, although ‘Hilbert space’ is not known to be perfectly a ‘low-dimension secant variety of a Segre variety’ we can effectively regard it as such whenever our main purpose is dynamical understanding.”

The first part of the GTS ansatz restricts NP (and thus P) to those algorithms whose runtime attributes are decidable and whose outputs (including random samples) are verifiable; Juris Hartmanis has suggested that this restriction (suitably formalized) might render P and NP provably separable. In effect, the ansatz restricts P and NP to those algorithms that are humanly understandable in the Gowers-Thurston sense. The second part of the GTS ansatz focuses upon systems (both classical and quantum) whose trajectories are dynamically compressed onto low-dimension algebraic manifolds. In effect, the ansatz restricts computational simulations to the noisy and/or low-energy and/or highly symmetric dynamical trajectories that are commonly encountered in nature, in technology, and in the laboratory.

These considerations lead us to envision the Gowers-Thurston-Schwinger world as becoming a concrete 21st century reality via a 10-year path that (if we are lucky) will be described retrospectively by the following three MathSTEMnet reviews. In answer to Gil Kalai's question, the math of Volume I exists today; the math of Volume II foreseeably will exist within the next 36 months or so; the math of Volume III will be the work of many decades.

Needless to say, the MathSTEMnet reviews are entirely imaginary; in particular, the review of Volume III seeks to retell a classic Robert Heinlein medical narrative from 1958 in the dryly arch mathematical voice of Joseph Doob's 1948 review of Claude Shannon's Mathematical theory of communication (MR0026286).


alt text
MR2739833
Lane, Alice; Lane, Bob
Elements of Naturality in Simulation and Sensing
Volume I of Surveys of Engineering for Enterprise
Constancy Press, Seattle, 2015. xviii+475 pp.
58-01 (53-01 57-01)

This volume aims to provide solid foundations for classical and quantum simulation. In the first of its three parts students learn the basics of differential and algebraic geometry at the same time that they learn the basics of Hamiltonian dynamics, first in the context of classical molecular dynamics, then in the context of classical interacting spins. From the beginning all state-spaces are treated as algebraic varieties (specifically, secant varieties of Segre varieties) that are endowed with symplectic and metric structure. The second of three parts treats (classical) thermostats and (quantum) Lindbladian processes within a mathematically natural Hamiltonian/Stratonovich formalism. In the final part, classical and quantum tools are merged in the practical context of quantum spin biomicroscopy, viewed both as a Shannon communication channel and as a target for simulation and sensing in synthetic biology.

The resulting volume reads as though Saunders Mac Lane, Vladimir Arnold, and Joe Harris teamed up to cover in one volume the dynamical elements of three classic texts: (1) Charlie Slichter's Principles of Magnetic Resonance, (2) Nielsen and Chuang's Quantum Computation and Quantum Information and (3) Frenkel and Smit's Understanding Molecular Simulation: from Algorithms to Applications — all in the flowing example-filled style of Jack Lee's Introduction to Smooth Manifolds. It is suitable for a senior undergraduate or first-year graduate course (that requires students to unlearn some of what they previously have been taught).

• reviewed by Caradoc Dearborn


alt text
MR2739833
Lane, Carla; Lane, David
Elements of Naturality in Surveys and Enterprises
Volume II of Surveys of Engineering for Enterprise
Constancy Press, Seattle, 2020. xxi+560 pp.
58-01 (53-01 57-01)

Volume II in this series takes up where Volume I leaves off: with the description of the molecular dynamics and quantum spin imaging of biological molecules. The first of three parts surveys the quantum theory of spin polarization transport, with an emphasis on transport-based techniques for generating order-unity dynamic nuclear polarization (T-DNP). Substantial emphasis is placed on efficient iterative evaluation of “musical” isomorphisms in trajectory integrations. The second part discusses 3D imaging methods that are enabled by the coherent polarization so achieved. The third part discusses the “crossover region”of imaging at 0.5 nm resolution, below which molecular dynamical simulations carry more information than direct imaging. Each chapter is accompanied by two-part design exercises, the first consisting of a pencil-and-paper (or SymPy) symbolic analysis, the second consisting of a large-scale (SAGE/PyQSE) numerical simulation; working code is provided for most exercises.

The concluding chapter requires students to design an enterprise for spin-imaging the entire nucleus of a eukaryotic cell (via quantum spin microscopy) at 0.5 nm resolution, then refining that imaging information (via molecular simulation) to sub-Angstrom scales. Present rapid developments in quantum spin microscopy, sample hyperpolarization, and molecular dynamic simulation ensure that this section will be outdated within a very few years …and yet no book better conveys the mathematical toolset that is so greatly in-demand to support the burgeoning global enterprise of observational synthetic biology.

• reviewed by Dilys Derwent


alt text
MR2739833
Pomfrey, Ella; Longbottom, Finn
Elements of Naturality in Healing and Regeneration
Volume III of Surveys of Engineering for Enterprise
Constancy Press, Seattle, 2025. xxix+870 pp.
58-01 (53-01 57-01)

It is now ten years since Volume I of this series appeared, heralding a new era of comprehensive quantum spin imaging of biomolecular structure, and comprehensive simulation of the the molecular dynamics of these structures. It is now five years since Volume II heralded a new era of synoptic information regarding the workings of “every atom in its place”, very much as von Neumann and Feynman foresaw last century. Now Volume III has appeared, and the authors promise to provide a mathematical “natural” toolset for applying these capabilities in healing and regeneration.

Authors Ella Pomfrey and Finn Longbotton are members of the new breed of physician that are comfortable with symplectic structure and with bone structure, with individual molecules and with individual patients, with genetic and epigenetic variation, with complexity theory and with the evolving cognition of healing brains. They have mastered, both abstractly and in practice, the geometrically, algebraically, combinatorically, and informatically natural tools that previous generation of mathematicians brought to bear in the microscopic theory of healing and regeneration. Now in this volume, Pomfrey and Longbottom seek to bring this same natural toolset to bear on macroscopic healing processes. The emphasis throughout is upon practical clinical verification and validation procedures that ensure that bone, nerves, and minds all cleave to a path that leads to a satisfactory healing.

This reviewer entertains some doubt as to whether our understanding of healing and regeneration, in particular their epigenetic aspects, can ever match the naturality of our microscopic understanding … but no-one is better qualified than the authors, who have a distinguished record in the regenerative treatment of battle trauma, to meet the 21st century's grand challenge of healing, by evolving a mathematically natural understanding of it.

• reviewed by Mungo Bonham

John Sidles
  • 1,359
  • 2
    Thanks for the answer, John. At the end I found myself confused about the proposed books that you would like to write. (There was a different MO question about books you would like to see written.) – Gil Kalai Jul 22 '11 at 08:24
  • @Gil, thank you for your comment, and the post has been edited to clarify these points. Broadly speaking, the materials are in-hand to write Volume I, and if various experiments and algorithms work as planned, the writing of Volume II can commence in a few months. But Volume III is different---it will be written a decade from now (we hope not later) by people who have an MD/PhD skill-set that doesn't yet exist, who are informed by data-sets that don't yet exist, on the basis of clinical experience that doesn't yet exist. Yet it is the most important volume, and so we hope that day comes soon! – John Sidles Jul 22 '11 at 13:00
  • Perhaps I should mention too, that the reviewers Caradoc Dearborn, Dilys Derwent, and Mungo Bonham appear in the Harry Potter books as healers and/or Order of the Phoenix members. This is deliberate, as is the sequence A/B, C/D, E/F of authors' names (Alice/Bob, Carla/Dave, Ella/Finn): the purpose is to facilitate fan/fiction, per the Godel's Lost Letter essay "Time Chunks and Theory Nuggets" ( http://rjlipton.wordpress.com/2011/07/12/time-chunks-and-theory-nuggets/#comment-12425 ). Thus associated to these three math books is an imagined future history, to which I may post a link someday. – John Sidles Jul 22 '11 at 14:04
  • 2
    Dear John, Am I correct in saying that: 1) The acronym STEM stands (here) for science, technology, engineering, and mathematics 2) The three books published by mathSTEMnet described at the last part of the answer are, in fact, three books you would like to write. A question: What do you mean by "Volume I exists today"? – Gil Kalai Jul 23 '11 at 08:44
  • @Gil ... the short answer is (1) Yes, and (2) Yes. The math of Volume I exists today in "Yellow Book" literature; the challenge is to survey it, reconcile definitions and notation, and focus it on engineering. Volume II envisions that certain key spin transport experiments work (that several groups are attempting); these will be discussed next week at Black Forest Focus on Soft Matter 6, hosted by the Frieburg Institute for Advanced Studies (FRIAS)... it's exciting! At age 59, perhaps I'll not see Volume III completed, yet I expect to see it well-begun, and this is good enough for me. :) – John Sidles Jul 23 '11 at 14:42
  • By the way, Gil, I recently posted a (much too-brief) survey of recent math literature relating to Volume I on TCS StackExchange, as a supplement to a very fine answer by Peter Shor to the question "Physics results in TCS?" (see http://cstheory.stackexchange.com/questions/2074/physics-results-in-tcs/7401#7401 ). The gist is that the Bulletin of the AMS performs a vital and greatly-appreciated service in communicating "Yellow Book" mathematical advances to practicing engineers and scientists. The objective of Volume I is to collect, unite, and apply these advances in a book for students. – John Sidles Jul 23 '11 at 16:42
  • It's been interesting to watch the rating of this answer fluctuate up-and-down ... at present writing there have been exactly equal numbers of up-votes and down-votes. Please let me say, that along with most folks who post here on MathOverflow, I don't particularly mind receiving the down-votes, which are especially welcome when they are accompanied by comments, in which case they can be more helpful by far than an up-vote. After all, one could hardly imagine a world in which every person liked every book. – John Sidles Jul 26 '11 at 04:08
  • 2
    I did not vote on your answer (either way), but since you ask, I find so many edits, because of the resulting pumps of the question, a bit annoying. Perhaps some people simply downvoted as they where (also) annoyed by this. –  Aug 01 '11 at 12:17
  • @quid, you make a good point ... as a newcomer to MathOverflow, I had not appreciated that incremental edits amount to "noise". Now that the writing of Volumes I and II is underway, there's no longer any great need for updates. Also, appreciation and thanks are extended (one more time) to Gil Kalai, for this inspiring topic. – John Sidles Aug 01 '11 at 22:32
-5

I am writing the book "Algebraic General Topology. Volume 1" about my research in general topology (funcoids, reloids, and their generalizations, also the topic of filters and their generalizations).

Some draft fragments of it are available at my site.

porton
  • 739