The structure of the polynomial $P(x)=−ax^q+bx^p−c$, for $a,b,c>0$, $q>p$ is very suitable for analysis with Descartes Rule of Signs.
Since $P(x)$ has two sign changes in its coefficients it can have two or no real positive roots. Since you assume in the question it has positive roots, it must have exactly two.
Furthermore, denoting $d=q-p$, it's derivative is $P'(x)=x^{p-1}(-aqx^d + bp)$. Therefore, it has a single positive extremum point at $x_d=(\frac{bp}{aq})^{\frac{1}{d}}$.
The second derivative is $P''(x)=x^{p-2}(-aq(q-1)x^d + bp(p-1))$, which is negative for $x > (\frac{bp(p-1)}{aq(q-1)})^{\frac{1}{d}}$. In particular, it is negative for $x > (\frac{bp}{aq})^{\frac{1}{d}} = x_d$ so we know $x_d$ is a maximum point (by the way, evaluating $P$ at this point can be a way of determining whether there are zero or two roots).
By Rolle's Theorem, this means that one of the roots is smaller and one greater than $x_d$. This already tells us that the $(b/a)^{1/d}$ bound by @Robert Israel is pretty tight since the largest positive root $x^*$ satisfies $(\frac{bp}{aq})^{\frac{1}{d}} < x^* < (\frac{b}{a})^{\frac{1}{d}}$.
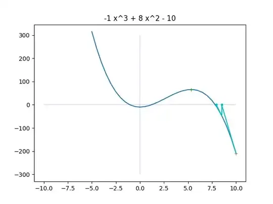
But we can do even better. Since $P''$ is negative for $x>x_d$, the function is convex for $x>x_d$. Thus, we can perform Newton's method, starting at an upper bound and get a sequence of upper bounds on $x^*$ that converges from above to $x^*$. This can be formulated and proved formally but I think it's easier to demonstrate with a figure. The figure shows the first two Newton iterations for $P(x)=-x^3+8x^2-10$. Newton's method converges quadratically and even a single iteration improves the bound nicely.

Since the function is convex, we can also bound $x^*$ from below using the false position method. This will give us a a sequence of lower bounds that converges from below (although with a slower convergence rate).
For a lower bound on the positive roots (i.e., bound on the smallest positive root) there is a standard trick using the polynomial $Q(x)=x^q P(1/x)$ (I don't have a good reference for this, I think I remember it as part of Uspensky's method). $x$ is a root of $Q(x)$ if $1/x$ is a root of $P(x)$. So if $x$ is an upper bound on the positive roots of $Q(x)$, then $1/x$ is a lower bound on the positive roots of $P(x)$. What is nice in your context is that the same arguments and methods we applied on $P(x)$ can be applied to $Q(x)$ since its coefficients are just the coefficients of $P$ in reverse order and therefore it also has two sign changes and a single extremum.
In fact in your context $Q(x) = -c x^q + b x^d - a$ and the initial upper bound from above becomes $(\frac{b}{c})^{\frac{1}{p}}$, which gives the lower bound of $(\frac{c}{b})^{\frac{1}{p}}$, which is the one from the answer by @Robert Israel.
Finally, for negative roots, the standard trick is to analyze the roots of $R(x)=P(-x)$. In your context, this can have zero, one or two sign changes depending on the parity of $p$ and $q$. Each case needs to be analyzed separately but I believe similar arguments should hold for these as well.