6

I teach internal combustion engines theory in a technical school. I have an elementary knowledge of calculus and my students lack even this.

I want to intuitively explain them what is the pdV integral, what is an integral anyway and why calculating an integral gives an area.

Could you give some hints or suggest any texts?

I am an engineer that wants to help his students please don't mind the naive question

  • 1
    I think it might not be possible to give a digestible outline of why the entry of analytic integration tables work without getting into limits and first principles which is basically just teaching calculus. Even then for a long time it's a lot of "just take our word for it, it works". But numerical integration is easy to teach and demonstrate. Is it enough to show them a couple numerical integration examples and show the results of these cases just happen to agree with the entry on the integral table? – DKNguyen Jul 14 '23 at 01:12
  • 6
    @Dominique: If not areas, what else does an integral calculate? Averages, lengths, volumes, centres of mass, distances, velocities, accelerations, impulses, forces, work, masses, flows, antiderivatives, and who knows how many other things. – Martin Argerami Jul 14 '23 at 21:22
  • "what is an integral anyway and why calculating an integral gives an area." I suggest you look to infinitesimals and how pi is calculated by using triangles who's bases trend towards infinitesimal size: https://firmfunda.com/maths/mensuration-high/mensuration-measuring-basics/measuring-equivalence-by-infinitesimal – RonJohn Jul 15 '23 at 04:06
  • Yes, of course. There are many other things you can calculate, but you start with a surface. – Dominique Jul 15 '23 at 07:01
  • Literally the very first intro to integrals explain them as area under curve. – Rusty Core Jul 16 '23 at 00:08
  • You might find my answer here to be helpful: https://matheducators.stackexchange.com/a/24888/117 – Steven Gubkin Jul 21 '23 at 20:22

7 Answers7

10

This is a really interesting question! A colleague who teaches applied calculus likes to use the notion of growing degree days. Many of his students are from farms that grow corn and he finds this example motivating. It is completely analogous to your situation.

The beginning of the discussion is a graph where the vertical axis is temperature and the horizontal axis is time. The area units of a rectangle are of course "$\hbox{degrees}\cdot\hbox{time}$"

He says it is fun to point out that "you cannot add apples and oranges, but guess what, you can multiply apples and oranges!"

user52817
  • 10,688
  • 17
  • 46
9

If your audience knows literally no calculus at all, then my go-to is to take a simple linear equation, i.e., $y = 2x$, plot it, and then compute the area under the triangle it forms with the x-axis (assuming most everyone knows the area of a triangle). Do this from a few different vertical altitudes, and then inductively reason to a formula for said triangle. Once you've done that, you can hand-wave a generalization of the relationship.

In the other direction, for derivatives, I take the formula $y = x^2$, draw a parabola, and intuit the slope of the tangent line at various integer points. Combining these two pieces allows you to state the fundamental theorem of calculus to an audience with no knowledge beyond elementary algebra in about half an hour.

Daniel R. Collins
  • 25,342
  • 70
  • 121
6

First you have to acknowledge that PV or $P*\Delta V$ is not really an area! but if you illustrate P(v) in a diagram, with V =const the numerical value of the area under V is the result of PV, than take V not constant, so you do it in small steps every $P*\Delta V$ gives you a small rectangle in the diagram , again the numerical value of the area is the result. The integral then sums up over all the small $\Delta V$ for increasingly small $\Delta V$ so in reality the integral ist just a sum over very small intevals, if V is not constant.

trula
  • 449
  • 1
  • 5
4

Why calculating an integral gives an area?

Consider sweeping out an area, either when paving or playing with your Zen toy:

Credit: Acme Sand & Gravel Credit: Yuki Kawae

When you pull the screed or rake a little bit — call the displacement $dx$ — you sweep out a little bit of area $dA$ equal to the length of the screed or rake times $dx$. Call the length $L(x)$. Then we have: $$ dA = L(x) \; dx \,.$$ Usually rakes and screed do not change their lengths, so that $L(x)$ would be constant. But we could always swap out one length for another. In fact, there's no real difficulty in imagining someone inventing an adjustable length screed or rake, so that a continuously changing length seems possible. Controlled by a computer and operated by a robot, even. In any case we can sum up the bits of area, indicated by the formal symbol $\int$, an integral-sign S for "Sum", and obtain an expression for the total area swept out as follows: $$ A = \int dA = \int L(x) \; dx \,.$$ One also sees that the rate of change of $A=A(x)$ as a function of the leading edge (the position $x$ at which the screed or rake is) is given by the length: $$ {\text{change in $A$} \over \text{change in $x$}} = {dA \over dx} = L(x) \,.$$ In terms of calculus, we say that $A(x)$ is "an integral (or antiderivative) of the function $L(x)$."

In terms of the graph of a positive function $L$, the screed is represented by a vertical line from the $x$ axis to $y = L(x)$, which possibly has a different length for each value of $x$. (Normally, math teachers call this length the "height" of the graph.) The integral then represents the accumulation of area swept out by this length (or "height", or "screed", if you want to keep to the metaphor), starting at some position $x=a$ and ending at another position $x=b$. For pedagogical reasons we denote this in the following way (and it has become the dominant traditional notation in calculus): $$ A = \int_a^b L(x) \; dx \,,$$ where the integral and the $x$ in it represent summing all the bits of area for all $x$ from $x=a$ to $x=b$. It is called "the integral from $a$ to $b$."

Now at this point, mathematicians tend to make a fuss, for both formal and pedagogical reasons, about the notation. $A=\int L(x)\,dx$ versus $A=\int_a^b L(x)\,dx$. Whether we can write $A(x) = \int_a^x L(x)\,dx$, or we have to write $A(x) = \int_a^x L(t)\,dt$ with some new made-up variable $t$, or just write $A(x) = \int L(x)\,dx$. Many of these issues and reasons will seem irrelevant to your students, if they don't know calculus and do not have to use it to find formulas. However, one does have to know what the integral $A$ represents, the completed process (such as the total area from $a$ to $b$) or the process in progress (the accumulated area from $a$ up to $x$). Both things might come up in the same situation. Whatever notation you pick, I'd suggest supporting with a verbal description every time it's used (or at least in every paragraph).

What is the $p\,dV$ integral?

I'm guessing that $p$ is pressure and $V$ is volume, and the integral has to do with the work done by the expansion of a volume of an ideal(?) gas.

A little bit of work, like a bit of area, is equal to the force $F$ (applied in the direction of motion) times a bit of displacement $dx$. Like the length of the screed, that force may vary. The total or net work is the sum of the bits of work: $$ W = \int F \; dx \,.$$

Now in a volume of gas, the force on the surface is equal to the pressure $p$ times the surface area $A$. To take a cylindrical volume an example, suppose only one end can move as below. It does not really matter the shape of the cross section, only what its area is. If the end has area $A$, then the force on it will be $F = p\,A$. If the end moves a little bit $dx$, then the volume changes by $dV = A\, dx$. Thus the bit of work done is $$dW = F\; dx = p \, A \; dx = p \; dV \,.$$

As the volume changes from one value to another, the accumulation of the bits of work is given by the integral: $$W = \int dW = \int p \; dV \,.$$ One may put numbers/letters on the integral sign, $\int_a^b$, to denote the beginning and end of the change in volume. In this example we can go one step further. First, $p$ is constant. Second, the sum of a constant times any number of bits can be computed by summing the bits and then multiplying by the constant. This is represented by $$W = \int p \; dV = p \int dV = p \, \Delta V \,,$$ where $\int dV = \Delta V$ is the net change in volume.

Now there's a remarkable thing. The example seems very simplistic: The face that moves is flat. It doesn't change area. And the pressure is constant. What about an expanding sphere or other shape? Most of what was said carries over without much change. The main difference, conceptually, is that we have to deal with the curved surface. To connect the curved surface with the cylinder example, break the surface up into little bits. Each bit is virtually flat and can be thought of as the end of cylinder that expands as above.

[Students would be right to doubt this, and it can be justified. Tell them that three semesters of calculus should clear it up in a jiffy. OTOH, it is the same idea as dividing a graph up into little bits of height times $dx$.]

In any case, the pressure leads to a force normal to the surface and parallel to the direction of expansion, just as in the cylinder. The bit of work done on each bit of the surface is $dW = p\,dV$, where $dV$ is the change in volume swept out by the bit of surface expanding. If we sum over all the bits of surface and all the bits of expansion, we get $p$ times the net change in volume, assuming $p$ remains constant.

[To break it down closer to multivariable terms, which may be unnecessary: Let $dS$ denote the area of each bit of surface, which plays the role that $A$ played above. The expansion $dx$ is normal to this surface. So the surface sweeps out a bit of volume equal to $dV = dS\,dx$. The force exerted in the direction of expansion is $F=p\,dS$. The bit of work done is then $dW = F\,dx = p\,dS\,dx = p\,dV$. Then the sum over the bits of surface $dS$ and over the bits of displacement $dx$ may be represented as a nested surface and scalar integral: $\int\mkern-6mu\int\left(\int p \, dx\right)dS$. That may go too far, but they used surface integrals in my physics class before we barely knew what an integral was.]

Well, that's about it. I don't have a good answer to, "What is an integral anyway?" There's a sense in which nobody knew what it was anyway, since it has had to be redefined several times. If we think we know now, it might be because we haven't yet run into the next problem that will reveal a deficiency in its definition. The applications above show one aspect of what it is — an accumulation of little bits — probably the only one of interest to the OP's students. So maybe it's enough. A hint of how to make "little bits" more precise is given below, but it's done more with pictures than with algebra. It didn't seem necessary to the main answers.


Addendum: On "little bits" arguments

Frankly, I think smart students question or doubt these arguments. For many, math has been taught in a way that to them seems bogus. They've learned to accept (and memorize) whatever the teacher says and use it as instructed. But face it: Nobody thinks the height of a little bit of a nonconstant graph is a unique and well-defined number. One end is higher than another. Whatever value you choose, you going to think that it's probably not exactly right but maybe it's close enough. Just like when making something and you need to cut something to a length.

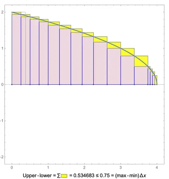
But here's what one can show in calculus. First, there are bounds on how far wrong your choice of height can be: Each little bit has a maximum and a minimum height. When you sum up the little bits, there will still be an error. Again we can bound how bad the error, based on the minimum and maximum possible heights. Here is the key: No matter what the errors are, the worst-case error gets smaller if the little bits are divided into smaller bits; further, the worst-case error can be made as small as we please. It follows there is a unique number that the sum for anyone's choices for heights will get close to. That number is called the integral.

In the figures above (based on Newton's pre calculus book, Principia, Bk. I, Lemma III), the yellow rectangles show the difference between the maximum and minimum choices of the heights of the bits. The worst-case error is bounded by the sum of the areas of the yellow rectangles. The change the figure from the left to the right shows what happens if the third bit is divided. The large rectangle on the left becomes two smaller rectangles on the right. In effect, the large was divided into four, and two of the pieces were thrown away. As each bit is divided again and again, the yellow error bound get smaller and smaller:

One can also see the areas of the rectangles given by the minimum heights and maximum heights get closer to the area under the curve.

I guess it's difficult for math people not to give math explanations. But at least I put it in an appendix. And everyone knows not to read the appendix. But as I said at the beginning of the appendix, just saying, "Trust me, it works," contributes to the appearance of bogosity in mathematics.

user1815
  • 5,500
  • 18
  • 32
3

A practical similar situation is in the US nuclear navy. When I was in, there at nuclear power school, for enlisted men, the curriculum was all algebra and the only calculus was graphical calculus.

See, for example, comments in thread: https://www.reddit.com/r/NavyNukes/comments/te7w78/questions_about_schooling/

Derivative is slope. Integral is area under the curve. It is still quite useful and needed, because of the need to graph and understand reactor transients. Rod height, reactivity, reactivity addition rate (needed because the startup rate uses both excess reactivity AND reactivity addition rate), startup rate (log power rate of change) and power. They have a long history of teaching this way [any time you want solid data on entrance testing and/or training, look at the military, because of their numbers...massively better than the typical tiny sample sizes and confounding variables in ed pedagogy academic articles] and it works well.

And no, you absolutely should NOT explain/justify why the graphical methods work. This is very basic awareness you are doing. You are already past the standard for the students. And should not be derailed with theoretical justifications.

The one slight justification I would give the kids is that derivatives are like distance/speed/acceleration, WHEN YOU DRIVE. This will connect to their course and daily experience. And to this day, is honestly how I intuitively think about derivatives (rate of change, rate of change of rate of change).

And FWIW, I really quite liked this graphical approach (actually graph the functions, by hand above each other) and had not used it myself during my training. But it is quite often that a simpler mathematical method may be more intuitive for understanding physical effects. Vectors are better than tensors. Scalars are better than vectors. Algebra is better than calculus, which is better than ODEs, which are better than PDEs. And single variable is better than multivariable. And by "better", I mean in terms of ease and intuition...not rigor. So consider how it is more powerful to have an intuitive understanding that pressure drop in a hydraulic circuit increases with more bends in the pipe ("adding head losses") than saying "uh, I need to run off and do Bernoulli's equation".

P.s. You still haven't given me a good reason why you need (or especially want) to push some calculus onto the auto shop kids. I would be very leery of doing it, if it gets too hard or is a turnoff. There are places where a more algebraic or even arithmetical approach is still beneficial to understanding the mechanical components (like adding head losses in a hydraulic circuit, like adding resistances in an electrical circuit, like parallel versus series, etc.), and you might take the lower hurdle challenge as a win. I also remember well an officer sitting next to me (and we DID have real calculus for officers) who was intensely turned off by all the math and higher concepts in thermodynamics...although he loved working on his car...and was expecting to love the heat cycle stuff.

2

This might take some back and forth, to see what you and your students do know. If you and they understand derivatives, this explanation might help. (If it does, I can copy it over here.) If not, I can explain more.

Sue VanHattum
  • 20,344
  • 2
  • 42
  • 99
2

Chapter 1 of Calculus Made Easy by Thompson is the right place to start. It explains what the integral symbol means. Then move on to Chapter 19, which explains why integrals are useful for calculating area.

Chris Cunningham
  • 21,474
  • 6
  • 63
  • 148
  • Ch. 1 seems confusing. Ch. 17 gives a better idea of "what is an integral anyway," but Thompson's specious derivation of $\int {1\over5}x,dx$ tempts the reader to generalize, which leads to $\int f(x),dx=(f(0)+f(x)),x/2$ — calculus made easy, indeed! – user1815 Jul 14 '23 at 00:53
  • 1
    "Specious derivation?" The question is not "please give me a proof of the fundamental theorem of calculus." Quite the opposite. – Chris Cunningham Jul 14 '23 at 01:00
  • 1
    You're right about the question at hand. You're wrong if you think that specious derivation is helpful in building intuition about integration. It is misleading. It is divorced from the process of integration as explained. Worse, how is a student supposed to find the answer to 4(b)? Is the average value of $\cos x$ given by $(1+\cos x)/2$ or by $(\sin x)/x$? How would a student come up with the latter? Ch. 17 is pre-FTC (why did you bring it up???). It's inexcusable to ask a student to follow "a reasoning similar to that explained in this chapter" when that reasoning is faulty. – user1815 Jul 14 '23 at 03:15
  • After rereading it (pp. 186–187), I think it's actually worse. I thought Thompson was calculating the average value of the integrand ${1\over5}x$; in fact, he's calculating the average value of $x$. It's unclear whether the average value ${1\over2}x$ is to be applied to the $x$ in the integrand or the $\int dx$ in the tentative result ${1\over5}x \int dx = {1\over5}x \cdot x$. Not sure how a student, who wouldn't know the mean value theorem of course, would sort this out. It makes problem 4(c) have two possible answers as well, depending on how one understands the reasoning in the chapter. – user1815 Jul 14 '23 at 03:35
  • 2
    For what it's worth, I think Thompson is bad too. The crankish introduction is the first warning. Lots of people love it, but I think most of them have already learned calculus elsewhere and don't see how confusing it could be to a novice. You can claim that $dx$ matters but $dx^2$ doesn't and we can drop it from equations until you're blue in the face, but that isn't a convincing "argument" if it can even be called that. I'd expect a good student to stop reading after a few pages. – Thierry Jul 14 '23 at 04:10
  • 1
    I didn't bring up Chapter 17 so I don't understand two long comments about it, and I didn't bring up Chapter 2 (with $dx$) either since it is irrelevant to the question. – Chris Cunningham Jul 14 '23 at 10:21
  • 2
    The point is, to answer the question "what is an integral of p dV and in what sense is it an area," you should start with something like "An integral adds up something that has been broken up into little pieces, which is why it is called integrating" and conclude with something like "Area is something that can be easily broken up into little pieces," not claiming that the question "what is this integral" is best answered by two full semesters of calculus justified by proofs and laser-focused on reaching the Fundamental Theorem of Calculus (which is what a modern calculus text does). – Chris Cunningham Jul 14 '23 at 10:22
  • 1
    My suggestion was that Ch. 17 is a better answer to (one of) the OP's questions than Ch. 1, except for the second-to-last paragraph in Ch. 17. Chris's reaction to my critical view of Ch. 1 and especially to part of Ch. 17 seemed to launch us into this debate. I repeat, and emphasize, that Ch. 17 is a much better answer that illustrates integrating as Chris describes it. Even if Chris rejects the suggestion as an improvement, I think it is worth pointing out to the OP and any others interested in the OP's question, neglecting the drawbacks I pointed out. – user1815 Jul 14 '23 at 16:48