9

In Seanan McGuire's Incryptid series, there are the Aeslin mice, who believe the Price/Healy men are their gods, and the women are their Priestesses. They give them all names (like the Arboreal Priestess (which I think is Verity), the Precise Priestess (Antimony), and the God of Chosen Isolation (Artie, maybe?)

The problem is, it's hard to keep track of all of these. What are all the known names of the Priestesses and Gods, and which character do they match up with?

4 Answers4

11

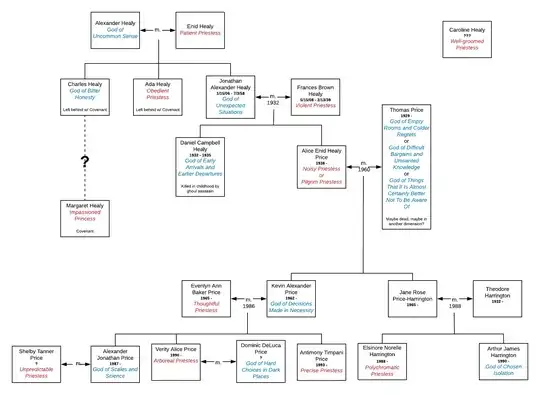
I'm still reading through the short stories, so I may update this in the future, but I decided to do a full family tree with the names as far as I could sort them out. I need to collect all of the reference info, but let me know if I got anything wrong or missed anything important!

A Healy-Price family tree with god/priestess names

Goshman
  • 111
  • 1
  • 2
8

Going to post the ones I've found so far, and add as I find more. (This might contain spoilers, if you've not read all the books, but very minor ones.)

  • The Arboreal Priestess - Verity Price
  • Patient Priestess - Enid Carew Healy
  • God of Uncommon Sense - Alexander Healy
  • The Well-Groomed Priestess - Caroline Carew
  • The Kindly Priestess - Elizabeth (Beth) Matheson/Evans
  • The Cruelest God: Elizabeth's husband, whose name has been intentionally forgotten by the Aeslin.
  • God of Hard Work and Sunshine, Peter Carew
  • God of Scales and Science/Silences - Alex Price
  • God of Decisions Made in Necessity - Kevin Price
  • The Precise Priestess - Antimony Price
  • The God of Empty Rooms and Cold Regrets/God of Difficult Bargains and Unwanted Knowledge/God of Inconvenient Timing - Thomas Price
  • The Pilgrim Priestess/The Remarkably Noisy Priestess - Alice Healy
  • The Priestess of Unexpected Violence/The Violent Priestess, Who Never Learned To Be Careful - Frances Healy
  • God of Early Arrivals and Earlier Departures - Daniel Healy
  • Polychromatic Priestess - Elsie Harrington
  • God of Chosen Isolation, Arthur James Harrington
  • Unpredictable Priestess - Shelby Tanner
  • High Priest of Goddammit, Eat Something Already - Mike (Verity's uncle)
  • The Phantom Priestess - Mary Dunlavy (Alice Healy's ghost babysitter)
  • The Heartless Ones - Angela Baker and Sarah Zellaby (Verity and Alex's cuckoo grandmother and cousin)
  • The Calculating Priestess - Sarah Zellaby
  • The Silent Priestess - Jane Rose Price-Harrington
  • The God of Careful Chances - Theodore Harrington
  • The Stolen God - James Baker/Price (Maine ice sorcerer adopted as a brother by Antimony)
  • The Conscripted Priestess, Sally Henderson/Price
  • The Large Monkey Man, Antimony's boyfriend Sam, who has not yet ascended to godhood, although the Aeslin expect he will one day.
Leon Avery
  • 137
  • 5
  • 1
    maybe make this a community wiki so everyone can contribute? –  Jun 24 '17 at 19:52
  • @Hamlet Anyone can edit, so they can add in things as they come across it. Also, as per this blog post, it's supposed to be used rarely. Also, there's not that many books/stories - I'm most of the way through them now, so it's going to be finished sooner rather than later. –  Jun 24 '17 at 19:55
  • So far this is good for books 1-3, and the free short stories from her site. Still have to go through any of the anthology-only or Patreon stories, but there's not a lot of those, and books 3-6. Shouldn't take me too much longer. –  Jun 24 '17 at 20:11
  • OK, sounds good. One other suggestion: have you thought about adding page numbers to this? (so someone could double check your work, or so if someone was interested in a particular character they could go back and read more, etc.) –  Jun 24 '17 at 20:40
  • @Hamlet that's hard when you're doing a lot of the reading on e-devices that don't have consistent paging. And most of the time, these are just offhand references to characters - the Aeslin mice use them in place of names, so it's generally referring to teh characters currently active in and around the story. –  Jun 24 '17 at 20:44
  • Are these names in any particular order? (e.g. the order of their appearance in the story, order of importance, ...) If not, would it make sense to split the Priestesses and Gods into two separate lists? – Rand al'Thor Jun 25 '17 at 11:59
  • They're mostly in the order I found their names. When I have a bit more time I will order them into families and then chronological order. –  Jun 25 '17 at 12:01
3

Sarah Zellaby, the Calculating Priestess, per Imaginary Numbers (published in 2020) and Calculated Risks (published in 2021).

From Imaginary Numbers:

“The Calculating Princess conducts the Rites and Rituals of her Kind,” squeaked a voice next to my ear. I glanced to the side. The Aeslin mouse standing on my shoulder ...

Peter Shor
  • 12,408
  • 2
  • 32
  • 78
Gonner221
  • 55
  • 1
  • 2
    Why are people voting this down? It's a perfectly good answer that could be supported by a short quote from the book (which I've just done). But the other answers don't have any supporting evidence either. We shouldn't be harsher on new contributors that on the previous contributers who answered this question. – Peter Shor Apr 12 '21 at 12:57
  • @PeterShor I think because the question is asking for all of them, not just one in particular. – Skooba Apr 15 '21 at 20:37
  • @Skooba: the first answer identified all the ones in the books in 2017. The next answered updated it to 2019, and it's quite possible this answer updates it to 2021. – Peter Shor May 29 '21 at 00:08
  • This is one of the reasons list questions get mixed reactions in the SF&F SE (not that they're entirely off-topic if sufficiently limited), you either have to modify someone else's answer (and not everyone is happy if you improve their answer by adding more) or post separately as a "this answer's and my additions". Or someone makes a Community Wiki answer, but then no one gets credit for it. – Sean Duggan Jul 15 '21 at 17:36
1

Citations for some more names.

In "The Star of New Mexico", a young priest thinks this, "He needed years more before he would be able to stand the long vigils: the remembrance of the Well-Groomed Princess, the Journey of the God of Hard Work and Sunshine, the painful Parting from the God of Bitter Honesty and the Obedient Priestess." The title "God of Hard Work and Sunshine" was new to me. That Ain't Witchcraft identifies the God of Hard Work and Sunshine as Enid's father Peter Carew.

In "Snakes and Ladders", Fran says this to Alice's ghost babysitter Mary Dunlavy: "They call you 'the Phantom Princess', an' as far as they're concerned, you're part of the family."

"Lay of the Land" may shed some light on the identity of Caroline, The Well-Groomed Priestess. Thomas Price tells Alice this, "You know, there used to be rumors about Caroline Carew---I believe she'd be your great-grandmother---keeping some sort of intelligent rodent as a pet." That would make Caroline the mother of either Alexander or Enid Healy. This is a little puzzling, since Caroline is identified as Caroline Healy in Goshman's tree above. Assuming that is accurate and that it's the same Caroline, it is hard to avoid the conclusion that Alexander and Enid's marriage was consanguineous. (Note that Enid is said to have "Carew origins" in "Target Practice".) That Ain't Witchcraft makes clear that the Well-Groomed Priestess is indeed Enid's mother Caroline Carew.

In Half-Off Ragnorok, Alex writes this: "Aeslin mice have their own unique approach to the language. I was the God of Scales and Silence—largely, I think, because I liked snakes and didn’t talk as much as my sisters—and Grandma and Sarah were the Heartless Ones." Grandma in this case is Angela Baker. Angela Baker and Sarah Zellaby are Johrlac/Cuckoos (related to the Price family by adoption), thus, as pointed out a few lines later, the designation "Heartless" is anatomically accurate.

At one point in Pocket Apocalypse the mice greet Alex with "HAIL THE GOD OF SCALES AND SILENCES, CONQUEROR OF WEREWOLVES!". He resolves internally to fight having "Conqueror of Werewolves" added to his titles.

In the Patreon story "The Recitation of the Most Holy and Harrowing Pilgrimage of Mindy and Also Mork", while they are searching an airport for the departures board, Mindy says to Mork, "Seek things whose Function seems to be the spreading of information, and meet me here in the time it takes to recite the first Catechism of the Kindly Priestess." The backstory suggests that the only rites Mindy and Mork have in common are those that date back to times before Alexander and Enid Healy left the Covenant. Thus it is likely that the Kindly Priestess is an ancestor of Alex or Enid.

Antimony writes the following in Tricks for Free: "I was the first member of our family to be without a piece of our institutional memory since Elizabeth Matheson had discovered a colony of Aeslin mice worshipping a chicken in her yard." So apparently it all started with Elizabeth Matheson, whoever she is.

In That Ain't Witchcraft Antimony recites an Aeslin Catechism that clarifies the early lineage.

In the days when the faith in the Feathered Lords was waning, came Elizabeth Evans, called Beth, the Kindly Priestess, who did find Us gathered in her yard, and say, Why, Look At You, You Must be Starving. And she did gather Us in her apron and carry Us into her Home, which would be our Home thereafter, and say, You Are Safe Here, If You Will Follow the Rules I Set—

Her child, Caroline, the Well-Groomed Priestess, did come to us with open hands, and say, My Mother Is Old, and The Covenant Does Not Understand; Come With Me, For Any Husband I Will Have Will Have You Also. She did marry Peter Carew, the God of Hard Work and Sunshine, and they did raise four children in hope and in glory, hidden from the Eye of the Covenant by the strength of their affections—

Her eldest daughter, Agnes, refused us, but did not break her mother’s Confidence, saying, You Ask Too Much of Me. But her second daughter, Enid, the Patient Priestess, did say, Mother, I Love You, and I Love the Mice, and I Will Keep Them Safe. She did marry Alexander Healy, the God of Uncommon Sense, and on their wedding night—

Combining this with the information from Tricks for Free, we have:

  • Elizabeth (Beth) Matheson/Evans, the Kindly Priestess
  • Caroline Carew, the Well-Groomed Priestess
  • Peter Carew, the God of Hard Work and Sunshine
  • Enid Carew Healy, the Patient Priestess, whom we knew of already

Obviously Beth Matheson and Beth Evans are the same person. Probably one of those is her maiden name and the other her married name, but we don't know which, and thus we don't know Caroline Carew's maiden name.

In Imaginary Numbers we learn that Beth, The Kindly Priestess, is responsible for the nomenclature in which Price family men are Gods, while women are Priestesses, "She had refused to be recognized as a god, saying that it was improper for a woman to set herself above her husband, and so generations of labels had been indelibly set."

In the novella Follow the Lady (included with Imaginary Numbers) we have the following dialog:

“James here is my brother now,” I said. “His old family didn’t take proper care of him or appreciate him enough, so I stole him.”

“HAIL TO THE COMING OF THE STOLEN GOD!” shouted the mice in unison.

Antimony is speaking in the first line, and then we have the response of two Aeslin mice attached to Grandma Alice's temples. James is James Baker, an ice sorcerer whom Antimony took in in That Ain't Witchcraft.

In Calculated Risks, one of Antimony's Aeslin speaks as follows. Sarah is telling the story. Her comment on Artie's interruption clarifies who the Priestess and God are:

for is it not said by the Silent Priestess, Dammit, Arthur, I Love You, But You’re Thick As A Plank Where That Girl Is Concerned, and also, Just Tell Her How You Feel Already, She’s Psychic But She’s Not Rude, She’ll Never Figure It Out On Her Own. And then did the God of Careful Chances not reply—”

“Um, I think we’re done here,” said Artie, before the mouse could explain exactly what Uncle Ted said in reply to Aunt Jane.

Thus we have:

  • Jane Rose Price-Harrington, the Silent Priestess
  • Theodore Harrington, the God of Careful Chances

Also from Calculated Risks:

“And then did the God of Chosen Isolation state with Firmness that as Abelard the Artificer could not continue his good and necessary work without the aid of Ashfire the Cleric, the Campaign must be Suspended,” squeaked a tiny voice from Annie’s hair.

From the context, Annie's mouse is telling of a D&D campaign that Artie broke off because of Sarah's absence. Thus,

  • Arthur James Harrington, God of Chosen Isolation.

This one is also in Goshman's tree above.

In the Patreon Story Halfway Through the Wood (which is actually a short novel), we have the following dialog between Mary and Thomas:

Mary: “I think he is, secretly, but he [Jonathan] doesn’t want to fight with his father and the mice, who have formally deified you.”

Thomas: “Have they, now? And what is my godly title to be?”

Mary: “They have declared you the God of Inconvenient Timing, which is pretty apt, if you ask me.”

Yet another title for Thomas!

Also in Halfway Through the Forest, Thomas says this to Alexander, speaking of Alice:

I think she’s the granddaughter of Enid Healy, born Enid Carew, and the great-granddaughter on the same side of Annabelle MacLaine, who was herself the daughter of Muriel Chaseman.

Since we know that Enid's mother was Caroline Carew, Annabelle MacLaine and Muriel Chaseman must be Alexander's mother and grandmother. Alexander's ancestors have probably not been deified by the Aeslin.

Backpacking Through Bedlam:

Some clarification of Alice and Thomas' names

Half the Aeslin call me the Noisy Priestess. My clergy split when Thomas vanished, making me the only member of the family with two separate sets of rituals and catechisms. The other half of the mice call me the Pilgrim Priestess. I don’t know whether the two branches will reunite when we get home, or whether they’re going to stay as they are and found a third branch of my faith. I hope they’ll reunite. I’d like everyone to be reunited if they can be. Thomas’s clergy call him the God of Empty Rooms and Cold Regrets. They used to call him the God of Inconvenient Timing, but he didn’t get a separate branch of the faith when they changed his name.

A new priestess: Sally Price, formerly James Baker's best friend Sally Henderson, is the Conscripted Priestess.

Sam, Antimony's boyfriend, is not a god, although the Aeslin believe he is likely one day to ascend to godhood:

So one of the rituals about Annie and her Sam, then. Huh. “Why’s he not a god yet?” I asked. “Priestess?” “Sam’s a good boy, and he’s devoted to my granddaughter like a dog’s devoted to a bone. He’s not going anywhere any time soon. So why’s he a consort and not a god?” “When the clergy of the Precise Priestess did begin to discuss his deification, she did appear before them most wrathful, and say, lo, ‘I Want Him To Stick Around, You Meddling Rodents, and You Marrying Us Off Before He’s Even Met My Siblings Won’t Help.’ This caused a Theological Debate among the colony, and we agreed that as each new god or priestess is either born to the family or Pledged to them, we could wait to decide his godhood until he had Pledged properly.”

The Aeslin sometimes refer to him as "The Large Monkey Man".

The accompanying novella The Mysteries of the Stolen God and Where His Waffles Went contains a lot of new information. In particular, we learn that the husband of Elizabeth, the Kindly Priestess is "The Cruelest God", and that his name has been erased from the Aeslin mysteries.

The Cruelest God has been cast from the Pantheon,” I said. “Deicide is the greatest of Sins, and we could no more worship one who commits such an Act than we could break entirely with Faith. We do not teach his Mysteries. His clergy has been allowed to go silent, his Teachings forgotten.

Then why don’t you call him by his name?” “Because,” I said, with utter calm. “We have intentionally Forgotten it.

Leon Avery
  • 137
  • 5