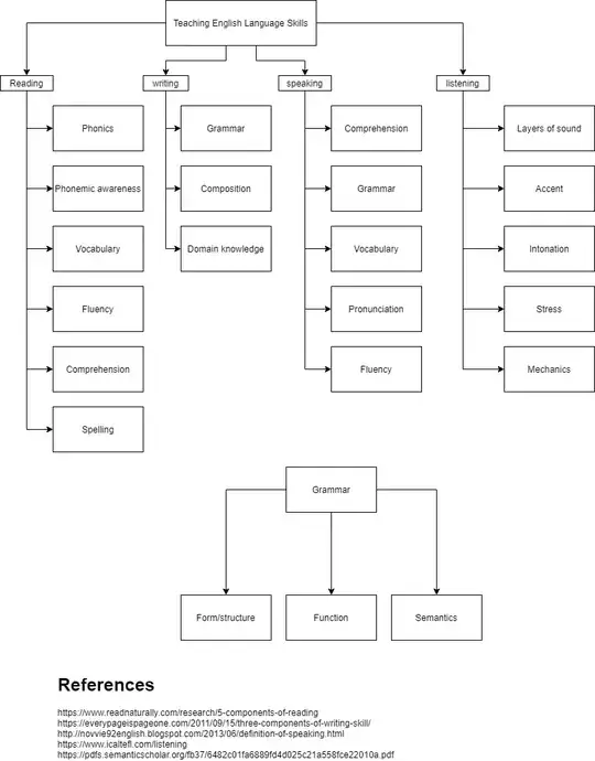
As far as I understand teaching English means:
- Teaching how to listen in English
- Teaching how to speak in English
- Teaching how to read in English
- Teaching how to write in English
But, what are their components?
For instance, I can say:
- Teaching to speak English => (1) Pronunciation, (2) Fluency.
(Am I correct?)
So what are the different parts of reading, writing, listening, and speaking for teaching English?
Kindly supply me with some reference along with the answer.
Note: I prepared the following:
But the sources are not authoritative because they are just webpages and not based on literature about teaching as a second / foreign language.
