I have read that Galileo was able to start observing the four large satellites of Jupiter in 1610. Did he ever attempt to estimate the relative sizes of the four orbits, and their periods?
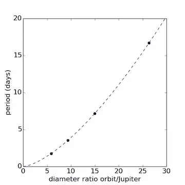
I made a plot of the period of the four satellites versus their orbit size, as a ratio to the diameter of Jupiter at the equator. That would have been easier to sketch/estimate than absolute size.
Is there any record of a plot or graph somewhat like this - to visualize even qualitatively what kind of relationship there was?
Today one would make a log-log plot and immediately "discover" the 3/2 slope, but logarithms weren't available yet.
About eight years later, Kepler "articulated" what we now call Kepler's third law, the period squared being proportional to the diameter (semi-major axis) cubed. Did that realization come from these moons, or from looking at planetary motion instead?
One reason I ask about the Galilean moons - the eccentricity of orbits of these four moons is very low - their motion would be easily interpreted using just circles, while several planets have significant eccentricity and their positions would require more sophisticated math.
Since the relationship of the planets and that of the Jovian moons would have a different constant - was it immediately interpreted as a measure of the ratio of masses of Jupiter and the Sun?
This is my first question here - the wording may seem colloquial, but my question is serious.
