I keep finding RF push-pull power amplifier designs specified with a small(-ish) capacitor across the primary (or secondary) windings of the coupling transformers. Here's an example:
This is one example with capacitors across all windings, but I find them across the primary of the output transformer (the winding connected to the collector/drain of the transistors) most often.
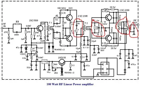
Here's another example, this one with damping resistors either in series or parallel:
I'm assuming that this forms a resonant circuit of some kind and I'm assuming that they play a role in filtering harmonics, but I'm just not sure.
So, here are my questions:
- What is the benefit of having these capacitors (in the context of a PA)?
- Are they more effective in amplifiers cut for a particular band or are they also useful in broadband transceivers?
- How do you calculate what the value should be?
73




