1

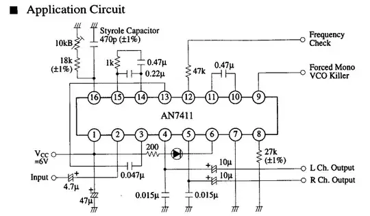
An Ebay search for "fm demodulator" results in a whole slew of ICs, but even after reading their datasheets, I have no idea what I should connect where and what input signals the chips will work with. Take an AN7411 for instance. Page 3 of the linked datasheet (see image) includes an application circuit that might work, but, as with every single one of these ICs, I don't know what I am supposed to connect to the input. Will the chip demodulate a signal with a 100 MHz carrier, or is it limited by the 19 kHz clock signal? (Why would an FM demodulator IC have a maximum frequency of 19 kHz?)

enter image description here

The same questions arise with the TDA1220 (datasheet mentions up to 30 MHz), LM1800, and many others. Am I expected to frequency shift the signal from the radio station down to whatever the chip may support, or what are these inputs supposed to be?

There are some schematics available for the TDA7000 (its datasheet specifies an RF input frequency range up to 110 MHz, unlike all the others!), but the chip is old and hard to source. Am I missing something? Am I looking at the wrong chips or misreading the datasheets?

jayded-bee
  • 121
  • 4
  • 3
    It looks like the input needs to be connected to a tuning circuit. The TDA1220B datasheet shows some particular examples. But I don't see where operating frequency minimums/maximums are specified in those datasheets. I think the 30MHz spec on the 1220 is referring to the upper end of the AM demodulation capability. –  Jun 15 '20 at 05:02
  • 1
    by the way, ebay searches aren't a clever way to design electronics! There's several large, reliable component distributors that have searches, too. Try digikey.com . – Marcus Müller Jun 15 '20 at 07:42
  • 2
    Hello and welcome to ham.stackexchange.com! – rclocher3 Jun 15 '20 at 18:30

3 Answers3

6

So, coming at this from an engineer's perspective:

If a device has a datasheet that doesn't tell you how to use it, it's not the device you need – end of story.

So, by the way, ebay searches aren't a clever way to design electronics! There's several large, reliable component distributors that have searches, too. Try https://digikey.com.

Sure, there might be outdated components that you can't get on digikey and mouser and farnell and so on, but that is actually because the manufacturers of these chips said that they don't produce them anymore - simply because nobody would sensibly still use them in a modern device.

And that's actually not a bad reason to not use them, either. So, ditch ebay as electronics source. (it's often/usually not even cheaper!)

Modern receiver ICs are simply better: they typically come with all the frequency correction you need, adjustable audio enhancement, audio de-emphasis and whatnot. They also tend to have useful data sheets.

So, what I did: went to digikey, clicked through to the "RF receivers" category, and selected everything that said "FM" in the "modulations and protocols" list, then selected to only get ICs that are currently stocked, entered a quantity of 5 let it give me a list, then sorted that by price. Here's the list I got.

The cheapest is the SI4708. You can read more about it on the SiLabs product page. The datasheet, on its first page, shows schematically what to connect where (doesn't fully explain how, however):

Block diagram

and the App Note 350 comes with a schematic that actually shows how to connect everything.

schematic

AN383 explains how to connect different antenna types (including "headphone cable antennas" and such trickery).

The nice thing about this device is that all you need to do is

  • Connect power
  • Connect an antenna
  • Connect a 32.768 kHz clock
  • Connect your audio amplifier

to get a working and finely tuned FM receiver – no need to hand-adjust anything until it works "just right"

Tuning hence isn't done via an adjustable capacitor, but by adjusting the frequency synthesized internally in the chip. So, you just tell the chip that you want to tune to this and that channel, and be done with it. Of course, this needs you to have a way of telling the IC you want that – via a digital bus. So, you'll need some kind of microcontroller, or Raspberry Pi or similar attached to the IC's digital control interface. (sounds harder than it is, really.)

If that's not what you want, there's also modern mechanically tuned FM receivers, like the SI4825. Internally, it's kind of similar to the digitally controlled one, but it allows you to adjust the channel via a potentiometer, which feeds an analog-to-digital-converter internally and that is then used to control the digital part of the chip.

Note how both solutions are essentially digital receivers? That's because it's easier to build exact digital logic than to make analog circuitry work well, and also, much more power-efficient. Since the receive signal amplitude doesn't matter at all in FM, for example, you can apply very nonlinear techniques (like just clipping the signal, and counting zero crossings; looking at the datasheet, these are smarter, though) to demodulate it.
Doing things in digital makes a lot of sense, quality-wise, too: You need good filters; the imperfection of how your filter lets through signal you don't want, and distorts the signal you do want is limiting to your quality of reception. Steep band edge, flat passband analog filters are hard to impossible. They're very possible to implement in digital, though, especially considering how small the necessary digital signal sample rates are. So, going digitally simply gives you an advantage that you'd have to pay a lot of money on to get even close to with an analog superhet receiver.

Marcus Müller
  • 15,910
  • 23
  • 45
6

...I don't know what I am supposed to connect to the input... Am I expected to frequency shift the signal from the radio station down to whatever the chip may support...

Several of the demodulator chips you linked would occupy the dashed box in the architecture of a superheterodyne FM stereo receiver:

enter image description here

(diagram courtesy ARRL Handbook for Radio Communications)

The RF filter "protects" the succeeding stages from overload by strong, unwanted signals. In a consumer FM radio, the LO and mixer produced an intermediate frequency (IF) signal at 10.7-MHz; standardizing on this frequency made radios cheaper by increasing the numerical volume of similar IF filters. The detector - in your case the demodulator - recovered the audio source material (AF) from the IF, for subsequent amplification to a speaker or headphones.

As you observed by the increasing input frequencies from the AN7411 to the TDA7000, the advent of high-speed, low-cost integrated analog and digital circuitry has made parts like these almost completely obsolete.

Brian K1LI
  • 7,838
  • 10
  • 33
  • Thank you for the reply. I see now that the TDA7000 specifies an RF and IF stage, while the TDA1220B only offers the IF stage (10.7 MHz). I cannot, however, find what frequency the AN7411 and LM1800 will demodulate, because they both only mention the 19 kHz subcarrier. Would you happen to know what the inputs here might be? – jayded-bee Jun 15 '20 at 12:07
  • 3
    I looked at the datasheets for a number of similar chips, none if which specified an input frequency. This forces me to conclude - with absolutely no authority - that the input is baseband. This is reinforced by Phil, who says the MC1310 was used to derive stereo audio from composite audio in the 1970s. – Brian K1LI Jun 15 '20 at 12:57
6

That AN7411 is not an FM demodulator.

It's a stereo demodulator, taking audio (0 to 57 kHz) from an FM demodulator, recovering the stereo multiplex signal (DSBSC at 38 kHz carrier), adding that (L - R) to the baseband mono (L+R) signal to give L and R outputs.

The 19kHz "clock" is a pilot tone, frequency doubled to generate the 38 kHz carrier.

The LM1800 is another of the same.

The TDA7000 was a low power implementation of a complete FM (mono) receiver. It's relatively recent, so its transistors stand a fighting chance of being able to amplify at 100 MHz, which is why it stands out from the others like the TDA1220.

TDA1220 was a complete solution for AM ( up to 30 MHz allowing it to cover the shortwave bands), but on FM it could only handle the IF (10.7 MHz) and later stages, requiring a discrete component front end to amplify and mix at 100 MHz.

user_1818839
  • 161
  • 4