I'm working on an old school VFO for the 15 meter band based on a JFET Hartley oscillator. The plan is to follow the oscillator section with a JFET buffer, then a CB amplifier (for increased reverse isolation) and finally, a feedback amplifier for gain.
The oscillator and buffer stage are complete and working well. But, I'm having some issues with the CB amplifier.

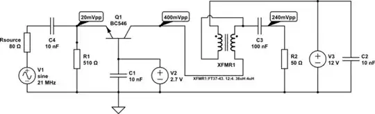
simulate this circuit – Schematic created using CircuitLab
In the schematic above, the buffer output is represented by V1. I measured it's output impedance to be ~80 ohms (it has quite a high trans-conductance). The impedance seen at the CB emitter should be about 26mV/4mA||510 or ~ 6.7 ohms.
The (theoretical) gain of this amplifier should be (50 ohms x (n^2))/6.6 = 68 approximately. So, you would expect to see 20mV p-p x (68/3) across the 50 ohm load or something just shy of 0.5 of a volt.
Instead, having built the circuit and after taking some measurements, I get about 240mV or half the gain. What seems to be happening is that the transformer is not "transforming" like it should. If I test the transformer using a signal generator, I get a transform ratio of 3:1, as expected. However, in-circuit it's more like 1.66.
Interestingly, the BJT is fulfilling its duty nicely: if you consider that a turns ratio of 1.66 makes 50 ohm look like 138 ohm at the collector. Then 138 / 6.6 = 21 approx. Then (20mV x 21) / 1.66 = 250mV which is very close to what I see across the load.
I'm just a bit stumped as to why the transformer is not behaving itself. I've used these type 43 cores before without issues and I even tried a bigger core size (same material) and I experimented with bigger values of C2. No change.
Also, the transistor is not a BC546 but rather a high frequency transistor pulled from a radio front-end. I've tried various HF transistors in its place with the same result.
Is there something about the CB amplifier that I'm overlooking?


