Canoo bietet zu jedem Wort in ihrer recht umfassenden Datenbank auch eine Funktion die Wörter nach ihrem Stamm zu zerlegen, und listet auch alle Ableitungen aus diesem Stamm auf (Link zu "Wortbildung" für jedes eingegebene Wort).
Sollte ein Wort nicht archiviert sein, bietet Canoo auch einen "Unknown Word Analyzer":
Der Unknown Word Analyzer liefert morphosyntaktische Information für ein bekanntes Wort oder ein unbekanntes Wort (d.h. für ein Wort ausserhalb des Lexikons): z.B. Grundform, Wortkategorie, Geschlecht, Tempus, Hilfsverben zusammen mit allen möglichen Zerlegungen und Ableitungen sowie den Wortkategorien der jeweiligen Elemente.Canoo
Beispiele
Man erhälttn für das Beispiel "Erlebnispark" folgendes Ergebnis nach Auswahl "Wortbildung":
Erlebnis ->
Erlebnispark, Nomen
Park ->
Erlebnis ist zum Wörtebucheintrag verlinkt. Dort wird die Wortbildung weiter aufgeschlüsselt in:

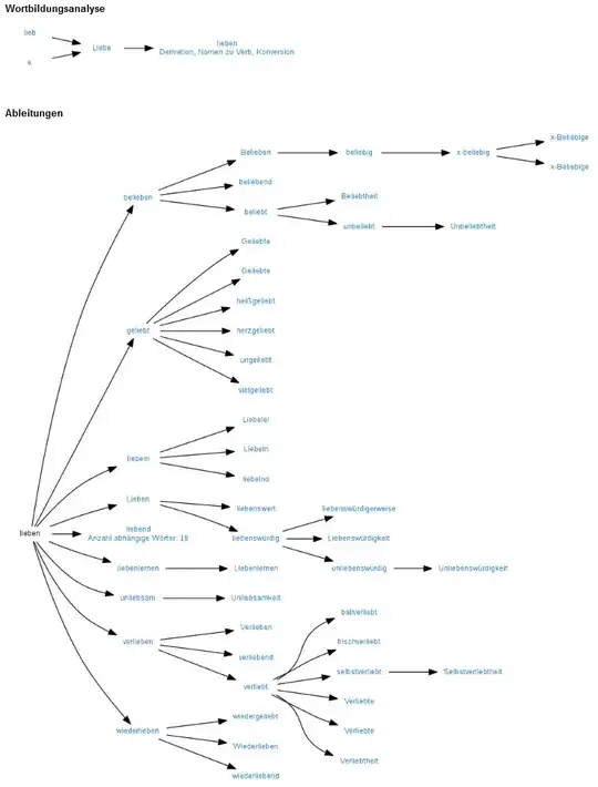
Dort sind erneut die Wortstämme zum Wörterbucheintrag verlinkt, so dass man alle Ableitungen des Verbs "leben" auflisten kann.
Manchmal muss man sich etwas durch die verlinkten Einträge hangeln, aber man erhält in der Regel sehr brauchbare Ergebnisse.
Hier ein weiteres Beispiel für das Verb "lieben":

Jeder Eintrag in diesem Suchergebnis ist weiter verlinkt. So erhält man mit Klick auf "Liebe" alle weiteren Ableitungen aus dem Nomen und unter "lieb" die Ableitungen vom Adjektiv.