I'm new to data modeling. Currently working at creating a personal contact manager but I need some help with modeling the table relationships for a given view.
The final view columns I'm shooting for are:
- orgName (that a PERSONAL_CONTACT belongs to)
- contFirstName
- contLastName
- phnNumber where phnType = "Primary"
- socHandle where socType = "Primary"
- emailAddress where emailType = "Primary"
- addrAddress where addrType = "Primary"
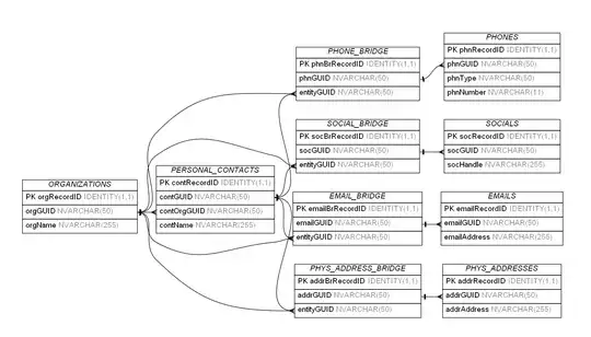
This table setup doesn't look correct to me.
Both ORGANIZATIONS and PERSONAL_CONTACTS can have their own EMAIL, PHONE, SOCIAL and PHYSICAL_ADDRESSES, but a PERSONAL_CONTACT can only exist in a single ORGANIZATION.
Is this the correct way to organize these tables or am I approaching the relationships incorrectly?
EDIT 1: Based on @Akina 's input

EDIT 3:



xOrgGUIDandxPersContactGUIDinto bridge tables as shown in OP EDIT 1 ? – SeaDude Apr 20 '21 at 15:44