Wikipedia says:
Key Wrap constructions are a class of symmetric encryption algorithms designed to encapsulate (encrypt) cryptographic key material.
We are using these algorithms to encrypt (and authenticate) a key, using a symmetric algorithm (and symmetric key, named key encryption key).
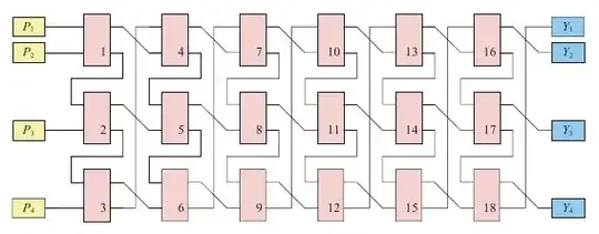
Some of these algorithms are quite complicated, like the AES-keywrapping algorithm AESKW defined by NIST originally in 2001, with a new draft 800-38F available now. In the following image, each red box is one invocation of the AES block cipher, to encrypt in total only 256 bits (i.e. 2 blocks) of plaintext (including a constant part as integrity check/authentication):

(Image from Figure 7 of Deterministic Authenticated-Encryption - A Provable-Security Treatment of the Key-Wrap Problem, by Rogaway/Shrimpton, 2007.)
Why do we need such complicated algorithms, when a simple combination of CBC or CTR mode with a MAC, or an authenticated encryption mode like AEX would give us the same security result?