After a lot of help, I have the following to suggest as an answer:
Imagine a reaction with $\Delta_\mathrm{r} G^{\circ} = -1000Jmol^{-1}$ at 298K. Using the following equations: $$\Delta_\mathrm{r} G^{\circ} = - RT\ln K$$ $$e^{-\frac{\Delta_\mathrm{r} G^{\circ}}{RT}} = K$$
This would give a K value of 1.50, which indicates the Q value on the curve where G is at a minimum (favoring products slightly in the equilibrium mixture). Using another equation (valid e.g. for a reaction $\ce{A(aq) <=> B(aq)}$): $$ξ = \frac{Q}{1+Q}$$
Gives the ξ value (1.50/2.50 = 0.600) which is the x coordinate of the minimum on the graph, where the x axis runs from ξ = 0 (pure reactants) to ξ = 1 (pure products). This graph is pretty similar to the one posted in the question:

Using the equation:$$\Delta_\mathrm{r} G = \Delta_\mathrm{r} G^{\circ} + RT\ln Q$$
And substituting in:$$Q = \frac{ξ}{1-ξ}$$
Gives us:$$\Delta_\mathrm{r} G = \Delta_\mathrm{r} G^{\circ} + RT\ln \frac{ξ}{1-ξ} $$
or:
$$\frac{\delta G}{\delta \xi} = \Delta_\mathrm{r} G^{\circ} + RT\ln \frac{ξ}{1-ξ} $$
$\Delta_\mathrm{r} G^{\circ}$ is a constant even as G changes as the value of ξ changes, so are R and T. This differential equation can be separated and integrated to gives us the original function of how G depends on ξ:
$$\begin{align} \int \delta G = \Delta_\mathrm{r} G^{\circ}ξ + RT \int \ln \frac{ξ}{1-ξ}\delta \xi \end{align}$$
$$\begin{align} G = \Delta_\mathrm{r} G^{\circ}ξ + RT~(ξ \ln (ξ) + (1-ξ) \ln (1-ξ) - 1 + C)\end{align}$$
Graphing this on desmos gives us the correct graph for how G varies with ξ.

The graph shows the correct ξ value for the equilibrium point and also the difference in G between the "pure" reactants and products. All of this is as predicted by the theory.
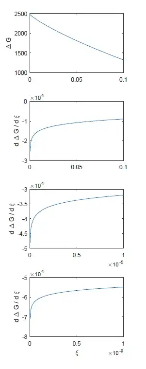
If you trace the line along the domain of x towards zero (or 1) the y values increase until the value becomes undefined, but I have zoomed in until my brain hurt and the value never seems to shoot upwards (as I thought the maths predicted). L'Hopital's rule seems to prevent this from happening.
I can't pretend that I fully understand the maths (I don't), maybe others' comments will help here. If anyone wants to use the desmos calculator to produce their own plots (you can change T or $\Delta_\mathrm{r} G^{\circ}$ to other values to see the effect) please do so, I may use this in teaching the material in the future.
I credit @orthocresol @Night Writer and @Karsten Theis with helping me. Also Darrell Bach and my students Nick Kleiderer and Sylver Riddell.
****** Addition to deal with limits ******
The limits of G at each end of the domain of ξ are below.
(For ease of reading I will use x = ξ)
$$\begin{align} G = \Delta_\mathrm{r} G^{\circ}ξ + RT~(ξ \ln (ξ) + (1-ξ) \ln (1-ξ) - 1 + C)\end{align}$$
$$ G(x) = \Delta_\mathrm{r} G^{\circ}x + RT~(x \ln (x) + (1-x) \ln (1-x) - 1 + C)$$
Limit of G when $x \to 0 ^+$ :
$$ \lim_{x \to 0 ^+} G(x) = \lim_{x \to 0 ^+} [\Delta_\mathrm{r} G^{\circ}x + RT~(x \ln (x) + (1-x) \ln (1-x) - 1 + C)] $$
$$\lim_{x \to 0 ^+} G(x) = \lim_{x \to 0 ^+} [\Delta_\mathrm{r} G^{\circ}x - RT + RTC] + \lim_{x \to 0 ^+} [RT(x \ln (x) + (1-x) \ln (1-x))] $$
Note (1): $ \lim_{x \to 0 ^+}[(1-x) \ln (1-x)] = 0 $
Note (2): $\lim_{x \to 0 ^+} [x \ln (x)] = 0$ (by l'Hopital's rule)
$$\lim_{x \to 0 ^+} G(x) = - RT + RTC + RT(0+0) $$
$$\lim_{x \to 0 ^+} G(x) = - RT + RTC $$
$$\lim_{x \to 0 ^+} G(x) = RT(C-1) $$
Limit of G when $x \to 1 ^-$ :
$$ \lim_{x \to 1 ^-} G(x) = \lim_{x \to 1 ^-} [\Delta_\mathrm{r} G^{\circ}x + RT~(x \ln (x) + (1-x) \ln (1-x) - 1 + C)] $$
$$\lim_{x \to 1 ^-} G(x) = \lim_{x \to 1 ^-} [\Delta_\mathrm{r} G^{\circ}x - RT + RTC] + \lim_{x \to 1 ^-} [RT(x \ln (x) + (1-x) \ln (1-x))] $$
Note (1): $ \lim_{x \to 1 ^-}[(1-x) \ln (1-x)] = 0 $ (by l'Hopital's rule)
Note (2): $\lim_{x \to 1 ^-} [x \ln (x)] = 0$
$$\lim_{x \to 1 ^-} G(x) = \Delta_\mathrm{r} G^{\circ} - RT + RTC + RT(0+0) $$
$$\lim_{x \to 1 ^-} G(x) = \Delta_\mathrm{r} G^{\circ} - RT + RTC $$
$$\lim_{x \to 1 ^-} G(x) = \Delta_\mathrm{r} G^{\circ} + RT(C-1) $$
These limits to G show that there is a value to G as you approach pure reactants and products along the curve of G vs ξ. The algebra shows some interesting points, which agree with other parts of the theory of equilibria and state functions:
- The curve of G vs ξ can be thought of as the sum of a simple line between the G of reactants and the G of products $$G = \Delta_\mathrm{r} G^{\circ}ξ + RT(C-1)$$
for $C = 0$
$$G = \Delta_\mathrm{r} G^{\circ}ξ - RT$$
and a second function (which is always negative) that deals with the Gibbs free energy of mixing $$ + RT~(ξ \ln (ξ) + (1-ξ) \ln (1-ξ) - 1)$$
This is seen as a dip from the line, reducing the Gibbs free energy in the mixed system. This disappears as ξ approaches 0 or 1, as the system is becoming pure reactants or products:

- For a reaction where K > 1 and $\Delta_\mathrm{r} G^{\circ} <0$ (such as the graphs in this example) the pure products are lower in G than the reactants, but the equilibrium mixture is lower still
- $\Delta_\mathrm{r} G^{\circ}$ refers to the tangent of the curve at standard conditions ($Q=1$ and $ξ = 0.5$) and also to the slope of the straight line that connects $G_{reactants}$ and $G_{products}$. As ξ changes by 1 from reactants to products, $\Delta_\mathrm{r} G^{\circ}$ is also the absolute $\Delta G$ between pure reactants and products